本机是将稳压电源、充电器合为一体的机器,比较适合青少年电子爱好者使用。稳压电源可在1.25V~12V之间调节;充电器能以1.25~12V恒流充电,并能自动停止充电,制作比较简单。
电路原理
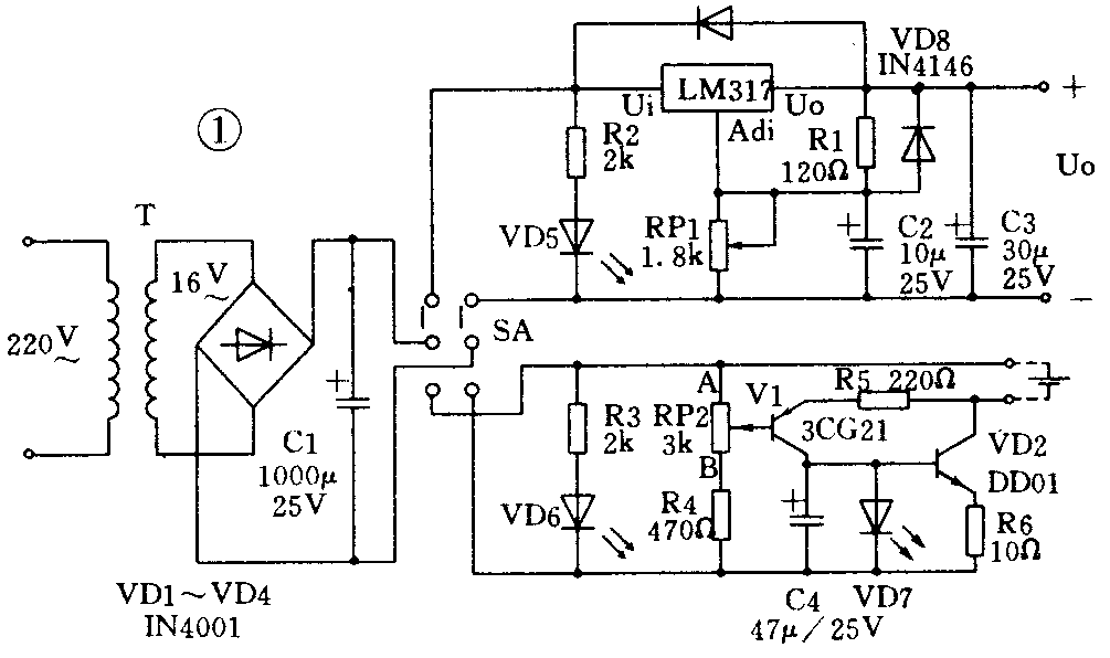
整机电路见图1。VD1~VD4组成桥式整流电路,C1为滤波电容,SA为2×2波段开关,用作直流稳压电源和恒流源充电的转换开关。当SA在直流稳压电源档时,输出电压V\(_{0}\)≈1.25(1+R2/R1)=l.25V~12V,改变RP1数值,可改变输出电压。当SA放在充电档时,可用来对镍镉电池充电,达到额定电压时能自动停止充电并显示。由VD7和V2构成具有温度补偿特性的恒流源电路,调整R6的值可改变恒流源的充电电流。RP2选择充电电压。电池充电恢复到额定电压后,V1截止V2也随之截止,自动停止充电,VD7同时熄灭,指示充电完毕。

元件选择
稳压块采用三端可调稳压器LM317,它的输出电压在1.25V~37V间连续可调,最大输入电压为40V,最大输出电流为1.5A,最大功耗15W。VD5~VD7可采用Ф3mm发光二极管,在装制时可选择不同颜色以便区别。V2采用DD01,在安装时应装上散热器。电源变压器可采用次级电压输出为12V~20V的任何一种,本人用输出为16V的。其它元件可照图选用。
制作调试

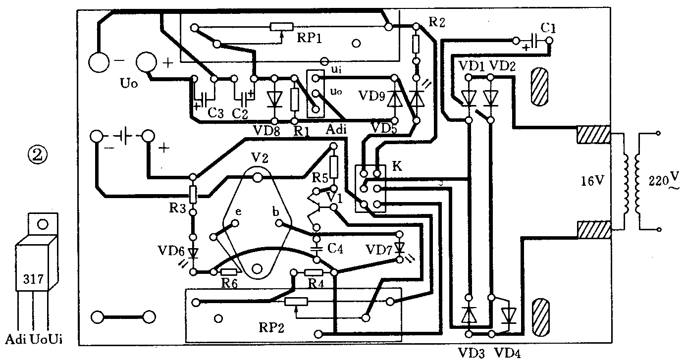
整机可按图2印板安装。安装后,元件焊接无误就可以调试。先调试稳压电源,用万用表测量输出级电压,调节RP1使输出有变化,在板上记下输出的不同电压的刻度,应在1.25V~12V之间连续可调,稳压源就可使用了。然后调试充电器,用充足的电池接在充电端子上,将RP2旋到A端,然后向B端旋动,在VD7刚刚熄灭时,标上充电电压刻度,如充电为一节镍镉电池,可标上一节或其它标志。依据此法,改变串接电池数量,就可分别标出不同充电电压值,用来对镍镉电池充电了。(程国阳)