彩色摄像机最难实现的是焦点调整的自动化,即摄像机镜头的自动聚焦。目前,人们已经研究了红外自聚焦,超短波自聚焦,三角测量自聚焦以及TTL检测图像对比度自聚焦,但无论哪种机理的自聚焦结构,都分别存在着精度低、动态跟踪差、惰性大、摄像环境要求高,需要附属探测源等缺点。其中两个共性的问题尤为引人注目:一是依此实现的摄像机,其镜头的最大焦距短(大都在50mm左右)难于实现远拍摄;二是拍摄画面内的物体是平均检测自聚焦的,这样操作员在摇镜头时,对画面内的景物无法实现有针对性的自聚焦。对于长焦大光圈下的远景拍摄,仍需凭经验进行手动聚焦。由于操作员体能状况的限制,人眼的视觉误差,必然使聚焦状态的实时跟随性较差,尤其是对高速运动的物体拍摄,无法保证在任何情况下都实现最佳聚焦,使图像的再现受到影响。
一、检测参量
在电视视频信号中,占相当大比重的是低频成份,它反映图像中的亮度、色度的平坦区、中等区及大块的缓慢变化等区域。而图像中的高细节区,急剧变化的边缘区(轮廓区)则对应于视频信号的高频成份。对于以场周期20ms的速率变化的电视图像来说,相邻两场之间的画面非常相似,即具有很大的相关性。确切地说,这种相关性主要是对大块背景及平坦区等中低频段信号成份而言的,而描述图像的高频信号的相关性较差。
摄像机在聚焦与散焦两种情况下得到的视频信号是不同的。虽然场间倍号的低频成份仍存在很强的相关性,但其高频成份的幅度具有明显的差别,聚焦状态的高频分量的幅度将大于散焦状态的视频信号的高频幅度。由此提出对场间视频信号的高频成份幅值之间进行聚焦状态的检测。通过微机处理,判断其摄像状态控制摄像机镜头的伺服机构,实现自聚焦控制。换句话说,利用取景对焦时轮廓越清晰、取出的视频信号中包含的高频成份越多这一点,从高频成份中算出焦点电压,自动检出其峰值,使焦点对准。
二、整机结构:
首先对视频信号的高频成份取样,这是通过高通滤波器来完成的。实际拍摄中,聚焦对象的拍摄主体往往处于画面中心位置,有时为了某种特殊效果的需要,要对电视画面的不同位置进行调实,对画面的某些部位实现取样,即要设置“窗口”脉冲形成电路(在整幅电视画面上分割出不同的分区画面谓之窗口),那么窗口脉冲的形成系统又以什么为基准进行定标呢?最可靠的办法是以视频信号的同步信号为触发信号。
对取样信号的检测,在于实现场间信号的高频分量幅值的实时比较,计算出其差值ΔV,视其为正、负或零控制输出电脉冲(聚焦马达为步进制电机),使聚焦马达正转、反转或动态停机(聚焦状态),从而实现实时动态跟踪自聚焦。
工作流程见图1。

①启动:首先在任意方向启动镜片,测定初始焦点电压。
②查寻:如果①的启动方向上焦点电压增加,就继续驱动镜片,反之就向相反的方向上驱动镜片。
③峰值检出:由焦点电压增量、减量的平衡点,检出聚焦点零输出差值。
④停止:驱动镜片正好停在聚焦位置。
⑤动态跟踪:当景物活动时,监视聚焦状态,动态保持焦点电压的峰值,必要时返回到①。
本系统是由单片机来实现计算、比较及控制信号回授功能的。即将进行峰值检波之后的模拟焦点电压经A/D变换后送入单片机,并存在单片机中,在同步信号的触发下在单片机内完成取出内存、比较差值。为了便于监视摄像机的摄像状态,状态指示电路也是必不可少的。为了配合A/D转换集成电路的逻辑电平,使之有较大的动态输入范围,在检波级后要加一级电平驱动电路。整机方框图见图2。

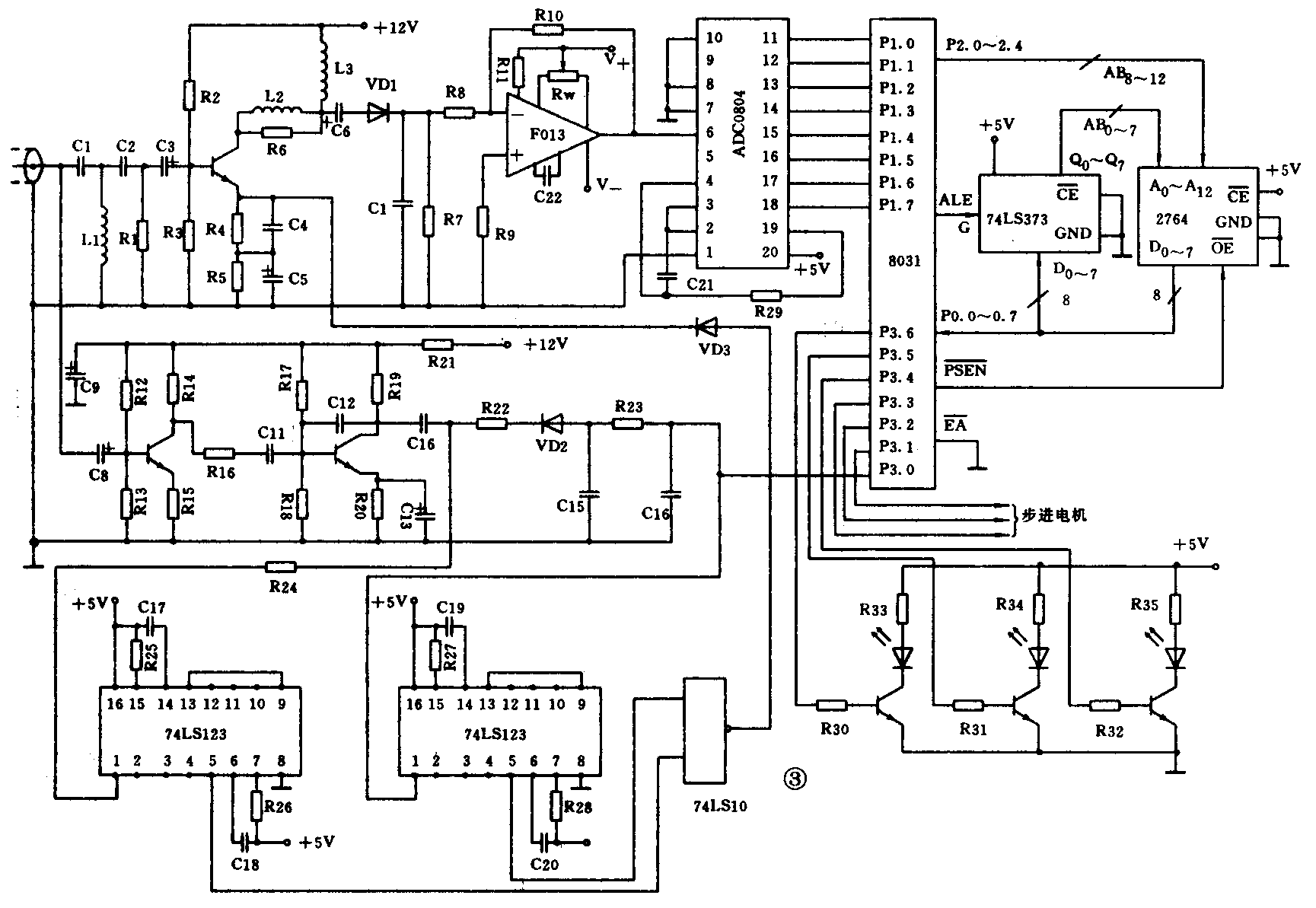
三、总体线路
总体线路如图3。

1.滤波器
为了提取视频信号高频分量,需要设计高通滤波器。图4中a、b是同一画面在散焦与聚焦两种情况下的幅频特性,C是高通滤波器的幅频特性,高通滤波器的下截止频率选多少为好呢?拍摄不同景像获得到的高频幅度是不同的,对比强烈,图像复杂的画面,其高频成份丰富,而简单、缓变的图像的高频成份就很少,这样高通滤波器的截止频率就不能选得过低或过高,频率取得过低,检测的灵敏度就会降低,选得太高,在拍摄大块平坦灰度图像时就可能失控,无法自动聚焦。考虑到这两方面的因素,且人眼最敏感的频率区域是2MHz左右,因此我们选2MHz为高通滤波器的下截止频率。这里选T型定K式高通滤波器。

2.视频放大器
为了满足视频信号带宽的要求,设计了多种高频补偿电路。C4、R4构成射极补偿电路,L2构成串联电感补偿,L3构成并联电感补偿,它们分别在2.5MHz、4MHz、5.5MHz处有补偿能力,使总的幅频特性是平坦的。
3.窗口
为了满足某种特殊需要,要对画面的不同位置取样。无论取样窗口的多少,其机理都是相同的,都是以视频信号的同步信号作为触发脉冲回控行、场消隐脉宽,即在行、场正程的某段时间里输出信号,以取得不同的检测画面达到分区取样控制的目的。利用软件或硬件均可实现窗口电路的设计。下面以1/4画面窗口(图5)为例说明窗口电路的设计。这里利用单稳态触发器的单稳特性构成级联两次延时电路。

在行、场正程中间的1/2区间有输出脉冲。如图6所示的行脉冲波形,当行同步脉冲上升沿到来时,延时10.7μs+13μs=23.7μs后单稳态有输出,输出宽度为26μs,之后自行恢复到原状态即无输出,直到下一个行同步脉冲到来又重复上述过程。

场同步脉冲如图7所示,其上升沿到来时,延时1.452ms+4.6ms=6.052ms后有9.2ms时间输出,然后自行还原。

行、场二路同步脉冲信号相“与”后作为视频信号选通控制信号。
选用两片74LS123即可构成电路。
4.高频分量的比较
相邻两场视频信号高频分量比较是由单片机完成的,其程序流程见图8。(汤渭 周洁波)
