松下TC-2185是一种新型彩电,采用M15L机心,中央微处理器选用MN15142。利用该集成块控制开关电源,可防止开机冲击,延长电视机使用寿命,同时很容易实现遥控关机(待命)、开机。这种线路比较复杂,在国产电视机中很少见到,不少读者不了解其工作原理,出现故障无从下手。下面就该机电源部分的线路原理进行介绍并对常见故障进行分析。
工作原理
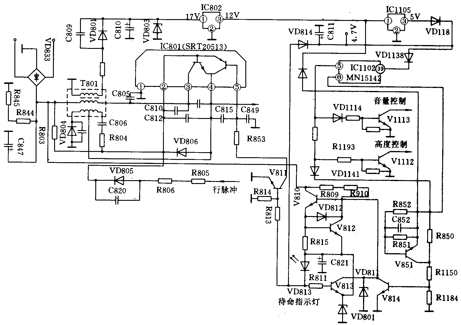
1.电路启动过程:该机开关电源如附图所示。220伏交流电由VD833桥式全波整流,并经C847滤波后,形成一个包含100Hz纹波的直流电压。该电压一方面通过开关变压器T801的初级绕组给IC801中的开关管集电极(IC801第3脚)供电;另一方面又通过R803加到开关管的基极(IC801第2脚),提供一个正向偏置。因此,一旦接通电源,开关管就导通,而且其集电极电流流过T801初级绕组,在T801次级绕组产生相应的感应电压。该电压的一部分经C806和R804正反馈到开关管基极,促使开关管集电极电流更大。不断重复上述过程,强烈的连锁反应很快使开关管趋于饱和状态。由于先前在T801次级绕组中的电流不能突变,它仍按原来的方向流动,并对C806充电,使开关管的基极电压逐渐下降。一旦开关管基极电位降到不能满足其饱和条件时,开关管将从饱和状态进入放大状态,使开关管集电极电流减少,并通过T801正反馈到开关管基极,使开关管基极电位进一步下降,集电极电流进一步减少。这也是一个强烈的连锁反应,其结果将使开关管很快处于截止状态,随后C806充的电荷便通过VD806、R804以及T801的次级绕组放电,当电放到一定程度,电源又通过R803使开关管导通,重复上述过程,但实际上它并不是一直处于自由振荡状态。一旦开关电源开始工作,它就有直流电压113伏和12伏输出,行扫描电路也开始工作,于是由行输出变压器提供的行脉冲通过R805、R806、VD805直接加到开关管基极,促使开关管的自由振荡被行频同步。这样做的目的一方面是使开关电源能稳定地工作,另一方面减少电源对电视信号的干扰。

在开关管截止期间,T801次级绕组产生的感应电压给VD801正向偏置使其导通,经C810滤波后得到17伏电压,再经集成稳压块IC802和IC1105分别得到12伏和5伏电压。中央微处理器IC1102开始工作,其5脚输出高电位(4.7伏),V1112和V1113导通,关掉亮度和声音,一秒左右,5脚便为低电位,V1112、V1113截止,恢复亮度和声音,利用这一电路可防止开机冲击。与此同时,6脚输出高电位,V814导通,V810截止,“待命”指示灯VD813灭,V811也由此而截止。开关管在行频同步下,稳定工作,开关电源输出113伏、17伏、12伏和5伏,其它电路正常工作。
2.遥控关机控制:按下遥控器上的“待命”按钮(遥控关机),中央微处理器IC1102中的6脚输出低电位,V814截止。整流输出的直流电压通过R809、R810向V810基极提供电流,使V810工作,“待命”指示灯亮,V811饱和导通,使并联在开关管基极、发射极上的三极管导通,开关管截止,开关电源停止工作,没有113伏和12伏输出,电视机处于关机状态。与此同时,通过VD814、C811输出4.7伏电压供中央微处理器IC1102工作,为下一次遥控开机做准备。当电网电压变化时,通过V813、V812控制调整管V810基极电位,使输出4.7伏稳定。一旦4.7伏负载有过流,则V812导通,V810截止,关断4.7伏供电回路。该电源还有一种保护,12伏一旦消失,则V851导通,V814截止,开关电源处于关机状态。
再按一下遥控器上的“待命”按钮,IC1102中的6脚输出高电位,V814饱和导通,V810截止,“待命”指示灯灭,同时V811截止,开关管恢复导通,开关电源正常工作。
常见故障维修
1.无光栅、无伴音、“待命”指示灯亮。
测量113伏输出电压为0伏,断开“待命”回路(断开R853即可),输出电压正常,说明遥控关机电路有故障。测量IC1102中的6脚电压,如有4.7伏,则V814、R850或R1150有故障,如无4.7伏,则说明中央微处理器已损坏。
2.无光栅、无伴音,有断续吱吱声,“待命”指示灯一明一暗。
测量113伏输出电压,只有50伏,关机后测量113伏输出对地电阻,阻值正常。由于5伏电压没有形成,IC1102工作电压由“待命”回路产生,一旦4.7伏建立,“待命”指示灯亮,IC1102控制“待命”电路,关断4.7伏电源,“待命”指示灯灭,IC1102复位,4.7伏重新建立,重复上述过程,“待命”指示灯一明一暗。断开R853,故障仍然存在,断开113负载,用假负载代替,113伏仍未建立,说明IC801(STR20513)没有正常工作,更换IC801,故障排除(IC801中的开关管放大倍数太小会造成此故障)。
3.无光栅,有伴音。
有声音,说明开关电源工作正常,调节亮度没有变化,原因是V1112有故障,集电极对地短路,使亮度关掉。 (周锡耀)