日立747系统控制微处理器IC901为80引脚的CPU芯片,比日立426、日立427集成度更高,运行机理更为复杂,并有其独特之处。现根据工作实践,将其部分运行机理及有关故障的检修作一些介绍。
一、检测与分析
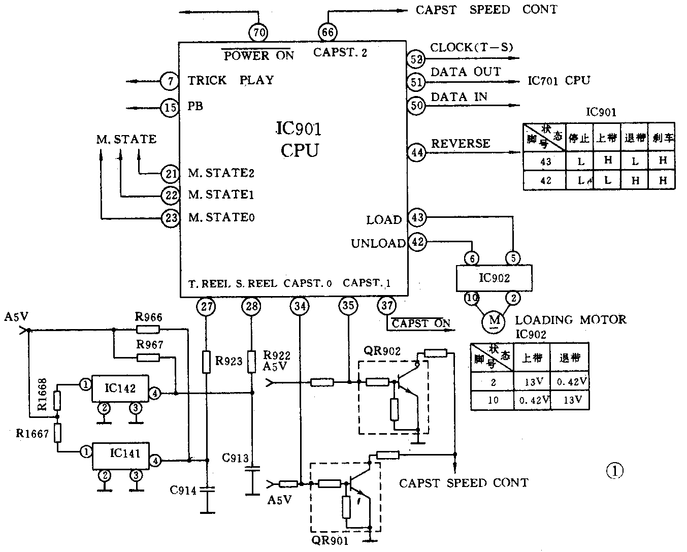
该机的装盒、出盒及快速倒、进带的动力来自主导电机。主导电机的转向和转速均受控于IC901的输出指令。上带、退带、状态齿轮转动及制动器动作的动力来自负载电机。负载电机的转向及转、停时间受控于IC901的输出指令。这部分电路见图1。

在维修工作中,当磁带进带后处于“预加载”的停止状态时,可按“REW”键,定时器IC901立即向IC901输入“REW”数据指令,经IC901内部处理,从输出高(H)电平,输出低(L)电平。经IC902处理,从②脚输出H电平,⑩脚输出L电平,负载电机启动,带动状态齿轮旋转,制动连杆相应动作,状态指示从“3”位转指到“8”位,同时IC901输出主导电机反转指令H电平。输出H电平,为L电平,主导电机反转,磁带处于慢倒绕状态。IC901检测到状态指示“8”位的位置信息,为H,为L,并且IC901能输入正常的供、卷带盘脉冲信号(见图2)。经IC901内部处理5秒左右,再次从输出L电平,输出H电平,负载电机再次启动,带动状态齿轮旋转,将状态指示到“4”位,同时制动连杆相应动作,主副滑板滑动,释放绕带制动器,将卷、供带盘置于快速绕带的松驰状态,IC901检测到此位置信息,即从输出高电平,主导电机通过卷轴传动皮带,卷轴驱动空转靠轮、中继齿轮向供带卷盘传送快速反转动力,磁带快速倒绕,此时IC901能检测到如图3所示的波形。


值得注意的是,进带后按“REW”键,状态指示从“3”位转到“8”位,此时IC901输入正确的状态信息,输入正常的卷带盘脉冲,如果输入脉冲不正常,就不能输出正确指令,负载电机不能再次启动,状态指示停留在“8”位,制动器不能释放,IC901不能输出正确的主导速度控制指令,主导电机不能正常驱动带盘运转,磁带不能快速倒带。此时如按“FF”键,快进带速度也不正常。如进行反向画面搜索,IC901立即输出停机保护指令,整机停机掉电。这是日立747录像机特点之一。掌握了这一规律,就能快速解决这方面的故障,给维修工作带来方便。
顺便指出,该机在任何运行状态,转入“stop”状态后,IC901的直流电平决定于IC141及IC142④脚的翻转输出电平,此电平是随机性的,不能以此为依据判别IC901工作状态的好坏。
不同运行状态及有关相应引脚电平变化见表1。

二、检修实例
例1:一台日立747(机号10556513),录、放、收台显示均正常,正向搜索画面基本正常,反向搜索画面2秒后自动解除,转入放像状态后掉电。
分析与检查:该机进带后按“REW”键,倒带速度很慢查看状态指示到“8”位,5秒后负载电机不能再次启动,状态指示始终在“8”位。用示波器检测IC901 波形,正常,无输入脉冲波形。用万用表测量IC142①脚电压为1.14V,④脚为-0.50V,检查PG601扁平软线一端为4.85V,证明此电压未加到IC142④脚,进一步检查PG601扁平软线另一接端,发现扁平软线⑦脚压接处有裂痕、将裂痕用锡处理,接压好后,故障排除。
例2:一台日立747(机号为10556418),反向搜索画面2秒后掉电。
分析与检查:快倒/进速度慢,进带后按“REW”键,负载电机启动,带动状态齿轮转动,并将状态开关指示从“3”位转到“8”位。5秒后,负载电机不能再次启动,状态开关指示不能指到“4”位。用示波器检测IC901脉冲波形,幅度(V\(_{pp}\))为4V,周期(T)>60ms。在快倒/进时检测IC901电平均为0.02V。在其他工作状态下测IC901相关脚电压如表2所示。与表1比较,判断此故障为IC901部电路失效,更换IC901,故障排除。

例3:一台日立747录像机(机号为10556441),收台显示正常,进行重放、快进、快倒、搜索画面时立即停机掉电。
分析与检查:开机后观察,进带后按“REW”键,状态指示正确,但快倒带2秒后掉电。用示波器检测IC901输入脉冲,正常,无卷带脉冲输入。此故障为收带卷盘停转保护,进一步检查发现IC141失效,更换之,故障排除。
注:状态指示即指状态开关在不同的运行状态下旋转轴心“头的指示。 (吴宗华)