电源电路的检修
M7摄像机的机内需要多种稳定及非稳定的直流电压,所以在机中设置了直流——直流变换电源电路。它将12V直流输入电压变换为各种脉冲电压,再经(整流)低通滤波之后输出5V、9V、-8V等多种直流电压供各电路使用。该电路是整机的能源供应分配系统,如果它出了故障,通常将直接影响摄像机的正常工作,故往往成为检修的重点。
电源电路原理简介

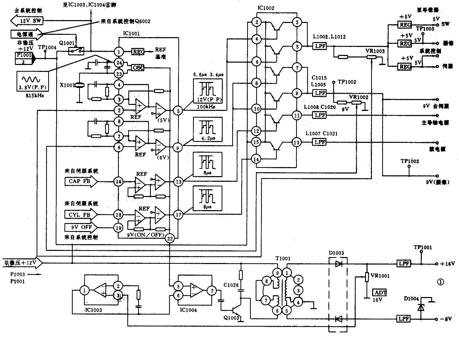
M7摄像机电源电路的原理框图如图1所示。图1中,来自AC适配器或蓄电池盒的12V直流电压,经接插件P1001、P1003进入电源电路。电源电路由变换器专用集成块IC1001(BA6149LS)、脉冲控制放大集成块 IC1002(UN102)和运放集成块IC1003(AN6562S)、IC1004(AN6914S)、DC—AC变换管Q1003(2SD1293M)等组成,其中IC1003、IC1004、Q1003和开关变压器T1001组成一个二次变换器,它将IC1001输出的脉冲变换为+16V和-8V两组不同极性的直流电压。
外来12V电压分几路分别加到T1001⑨脚、IC1002②、脚、电源通断开关管Q1001e极和系统控制等电路(后者不经变换直接送往相应电路作电源)。Q1001b极控制电平来自系统控制电路,当系统控制电路送来“电源接通”信号时,Q1001b极被加低电平而导通(Q1001为PNP型三极管),Q1001e极上的12V电压通过Q1001,从其c极送出,分别加至IC1001①脚、IC1003⑧脚和IC1004⑧脚等,作为这几块IC的电源电压。IC1001内主要包含振荡器(OSC)、分频器、6组比较放大器、基准电压(V\(_{REF}\))产生器及电源保持等电路,其内部框图及各引脚功能如图2所示。IC1001为振荡器输入输出端,外接晶体振子X1001(VSX0136—1)、电容C1001、C1002与内电路组成振荡频率为815kHz的晶振电路。振荡产生的正弦信号经IC1001内电路整形、分频之后,获得重复频率为100kHz的近似矩形波脉冲电压。其中一路从IC1001送出,加至IC1004⑤脚,作为二次变换器的激励脉冲信号;另一路在IC1001内直接加至6组比较放大器的输入端,经比较放大后分别从IC1001⑤、⑨、、脚输出重复频率为100kHz、幅度为12Vp-p的脉冲电压,波形如图1中所示。

IC1001⑤、⑨、、脚共有4路输出,而IC1001内却有6组比较放大器,显然2组比较放大器没有使用,其输入、输出端(IC1001⑩、、、脚)空着,如果维修中遇到某组比较放大器损坏,且不影响其他电路,可用闲置的比较放大器予以代换,这样就能不换IC1001,节省了维修费用。
IC1001输出的4路脉冲虽然重复频率和幅度都相同,但它们的脉冲占空比有区别,其中IC1001⑤脚输出脉冲的脉宽约为6.6μs,脉冲间隔时间约为3.4μ,⑨脚脉冲分别约为4.2μs和5.8μs,、脚脉冲基本约为8μs和2μs。 IC10014路输出脉冲分别加到IC1002④、⑥、⑧、⑩、、,由IC1002作脉冲功放后,分别从IC1002③、⑤脚、⑦、⑨脚、脚、脚送出4路脉冲,再加至各自对应的低通滤波器(LPF),平滑为4路直流电压。其中由L1002、C1012等组成的LPF送出5V直流电压,该电压经Q1002、Q1004、Q1005三个功率管组成的3个电压调整级(REG),分3路输出5V直流电压,分别送往摄像电路、电子寻像器和伺服电路。由L1005、C1015等组成的LPF送出9V直流电压,再经L1004、C1019低通滤波后供给系统控制和伺服电路使用。由L1008、C1020等组成的LPF送出3.5V左右的直流电压,作为主导轴电源。由L1007、C1021等组成的LPF输出4.5V左右的直流电压,作为磁鼓驱动电路电源。
以上4路直流输出电压均采取稳压措施,其中L1002输出的5V电压经VR1003分压后取出电压波动样值,反馈回IC1001②脚。这是一个负反馈稳压系统。当5V电压因故上升时,反馈电压增大,IC1001②脚电位上升,使比较放大器(⑤脚)送出脉冲的宽度变窄,这样经IC1002放大及LPF平滑输出的直流电压便相应降低,从而实现稳压。当5V电压下降时,调整稳压作用相似,只是调整方向相反而已。9V输出的稳压原理也相似,其反馈电压取自VR1002,反馈电压施加到IC1001⑥脚。供给主导轴及磁鼓电路的电源应随它们的工作状况而调整,因而主导轴电源及磁鼓电源的反馈信号FB分别取自主导轴(CAP)驱动集成电路IC2005(BA6430S)脚和磁鼓(CYL)驱动集成电路IC2006(TA8402F)⑥脚。IC1001内比较放大器的基准(参考)电压由①脚输入的V\(_{CC}\)电源经基准电压发生器而形成。该基准电压还从IC1001送出,经C1004滤波,再通过R1048加至IC1003②脚(反相输入端),作为由IC1003等组成的比较稳压器的输入基准电平。
M7摄像机的CCD影像传感器及其CDS(相关双重取样)电路需要+16V和-8V不同极性及电压的电源供电,这2种电压由IC1003、IC1004、Q1003和T1001组成的二次变换器产生。IC1001送出的脉冲加至IC1004⑤(运放的同相输入端),经IC1004比较放大后从其⑦脚送出,再经C1026加到变换功率管Q1003b极。Q1003c极输出驱动脉冲,通过开关变压器T1001电磁转换,从T1001①、⑤脚分别送出交变脉冲电压,再由D1003、C1028等整流滤波后得到+16V直流电压,由D1003、 C1030等整流滤波后形成-8V直流电压。为了使输出电压稳定,从16V输出端通过VR1001等分压而取出反馈电压,加到IC1003③脚(运放的同相输入端),经IC1003放大(比较)后再经R1037加至IC1004⑥脚(运放反相输入端),由IC1004反相放大后送往Q1003。显然这是一个运用运放器的负反馈稳压电路。
上述5V 9V和16V输出端的取样电位器VR1003、VR1002、VR1001分别具有调整各自输出电压幅值的作用,维修时若发现输出电压偏差太大,可通过调节相应电位器予以解决。
电源电路检修方法和技巧
在检修电源电路前应首先确认电池盒或AC适配器输出电压是否正常(正常为12~13V左右)。下面介绍几种常见故障的检修。
1.电源各路输出电压均无
这是最为常见的故障之一。发生这种故障时,按动电源(操作)键钮(拨钮)不起作用,摄像机不工作,电子寻像器无光,进出盒机构也不会动作。如果按键(拨动电源钮)后指示灯会发光,说明电源已有输出,不是电源故障。如果拨电源钮后电源指示灯亮数秒或闪动几秒钟就自行熄灭,表明摄像机电源自动保护,一般是机内电路或机构存在较严重故障所致,应先排除自保再查电源输出。本故障检修流程如图3所示。

若查到末尾阶段对IC1001是否损坏产生怀疑,可测量其各引脚对地电阻,正常时IC1001各脚在路电阻及工作电压值(停止状态时)参见附表。一般若IC1001损坏而导致本故障,其引脚电阻中总会有几个明显偏离正常值,故判断并不难。

如果检修中怀疑晶振电路停振而又无示波器可探测振荡波形,只要分别检查X1001、C1001和C1002(可用置换试验法),若正常且IC1001电路无漏电现象,再测IC1001电阻也正常,一般就可认为振荡电路基本正常。
在检修中还应注意,IC1001、IC1002均是单列直插封装集成块,IC1001的引脚采用间隔叉开状结构,焊入印制板后在焊点面看似双列直插结构,而且IC1001、IC1002在电路图中均表示为相似于双列器件的符号,因此检查测量时极易搞错引脚序号(尤其IC1001),导致判断失误。作者已看到过好几个维修人员为此而陷入困境,百思不得真解,读者务必重视这个问题。
2. 5V、9V、12V、12V 4路输出不正常
本故障是指5V、9V、12V、12V 4路输出电压中有1路或多路不正常,而16V、-8V两路输出基本正常。很明显,本故障与晶振电路无关,与电源通断控制电路也基本无关。检修时应根据不正常那路输出的电路,由输出端向前逆向检查(逐点测量电压),这样顺藤摸瓜就可迅速找到故障点及元件,一般电感元件断线、电容漏电及电路短路的可能性较大。如果发现IC1001内某路比较放大器出故障而导致该路电压不正常或无输出,可试用IC1001内空闲的比较放大器代替,但需注意,IC1001⑩、脚和、脚内接的空闲比较放大器一般只可替代、或、内接的比较放大器。
3. 16V、-8V两路输出电压不正常
这两路输出电压不正常大都会使摄像电路无法工作,出现摄像时无图像等故障现象。一般检查重点放在L1011、L1012、C1028、C1029、C1030、C1031及T1001、Q1003等上面,基本方法是由后向前查。
除上述以外,若发现某路或某几路输出电压偏离正常值,可调节VR1001或VR1002、VR1003来校正。(王德沅)