K6型电子管扩音机是一种中低价格的家用高保真扩音机,该机设计思想严谨、线路经过反复推敲、元器件选用精良、整体工艺合理,因此达到了颇为出色的音质水平和很高的性能/价格比。
设计宗旨
K6的用户对象主要是高级家用音响市场,即针对“发烧友”而设计。由于种种原因,电子管自60年代后期至70年代中期,一步步为晶体管所取代。步入80年代后,CD唱片这一高品质音乐媒体的普及,大大提高了普通用户的音乐音响口味。在此过程中,许多八十年代的主流音响系统暴露出与CD重播不适应的问题,以一般价位的晶体管合并式扩音机配低价位CD机,晶体管声的“干、硬”,加上“平、板”的CD数码味,渐渐无法满足发烧友日益提高的听觉品味。与此同时,许多厂商和发烧友以及一些电声音响专家认为,古老的电子管扩音机,其丰满润泽的声音味音,出色的空间感,恰好可以弥补CD系统的缺陷;而CD机的高输出电平(一般可达2伏),平直的频率特性(无LP唱片的RIAA均衡网络),又非常利于直入电子管功放,如图1所示。

可见,CD直入系统,以其“贵精不贵多”的观念、“重质不重量”的品味,逐渐获得音响界的共取。K6型电子管扩音机正是按照上述观念,以主观试听、反复锤炼而成的设计。
线路分析
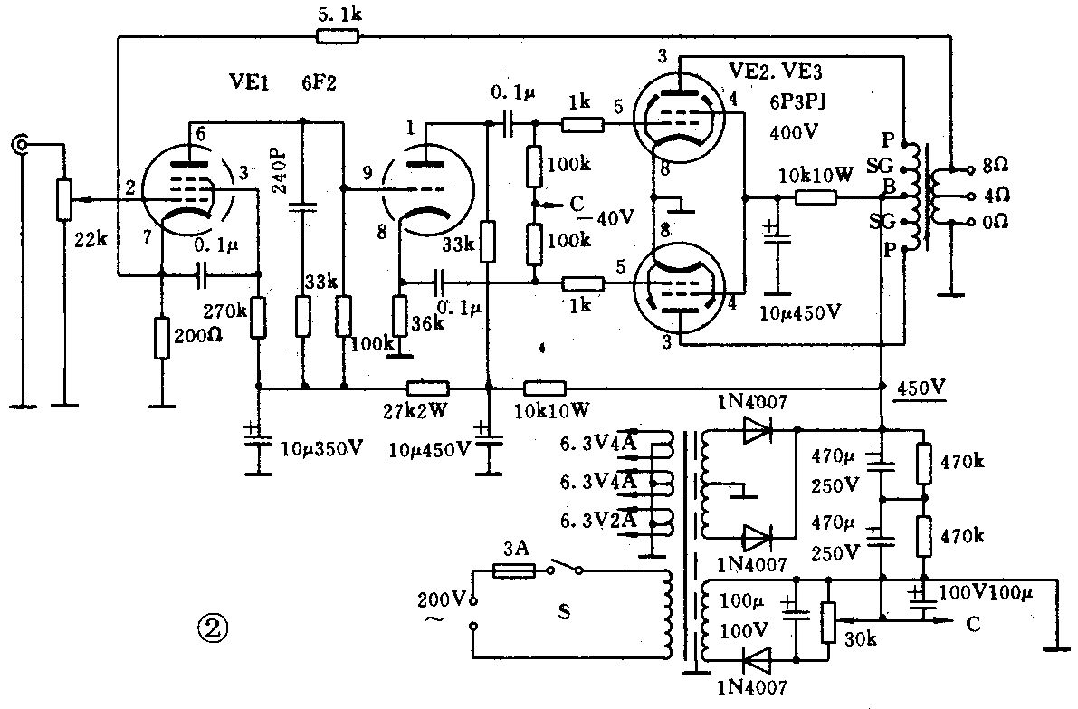
K6型电子管扩音机采用了著名的Dynaco线路,见图2,图中只画出一个声道电路及电源电路。该线路原由美国音响大师Halfer在五十年代发表的,是实而不华、价格适中且性能优良的设计。

前级采用一只三极/五极复合管6F2,五极管部分作电压放大,三极管部分作屏阴分割式倒相,两部分直接耦合,保证最佳的传输特性,降低失真。从三极管屏、阴极输出相位相反的推动电压,经耦合电容至末级功放管。
本机采用军用级6P3PJ作末级功放管,实验表明,这是一种相当出色的音响用功放管,它在国内的生产历史悠久、库存丰富、性能稳定可靠,而且价格适中。
功率级的电路设计,一般有三种:标准接法;“超线性”接法;三极管接法。一般公认:在相同条件下,由标准接法改为“超线性”接法、三极管接法,音色会趋于温暖、醇美,但输出功率会明显下降。K6机出厂时为标准接法,但也可以方便地改为“超线性”接法或三极管接法。为了获得更小的失真,更大的动态范围和输出功率,本机对6P3PJ的功率运用,没有拘泥于电子管手册上的标准数据(可参见人民邮电出版社1976年版《无线电通信用电真空器件手册》),而是将阳极电压取得较高,为450伏,此时帘栅压400伏,栅负压为-40伏,静态屏流为36mA,单管屏耗16.2瓦特,输出功率可达40瓦特。实验证明,6P3PJ在上述状态下,非线性失真很低,工作稳定可靠。
元件选用
本机的成本重心在电源变压器和两只输出变压器,在设计、选料和加工方面下了很大功夫,电源变压器的功率容量在400瓦以上,输出变压器采用音频专用铁心,分段分层交叉绕制。电解电容采用日本Rubycon公司产品,耦合电容采用国产优质聚丙烯CBB电容,有条件的发烧友想将其换为“补品”电容,也颇为容易。电阻一律为军用级金属膜电阻。
电子管以七十年代中期生产的曙光牌6P3PJ音质最佳,比起一些近期生产的量少价昂的电子管毫不逊色。有条件的发烧友可换用6L6G或6L6GC试一试,有人用四只美国RCA出品的6L6G直接插在本机上,其它元件一律不变,试听结果是声场更加开阔,音色更加醇厚。而老牌南京6L6G表现亦不俗。
输入端接口及音量电位器对整机音色影响很大,本机采用进口镀金RCA插座,电位器经反复比较,选用了北京产音响级密封电位器WH161—1BP,媲美日本名牌ALPS。
输出接线柱为999A大型接线柱,可通过30安培电流。电源进线及电源插座采用计算机专用品(美标三芯),安全可靠,搬运方便。
工艺特点
K6型电子管扩音机的外观见图3。它采用裸露式机箱结构,三只变压器、六只电子管直接安装于机壳上,开关、旋钮及插座的安装均本着“简洁、实用”的原则。K6机的内部结构同样简洁合理,一块主线路板上包含了全部电压放大电路,与6F2的管座直接相连,形成高可靠性的整体内部结构。

在一切与外部端子连接的地方,本机采用导线直焊,喇叭线端采用冷焊压接,以提高音质,加强抗振能力。
试听结果
K6整机组装完成后,从万用表DC1000伏档检测B+高压,正常后用DC50伏档测栅极负偏压,将其调至-40伏,此时再测B+为450伏,帘栅压为400伏,即可正常工作。
接通电源预热一段时间,待电路稳定后,就可以开始试听。所用的试听器材,有天龙DENON-2560 CD机(20Bit,16倍过取样),音箱为英国Rogers 3/5A;试听软件有:1.DORIAN公司录制的示范碟Sampler Ⅱ(DOR—90002);2.CASINO ROYALE“皇家赌场”(VSD—5265);3.雨果发烧碟 I(HUGO HRP754-2)。
在上述配置下,K6的表现相对于一般胆机而言稍偏冷静,具有中性、透明的声底,决无音色上的夸张与渲染,兼具晶体管机的条理分明、生动活跃的味道。比较适于年青至中年人的品味。
除用于家用听音外,K6机还适用于专业舞厅及卡拉OK歌厅。该机曾搭配YAMAHA舞台号简音箱,在中型舞厅中试用,声音洪亮丰满,连续使用24小时温升不超过50℃;加之电子管的可靠、耐用、易更换,性能/价格比远胜过一般功放,很受专业人员及发烧友的欢迎。(关乃炘)