本文介绍一款实用价廉的话音加密器,可在不改动原线路的基础上附在有线电话或无线电话上,进行保密通信。
工作原理
我们都知道,话音频率集中在300Hz~3.4kHz的频带范围内。人说话时每个音素都有它不同的频谱特点,如果我们人为地改变这些原有的频谱特点,把其高频部分与低频部分颠倒,再把这些改变频谱的音素组合起来,人就很难听懂原话的意思。本装置就是利用这一原理,在电话发端,将讲话人的话音频谱例置,在收端再将其还原,如图1所示。这样,在话音传送的信道内,如果有人窃听是不能听懂的,只有在收发端才能听懂对方的说话。

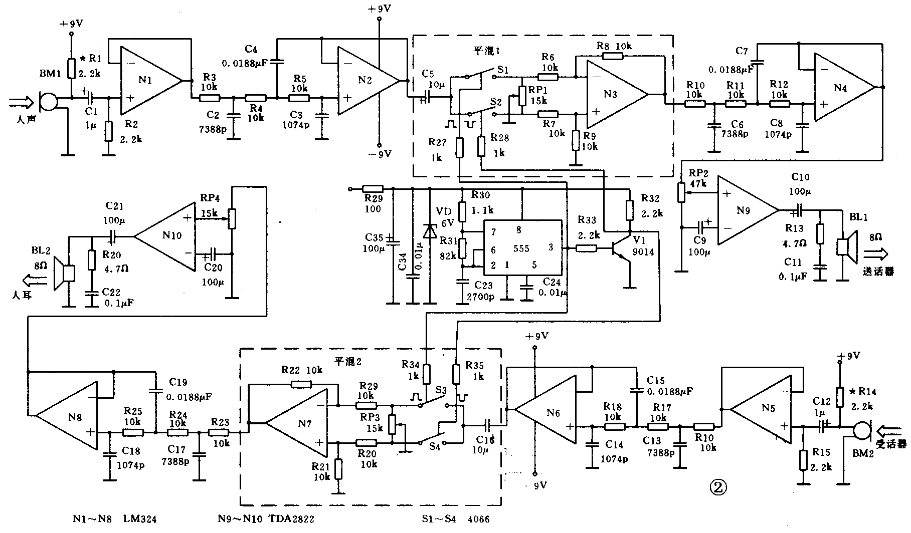
电原理图见图2。

加密:发端说话音经过驻极体话筒BM1变成电信号由C1耦合到隔离放大器A1,再由A1输出一个内阻很低的电压信号,此信号经过由R3、R4、R5、C2、C3、C4、A2构成的三阶巴特伍兹低通滤波器滤掉高于3.4kHz的非话音杂波。此滤波器输出的话音信号由C5耦合到平衡混频器中混频。送入平衡混频器的本振信号频率为3.7kHz。所以平衡混频器的输出主要为:f\(_{本}\)+f信(在4kHz~7.1kHz频段内);f\(_{本}\)—f信(在300Hz~3.4kHz频段内)。紧接平衡混频器的低通滤波器与输入低通滤波器相同。所以混频输出信号经过此滤波器后得到一个300Hz~3.4kHz的信号。这个信号就是输入话音信号的倒频信号,如图3(a)。再经过功率放大器A9放大,驱动扬声器BL1发出声音。把BL1紧贴电话机的送话器,这样传到电话线上或空中的便是加密信号了。

这里有必要对模拟开关及运放构成的混频器加以说明。由于对原始话音倒频后的加密信号频带范围与原始话音频率重合,所以必须有效地抑制“信漏”。一种方案是用高精度模拟乘法器。但模拟乘法器价格很贵,如果采用会增加造价。另一种方案是用平衡调制器。与模拟乘法器相比,两种调制方式都没有“信漏”和“载漏”。平衡调制虽有奇次边带输出,但频率较高,可用低通滤波器滤掉。而且调制频带在音频范围内,可用模拟开关及运放来实现平衡调制,成本很低,所以综合考虑,选用平衡调制器作混频器。
图2中虚线框内部分即为平衡混频器。μA555及V1产生的3.7kHz互为反相的两个方波信号作f\(_{本}\)控制模拟开关S1、S2或S3、S4的通断,使信号交替进行同相和反相放大,从而产生模拟信号与一个双向开关函数相乘的过程。如图3(b)。
解密:解密时对信号的处理与加密时完全相同,只是解密的输入信号是加密信号,输出即还原出原始话音。
本电路通话双方必须各持一机,使用时将BL1紧贴电话的送话器,而BM2紧贴受话器。
元器件选择
8只运放采用2只廉价的LM324即可;本振电路中,R30、R31、C23决定本振频率,要求高稳定、高精度。R30、R31用1/4W±1%金属膜电阻,C23选用聚酯电容,稳压管性能要好;四个滤波器的阻容决定了滤波特性的好坏,也需要高稳定度高精度电阻。可采取多只电容并联的方法达到图中参数;RP1~RP4选用小型实心电位器;功放用一只TDA2822;BM1、BM2选用高灵敏度小型驻极体话筒。
安装与调试
安装时,本振地线应紧靠电源输入端接在大滤波电容上。有条件时对本振屏蔽,以防止本振频率混入信号通路,造成本振干扰。
电源为±9V。滤波电容用两只220μF电解电容。在各个集成块电源处也都应并联0.01μF的电容,以增强滤波性能。
安装好后,接通电源,向BM1输入话音,用示波器监测A1的输出,选择最佳的R1,使A1输出失真最小,灵敏度最高。无示波器者可将功放A9的输入端直接接于A1输出端,用人耳判断,调节R1,使BL1发出的声音最大,失真最小。调好R1后,功放输入端改接还原。然后用音频信号发生器发出一个1kHz的信号加在A1的同相端,这时从BL1中将发出一高(2.7kHz)-低(1kHz)两个频率的声音,用示波器监测A3输出,调节RP1使同相和反相放大输出幅度相同。没有示波器者则可仔细听BL1发出的声音。当RP1调到某一位置,低频声(1kHz信漏)完全消失,平衡调制器就调好了。
然后再调接收部分,其调试方法同上。
整机装在形如“大哥大”的机壳内,使用两节9V叠层电池, BL1和BM2用线引出(BM2用屏蔽线)分别装在两个橡皮吸球内,使用时,BL1吸附在送话器上,BM2吸附在受话器上。(马逾钢)