随着国际间交流的日益发展,NTSC制节目源也越来越多。如果播放NTSC的录像节目或游戏机与家用彩色电视机(我国使用的彩电为PAL- D/K制)配接,就会出现无伴音、图像翻滚、场幅缩小及无彩色等现象。现在松下、日立、夏普等公司不断推出多制式彩色电视,但价格昂贵。下面笔者以使用NP82机心的彩电为例,介绍将它改为PAL—D/K/NTSC—M双制式的方法。
1.伴音电路的改变
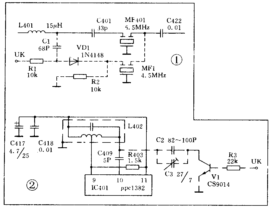
第二伴音载频PAL制为6.5MHz,而NTSC制为4.5MHz。因此在接收NTSC制信号时,第二伴音选频电路及鉴频电路的中心频率应将6.5MHz切换为4.5MHz。图1选频电路,当接收NTSC制信号时,开关电压UK为高电位,二极管VD1导通,6.5MHz与4.5MHz两个滤波器并联,由于NTSC制信号中无6.5MHz滤波器带通范围内的频率成分,因此只有4.5MHz滤波器MF1起作用;接收PAL制信号时,UK为低电位,VD1截止,只6.5MHz滤波器MF401起作用。图2示出改动后鉴频电路,接收NTSC制信号时,UK为高电位,V1深度饱和,将C2、C3和L402中LC电路的电容并联,使鉴频中心降低到4.5MHz(C417、C418的容抗可忽略);接收PAL制信号时,UK为低电位,V1截止,C2和C3不起作用,鉴频中心为6.5MHz。各图中虚线连接的元件为外加的(下同)。

2.场同步、场幅电路的改变
PAL制场频为50Hz,每帧图像625行;而NTSC制场频为60Hz,每帧图像525行。当接收NTSC制信号时,UK为高电位(约为11V),场扫描电路(图3)中VD2、VD3同时导通、R4通过VD3接UK,从而提高了C604的充电速度,使场振荡频率提高到60Hz;而R5通过VD2接UK而使场幅增大。接收PAL制信号时UK为低电位(约0V),VD2、VD3同时截止,R4、R5不影响原机的场频(50Hz)场幅。

3.彩色全电视信号中第二伴音信号的吸收
为了消除伴音信号对图像的干扰,在接收NTSC制信号时,UK为高电位第二伴音吸收回路(图4)中V2深度饱和,C4、C5并入CP202,使第二伴音吸收电路的中心频率从6.5MHz降低到4.5MHz。在接收PAL制信号时,UK为低电位,V2截止,C4、C5不起作用,CP202吸收频率为原机的6.5MHz。

4.彩色解码电路的改变
PAL制色度信号采用逐行倒相正交平衡调幅,副载频为4.4361875MHz,而NTSC制色度信号采用正交平衡调幅,副载频为3.579545MHz。因此在接收NTSC制时,对彩色解码应作如下改动:
(1)色度信号带通滤波器的改动
PAL制色度信号带宽为4.43±1.3MHz。在接收NTSC时,为了与PAL解码兼容,应将带通中心频率切换到3.58MHz。图5示出改动后的色带通电路,在接收NTSC信号时,UK为高电位,V3深度饱和使C6与C501并联,带通中心降低到3.58MHz;同时UK为低电位,使V4截止,切断R501,提高LC串联谐振电路的Q值,把选频电路带宽压窄。当接收PAL信号时UK为低电位,UK为高电位,V3截止,V4深度饱和恢复PAL的中心频率(4.43MHz)及带宽(±1.3MHz)。在接收NTSC制信号时,如果在亮度信号与色度信号分开之前再串上100Ω左右的电阻R9(见图5)时,LC串联谐振的色度信号带通电路还有吸收亮度信号中色度信号的作用,R9的串入对PAL信号无影响。

(2)去延时信号
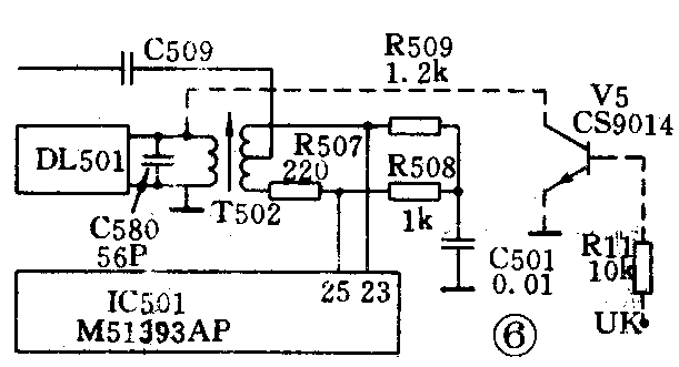
图6示出改动后的延时解调电路。在接收NTSC制信号时,用开关管V5导通将C508两端短路,此时色度信号由直通支路送往B-Y和R-Y解调器。

(3)停止PAL开关
由于NTSC制色度信号中色差信号不是逐行倒相,因此在接收NTSC信号时PAL开关应停止并置N状态。为此把行消隐信号峰值限制在6~10V之间,图7示出改动后的行场消隐电路。在接收NTSC制时,V6饱和使ZD1与ZD781并联,由于ZD1稳压值(选用8.2V稳压管)比ZD781低。因此ZD1先击穿,把行输出变压器送来的行消隐峰值限制在8.2V,这就实现了IC501中只使消隐电路动作而停止PAL开关的目的。接收PAL制信号时UK为低电位,V6截止,恢复原来PAL制电路。

(4)副载波压控振荡及色同步相移的改动
在接收NTSC制时,副载波晶振要切换到3.579545MHz。图8示出改动后的解码器部分电路,接收NTSC制时,UK为高电位,UK-为低电位,VD6导通而VD5截止,此时3.58MHz石英晶体X1与C8并入电路,使压控振荡器振荡频率为3.579545MHz;在接收PAL制时,UK为低电位,UK-为高电位,VD6截止而VD5导通,使原机上4.43MHz石英晶体X501与C519、C530串入电路使压控振荡频率为4.4361875MHz。

在接收NTSC制信号时,由于色度信号载频的降低,各RC、LC移相电路相位移都起了变化。要使副载波振荡在R—Y和B—Y解调器上得到正确的解调相位,IC501第7脚副载波相位应比PAL制时的270°滞后一个角度(设此滞后角为)。为此在图8所示电路中增加了R15、C7和VD7元件,在接收NTSC制信号时,UK为高电位,VD7导通,C7与C512并联,使色同步相移大于。色同步相位滞后大于后,APC鉴相器输出直流电压为负,迫使压控振荡器振荡频率降低。因此在图8中利用减小石英晶体X1的负载电容C8来提高频率,当调整微调电容C8使压控振荡器振荡频率正确后,通过APC电路自动将副载波相位锁定。
5.接收NTSC制信号时亮度信号中色度信号副载波的吸收
参见图5,在接收NTSC制信号时,UK为高电位VD4导通,在R301与亮度信号延时DL301之间,通过开关二极管VD4接入3.58MHz陷波器来吸收亮度通道中的色度信号。
6.中放幅频特性的改变

由于NTSC制的中放幅频特性与PAL制不一样,因此在接收NTSC制信号时为使中放幅频特性符合要求,可在图9所示的中放输入回路的声表面波滤波器CP201之前增加32.5MHz的伴音中频吸收,以减少伴音中频增益,拉大伴音中频与彩色副载波中频的增益差。这样只要图像中频调到37MHz就可以看到清晰的图像。AFC开关也能正常使用。在接收NTSC制信号时,UK-为低电位,V7截止,由L1与C9组成32.5MHz的吸收电路;在接收PAL制时,UK-为高电位,V7深度饱和将L1、C9短路,L1、C9不起作用,中放幅频特性恢复PAL制状态。电感L1采用国产电视机中10A型中周的“王”定型磁芯(NX-40),用φ0.08mm漆包线共绕12匝(二个槽各绕6匝)。
7.开关电压UK、UK-的获得
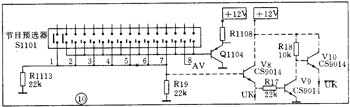
分析节目预选器,找到与节目预选器编号有关的高(或低)电位,要得到开关电压也就不难了。下面以日立CEP—321D为例说明开关电压的获得。

CEP-321D彩电有8个按键式节目预选器,如图10所示。8个预选开关中的1~7号,只要按下其中任一个按键,就通过该开关向R1113提供电流而使它的端电压约为12V。如果把6、7号预选开关用于NTSC制,就把预选开关分成两组,一组(1~5号)仍使用R1113,而另一组(6、7号)用另加的R19。当按下6、7号开关时,R19两端电压约为12V,通过V8射极输出UK(高电位约11V),UK又通过V9倒向后经V10射极输出UK-(低电位约为0V),使彩电处于NTSC制接收状态。当按下1~5号开关中某一个时,R19两端电压为0,此时UK为低电位而UK-为高电位,使彩电处于PAL—D制接收状态。
8.调试
焊好电路后,暂把图9中R16与V7脱开,然后可从天线插孔送入质量好的NTSC—M制电视信号,按下NTSC制预选开关,并调出图像、然后按下面步骤调整:
〈1〉调伴音:调整图2中的C3使伴音最大,失真最小;
〈2〉调场幅:调整图3中的R5使图像中圆形成正方形不产生几何失真;
〈3〉使AFC开关置“ON”,此时图像中出现严重的伴音干扰,调整图4中C5,使伴音干扰最小。
〈4〉AFC开关置“OFF”,调整调谐电位器使图像不出现伴音干扰,图像也最清晰,然后调整图3中的C8,使图像出现彩色且色调正确。
〈5〉AFC开关置“ON”,把R16与V7(见图9)接上,L1磁芯预置中间,通电后调整C9(粗调)和L1(细调)(见图10),使图像中伴音干扰及0.92MHz差拍干扰最小。(王冠)