本文介绍的这种稳压器,在调压时没有瞬间的断电现象,而且由于采用控制变压器初级的方法,可用小功率继电器控制大功率的用电设备。其工作原理及具体电路参见图1、图2。


在图1中,a点为升压状态,b点为降压状态。在相互转换时,用电设备始终接在电源上,只是电压略有下降。在图2中,当输入电压正常时,继电器触点S1不吸合,变压器T1不工作,此时用电设备直接接在电源上。当输入电压下降或上升时,S1吸合,稳压绕组接入,由S4控制升压或降压。若外加电压进一步降低,则S2吸合使输出电压进一步提高。在输入电压为130V~275V时,输出电压可稳定在195V~230V之间。

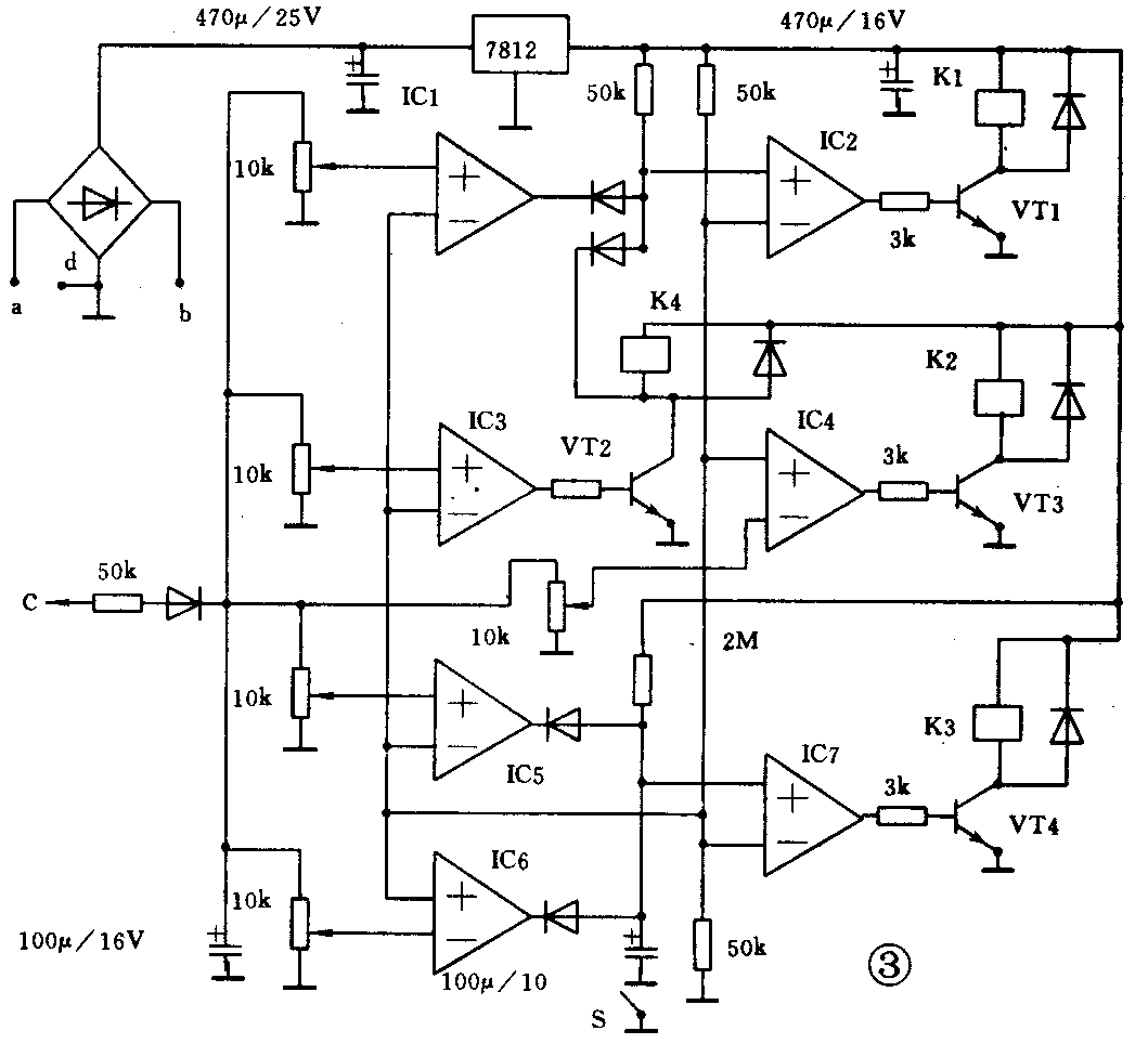
图3是稳压器的控制电路。它由两块LM324组成电压比较电路。当输入电压下降时,IC1输出低电平,IC2输出高电平,K1吸合,稳压绕组接入,使输出电压升高。若输入电压进一步下降,IC4输出高电平,K2吸合,使输出电压进一步升高。若输入电压升高,IC3输出高电平,VT2导通,K1、K4吸合,使输出电压降低。当输出电压的上升或下降超出规定的范围时,则IC5或IC6输出低电平,使IC7也输出低平,此时K3不吸合,从而达到保护的目的。 (王强)