为了改进摩托车的点火方式,向大家介绍一种电容放电式无触点电子点火系统。
电路原理
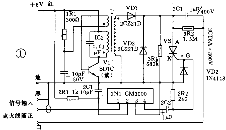
该系统的电路结构如图1所示,系统由三个部分组成:(1)DC-DC变换器;(2)触发信号处理电路;(3)高压电火花产生电路、提供电火花的能量存储在电容器3C1中,可控硅用作电子开关,点火时刻通过传感器检测获得。

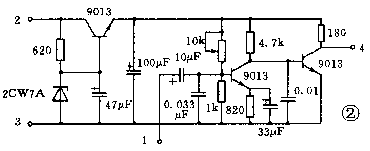
变压器需自己绕制。内骨架上有三个绕组,其初级绕组匝数为12T,线径为Φ0.4,次级绕组为160T,反馈绕组为2T,线径都为Φ0.19。磁芯采用M1.2kG22罐形磁芯。绕制时,初级绕组在内,反馈绕组居中,次级绕组在外,反馈绕组与次级绕组之间应加绝缘层。2N1为专用集成电路,某型号为CM3000,其输出有4只脚,2脚接电源,3脚接地,1脚为信号输入端,4脚为信号输出端。它的主要性能是对传感头检测到的信号进行放大、整形处理,专门用于控制可控硅的触发导通。如果无此集成电路,可用图2所示的分立元件组成的线路实现。传感头可以采用废旧的录音机磁头,传感头至线路板必须采用屏蔽线,以防止点火产生的杂波干扰。IC1一般选用无极性电容器,考虑到业余条件制作,可用普通电解电容器代用,但是,其正极端接地。因为在振荡时,A点为负电位。放电电容3C1的取值应兼顾高速发火和充电的要求。在本电路中,我们取3C1为1μF,电容类型为聚丙烯电容。聚丙烯电容具有耐高压脉冲、负荷能力强和可靠性高的特点,且有自愈作用,这样可增加整个系统的可靠性。

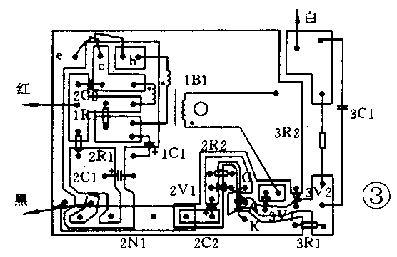
图3为参考的印制版图。整个线路板设计较为紧凑,部分元件必须竖直安装。

系统调试
在按图3安装好元件后,对照图1检查元件安装无误后,接上6V电源。这时,振荡器应能正常工作,测量变压器次级输出电压应为400V左右,否则应检查变压器接线是否错误。如果振荡器能正常工作,接下去应检查信号处理电路工作是否正常。在业余条件下,可用普通万用表进行判断。将万用表放在R×1k电阻档,红笔接地,黑笔快速地触一下厚膜电路1脚,应在模拟放电器上产生一个电火花。有条件的话,可使用低频信号发生器。将经过检查后的线路板连同放电电容一起装入一个64mm×42mm×26mm的盒子内。考虑到摩托车的工作环境,盒子里面应灌满环氧树脂,这样可以达到防尘、防潮、抗振的目的。我们对自己制作的摩托车点火器进行模拟工作试验,静态时,总电流不超过250mA,工作时最大电流不超过1.2A。
点火器的点火信号来自磁头,由磁头检测信号轮上小磁铁的位置而发出点火信号。信号轮可以用普通有机玻璃棒加工制作而成,在其外面开一细槽,槽内嵌一小磁铁。磁铁要求有较高的磁感应强度。对于一般单缸摩托车,由于每转一圈只点一次火,因此对信号轮的加工精度要求并不高。
安装及使用
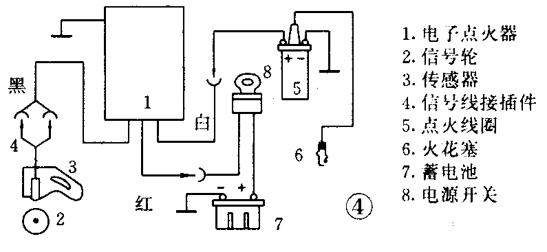
电子点火器在摩托车上的安装接线如图4所示、在摩托车上找一合适位置固定点火器,拆除原车白金盘及凸轮,信号轮装在原来凸轮的位置上,在固定白金盘的螺孔位置上安装磁头。转动曲轴至点火提前位置,调整传感头与信号轮上的磁铁对准,紧固磁头螺钉。注意信号轮与磁头之间的间隙约为1mm。将原车白金线搭铁,适当加宽火花塞间隙到1~1.2mm。打开点火开关试车。在试车过程中,如出现发动机拉不上高速,则应检查发电机引线及点火器接地的接触是否良好,火花塞是否击穿等。如无上述问题,一般可一次试车成功。

经过上述改进的摩托车,由于增加了火花能量和提高点火精度,实车试验表明:可以明显改善发动机的怠速特性、起动性能。(童建平 朱健声)