由于单端式开关电源中的高频变压器磁芯仅工作在磁滞回线的一侧,因此它的效率较低。为弥补这一缺陷,又产生了双端式开关电源,使得开关电源技术有了长足的进步。
TL494是德克萨斯仪器公司研制的双端脉宽调制器。可以实现双端推挽式、半桥式和全桥式开关电源,工作频率为1kHz~300kHz,输出电压可达40V。TL494的主要技术参数是输出电流为200mA;内部设有两个误差放大器;基准参考电压为5V±5%;有死区调整;输出形式即可单端亦可双端方式;可以振荡器外同步。
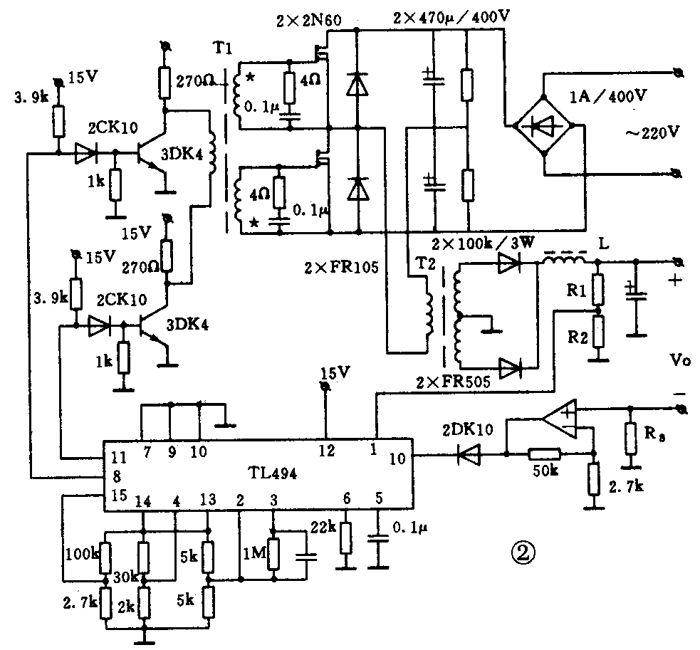
TL494采用16条引线的双列直插式封装形式,其原理框图和外引脚如图1所示。从图1看出,50V基准电压由14脚输出,除了误差放大以外的所有内部电路均由它供电,其精度为5V±5%。C\(_{T}\)端(5脚)、RT端(6脚)分别对地接电阻R\(_{T}\)和电容CT,便可产生锯齿波。其振荡频率为:f=1.1/RT·CT。由于误差放大器采用单电源运算放大器工作方式,并由Vi直接供电,故共模输入电压范围可在-0.3V至(Vi—2)V之间。TL494内部的两个误差放大器,性能完全相同。误差放大器的输出为高平时,输出级的方波脉冲就变窄,反之方波变宽。13脚为输出状态控制端。当13脚接地时,两路输出的三极管同时导通或截止,形成单端工作方式,两路并用可增加一倍的输出电流。若13脚接至V\(_{REF}\)时,为双端工作方式。死区控制端(4脚)可用于确定死区宽度和软启动。其应用电路如图2所示。死区宽度是由4脚的电压决定的,它的电压可以在0V~3V之间调整。4脚的电压越低,死区宽度就越窄,当4脚电压为零时,死区的占空比仅为3%。

软起动功能是通过在基准电压端(14脚)与死区控制端(4脚)之间接入电容器C\(_{SS}\)来实现的。在电源接通瞬间,CSS上的电压为零,V\(_{REF}\)直接加到4脚上,使输出级关闭。随着电容CSS的被充电,4脚的电压逐渐下降,使输出电压缓缓上升,从而完成了软启动。软启动的时间常数为:
T\(_{S}\)=CSSR1R2R1+R2
TL494芯片内有两组输出三极管,其发射极和集电极均直接引出,可以方便地实现射极跟随输出或集电极输出形式。
用TL494构成的半桥式双端开关电源如图2所示。(漆小平)
