市售的袖珍立体声单放机,不具有收音功能,这就给想收听外语广播讲座和电台播音的人带来不便。本人改制了几台,加入收音部分,其效果令人满意。现将制作经验介绍如下,供读者参考。
由于袖珍式立体声单放机机内剩余空间狭小,放不下可变电容器,因而采用调感式选台方案。
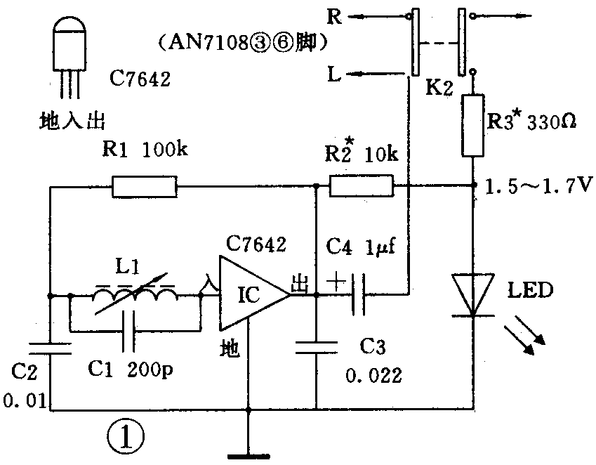
一、电路工作原理

电路原理如图1所示。收音电路的工作原理在其它文章中已有介绍,本文不再细述。由于集成电路C7642电源工作电压的限制,采用红发光二极管LED进行稳压,并兼作收音指示。收音电路的输出端接到单放机功放集成电路AN7108的输入端。利用一只双刀双位开关进行收音和放音功能的切换:当置收音位置时,接通收音电路部分的电源,红发光二极管亮,与此同时切断放音电动机电源,并将立体声放音方式转换为单声道放音方式。当置放音位置时,切断收音电路电源,红发光二极管熄灭,并接通电动机电源,将单声道放音方式转换为立体声放音方式。
二、可变电感器的制作方法
对于袖珍式立体声单放机来讲,完全可以用市售的微型收音机天线磁棒、支架和线圈进行改制,从而避免了空心线圈设计和绕制的麻烦。磁棒选用MX—400型,尺寸为5×13×50。空心线圈可用天线线圈的初级绕组代替。固定磁棒用的支架可以进行改制,具体改制方法如图2所示(图中1是磁棒支架,2是调台拨片,3是天线磁棒,4是空心线圈)。

首先将购来的磁棒支架按图2中的方式,在离根部6毫米处,剪去上部固定支架用的孔位。然后找一块厚1毫米左右的高压聚乙烯塑料薄片,也可以用尼龙等其它材料。所选用的材料以柔韧、光滑和颜色美观为准,其宽度为磁棒支架宽度的一半即可。然后将磁棒支架剪去一半,把支架和塑料薄片用GJ—301型胶粘剂粘接在一起。再将磁棒长度截成35毫米左右,把磁棒的一端和特制支架用上述胶粘剂粘接在一起。
截断磁棒的方法如下:先在要截断的部位作出标记,再将吸有汽油或酒精的棉线缠在要截断的部位,用火点燃后迅速放入水中,即可按要求折断成平直的断口。
整体可变电感器的结构如图2所示。磁棒3全部插入空心线圈4后,磁棒的端部应和天线线圈初级绕组的端部平齐。次级绕组可拆去不用,也可留作电感量的调整。
一般来讲,对于配用127P/60P差容式双连电容器的微型收音机,其天线谐振回路中的总电感量为710微亨左右。磁棒被截短后,其最大电感量约为480微亨,其最小电感量约为45微亨。根据LC谐振回路的推导公式(式中单位:F—MHz,L—μH,C—pF):
C=\(\frac{25330}{f}\)\(^{2}\)L
这时选取200PF的瓷介电容器作为谐振电容,可保证中波波段的频率覆盖。在实际制作中的工艺误差,可以通过接收某几个已知频率的电台信号进行校正。如果接收频段偏高,可以换大一点的电容量或增加空心线圈的圈数;如果接收频段偏低,可以换小一点的电容器或减少空心线圈的圈数。
如果能购到Ф5×25mm的小型天线磁棒,则其体积将会更小巧。附上制作数据,供读者参考:线圈用0.08mm漆包线绕制180圈,调整线圈圈数可以改变接收频率的覆盖;谐振回路的电容取120PF。
三、安装及调试
首先在机壳的适当部位按图3所示开两道槽,其宽度为支架2的厚度,其长度H=Y+K。然后把特制支架按图4中所示的方式安装在机壳上,剪去多余的部分。安装好的磁棒支架同直拨电位器一样来回拨动自如,又能很好定位,并可使其两端点对应于空心线圈绕组的两端点。空心线圈可用胶粘剂固定在电动机传动带下面的适当位置。
电路元器件可直接焊在一起,其体积仅约1立方厘米,可用胶粘在机内空隙处。然后装好发光二极管和双刀双位开关,将各引线连接好。收音机的输出端应用屏蔽线和功放集成电路的输入端相连。
电路全部装配完成并经检查无误后,即可通电调试。一般来讲,只要调整磁棒在线圈中的位置,就可收到清晰的电台播音信号。如果在音量最大时出现失真现象,可调整R2的阻值来解决,调整C3和C4的容值,可改变收音机输出的音质;微调C1的容值,可调整中波的波段范围。R3的阻值可根据电动机的工作电压来选择,以红发光二极管LED亮且通过的电流最小为准(一般在0.5~2毫米左右)。最后根据收听到的已知电台频率,在机壳上刻出频率标记。至此,收音机电路即装配完成。
该收音机电路在西安地区,不用外接天线即可很好地接收到中央、陕西和西安的3个电台的播音。全部元器件成本仅约3元钱。收音机电路部分耗电极微,如能找到微型铁氧体天线磁棒,则可做成其它形式的收音机模块,也可以直接使用钮扣电池,从而方便地附加在电子手表、助听器、耳机、书写笔或计算器中。(王翔宇)

