襄阳牌51XC1型51厘米遥控彩电,是襄樊市电视机厂引进的产品。它的开关电源与东芝21英寸遥控彩电的开关电源相似,是一种并联型自激式开关电源。设有良好的过流、过压保护电路,电源暂停控制电路以及消除干扰措施等。对电网电压的适应范围宽。当电网电压在150V~270V波动时,均能输出稳定的110V电压。以下就其原理与维修作一简述。
工作原理

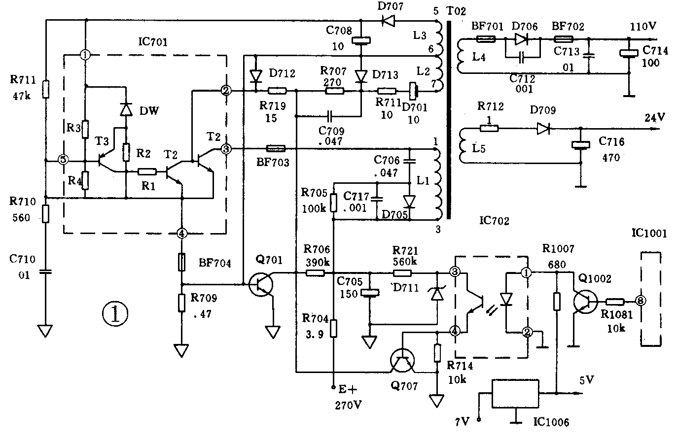
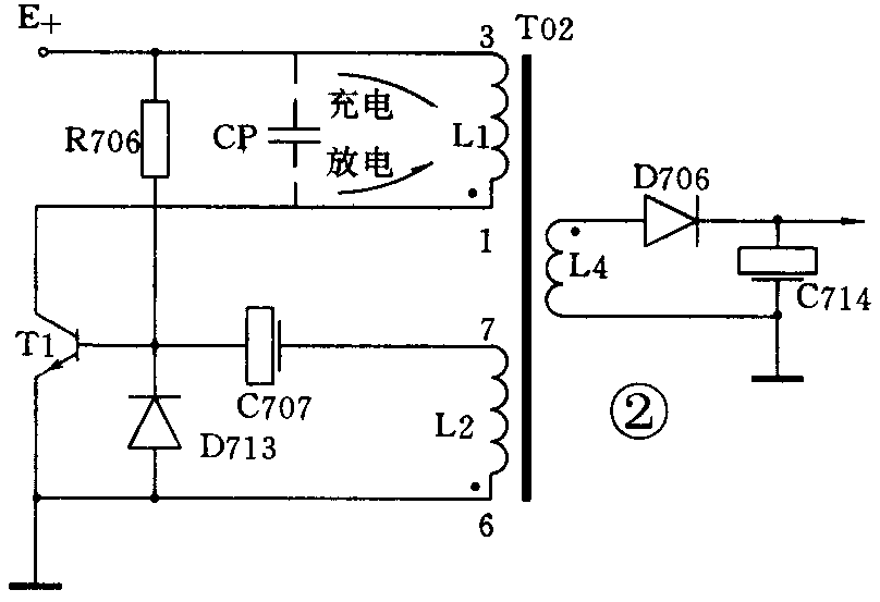
1.工作过程:开关电源电路如图1所示,其核心部分由开关变压器T02和将开关管与基准、取样、误差放大电路等集成在一起的电源厚膜组件IC701组成。IC701内部电路如图1所示,其中T1为开关管,DW、T2、T3为基准与误差比较放大电路。开关管T1集电极与T02的初级线圈L1串联后接至270V输入。T1相当于L1的一只通断开关。控制T1通断的矩形开关脉冲,由T1组成的间歇振荡电路产生,并由稳压电路进行脉宽调节。自激振荡部分由T1、T02、L1、L2、C707、D712、D713等组成,其等效电路如图2所示。市电经整流、滤波后得到的约270V直流电压,由L1接至T1集电极,同时经R706向T1基极供电,产生集电极电流,在L1上产生3正1负的感应电压,同时在反馈线圈L2上感应出7正6负的电压,经C707耦合到T1基极,使集电极电流进一步增大,形成正反馈雪崩过程,使T1迅速饱和。随着T1饱和时间的延续,L2中感应电压对C707充电,在C707二端建立起左负右正的电压,随着这一电压的增加,使T1基极电压Vb1逐渐下降,当降低到T1不能维持饱和时,进入放大状态,此时L1中电流下降,在L1中产生1正3负的电压。同理也在L2中产生7负6正的电压,经C707反馈,使T1的ib1,ic1迅速减小,形成与初始导通时方向相反的反馈雪崩过程,使T1截止。C707在T1导通期间所充左负右正的电压,通过D712、D713快速放电。在T1截止期间L2绕组中分布电容CP二端所充电压向L1放电,L1上的感应电压为1正3负,L1中电流反向流动,当电流达到负最大值时,T02中的磁能向CP反充电,其感应电压为3正1负。同时在L2中感应出7正6负的电压。和初始导通时一样,又形成正反馈雪崩过程,电路由此进入下一个振荡周期。

2. 脉宽调节稳压:取自专设绕组L3的脉冲电压,经D707、C708整流、滤波后作为取样电压U,加至IC701①脚。稳压管DW与R2串接,其工作点电流为:(U-U\(_{W}\))/R2,这一电流在R2上产生的压降,作为基准电压接入T3射极。取样电压经R3、R4分压由中点接至T3基极。当取样电压升高ΔU时,因DW稳压值不变,ΔU全部加在T3射极。而T3基极的取样电压变化为:ΔUb=ΔU·R4/(R3+R4)。基极的取样电压变化,与射极的取样电压变化之差作为误差电压,经T3、T2放大增大了T1基极电流ib1的分流量,将C707上的充电电流分走一部分,充电时间减小脉宽变窄,T1导通时间变短,次级输出电压下降。反之当取样电压变低,其误差电压经放大后,使T1基极电流分流量减小,工作点上移,开关脉冲变宽,T1导通期延长,次级电压上升,达到了稳压的目的。
3.过流保护及暂停控制:过流保护电路由Q701、R709组成。见图1。IC701的公共回路④脚串接R709后接地,R709上端接过流保护管Q701的基极,集电极接IC701②脚,即开关管基极,因R709只有0.47Ω,电源正常工作时,压降约0.35V,Q701截止,不影响电路工作。当负载短路,或电源故障,造成流过R709的电流超过l.5A时Q701导通,开关管基极被接地,开关电源停止工作,对电路起到了保护作用。
暂停控制:遥控器上设有“关机”控制,电视机上也设有副电源开关,供手动操作。其作用是:使开关电源暂停或恢复工作;如需短时间停机即可使用此功能。其电路由Q707、R714、IC702、R721、D711、R1007、Q1002、R1081等组成。当遥控器或副电源开关发出“关机”指令,IC1001微处理器⑧脚出现低电位,使Q1002截止,其集电极为高电位,IC702内发光二极管导通而发光;光敏管受光导通,④脚有高电位送出,使Q707导通,IC701②脚被接通到地,开关电源停止工作,使电视机处于“关机”状态。相反,当电视机在“关机”状态,遥控器或副电源开关发出“关机”指令时,IC1001⑧脚出现高电位,使Ql002导通,电流在R1007上产生压降,使Q1002集电极变为低电位,IC702①脚为低电位,其内部发光二极管不工作,光敏管也因无光而截止,④脚出现低电位,Q707也因基极无偏置电压而截止,集电极电压上升,开关电源工作,使电视机重新“开机”。
经电源变压器隔离降压,又经整流、滤波和IC1006稳压,输出的5V电源,供微处理器及控制电路作电源,使控制电路独立,不受开关电源影响,以保证对开关电源的控制。
4.过压保护:由于开关电源采用反向激励方式输出,在开关管截止期间,集电极将承受电源电压,并与耦合到初级的脉冲感应电压叠加,叠加后的电压在400V~500V之间,在高频振荡中,干扰产生的过冲电压将更高。由C706、C717、D705、R705等并联在初级线圈L1上,组成的过压保护电路,用以阻尼、旁路开关电源产生的过冲高压,以保护开关管免受高压的损坏。
5.抗干扰措施:开关电源工作于15kHz左右的间歇振荡状态。陡峭的开关脉冲前后沿,及晶体管的非线性作用,极易调制产生丰富的高次谐波,在机内产生严重的辐射和磁耦合干扰,影响收看。为减轻干扰,采取了在二极管上并联电容,在二极管及三极管的管脚上套上小磁环,以及在回路中接入阻尼元件等措施,以减缓脉冲前后沿,减轻辐射干扰,也降低了开关管截止时产生的过冲高压。电路中C712、C715、R707、C709、C706、C717、D705、R705、小磁环BF701—BF704等,均为上述目的而设。
维修方法
本开关电源与负载电路隔离而独立工作,给修理带来了方便。当110V输出电压不正常时,可将110V、24V输出端与负载脱开,在110V输出端接一只300Ω50W电阻作假负载,如此时110V电压正常,则故障在负载;不正常,则故障在电源本身。电源的整个修理过程,均可在接假负载下进行,这就排除了与负载电路的相互影响。应注意,不能让输出端空载,空载将产生异常高压,易损坏开关管。由于开关变压器T02的隔离(光电耦合器IC702也起隔离作用),与电网相联部分电压测量的共同参考点和被隔离后电压(包括开关电源输出电压)测量的共同参考点是不同的,测量电压时应正确选择“地”点(图1中标有二种接地符号,以示区别)。
常见故障与修理:(1)一开机就烧熔丝:除属于220V整流、滤波零件短路外,IC701内T1击穿最多见。(2)无110V输出电压:多为IC701内T1开路,T2击穿。振荡电路中C707失效,D712、D713短路,R709变值(>1Ω),IC702、Q707短路,均使开关电源停振而无电压输出。(3)输出电压偏低:多由C707容量下降,R707变值,或D712、D713、C714、IC701不良等原因所致。(4)输出电压过高:多由于D707、C708不良,或IC701不良,如属内部R3、R4变值可按下述输出电压偏离的调整方法调整。
器件的代换:STR41090可用STR40090直接代换。无论是原型号调换,还是代换,接上负载后均应监测110V输出电压值。如偏离110V>±2V时,应进行电压调整。其方法如下:输出电压偏高时,增加R717的阻值,使输出电压下降。输出电压偏低时,减小R717的阻值,使输出电压上升。R717的具体阻值由调整确定。TLP621可用4N35、4N36,或上海产的GD—20A、B、C等代换。μPC78L05可用国产78L05、78M05等代换。(尤崇治)