首页
全文搜索
分类目录
作者目录
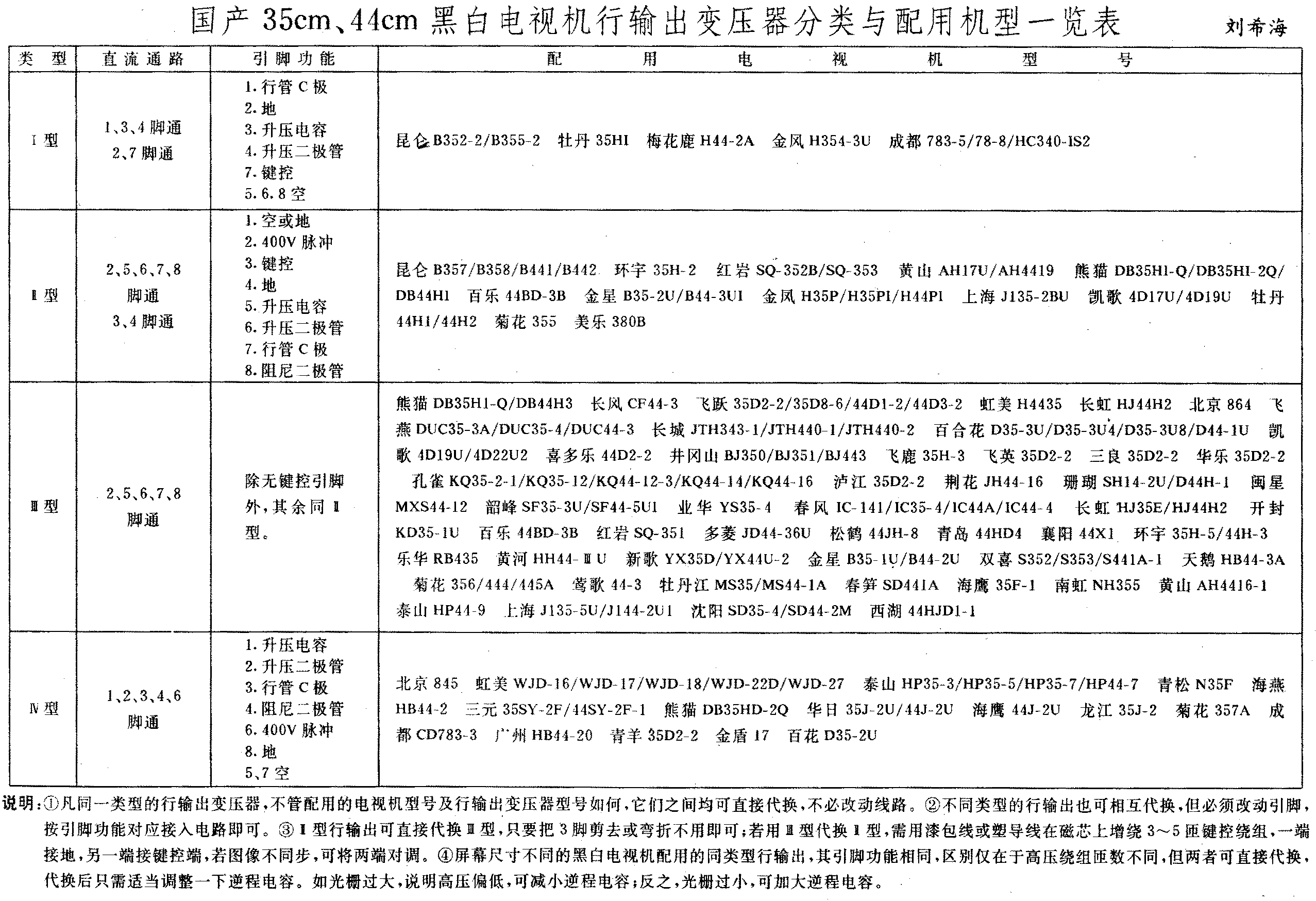
国产35cm、44cm黑白电视机行输出变压器分类与配用机型一览表
🏠 首页
《无线电》杂志
1991年 🔗
第12期 🔗
第38页
分类:
其它 🔗
刘希海 🔗
图1
🔍原图 (2554×1748)