本文向读者介绍一种体积小、造价低、安装容易、使用方便,而且设定温度连续可调的温度控制器。这个控制器在工业上可以用于各类生产过程所需恒温的控制。如冷藏室和混凝土产品养护室的温度控制。在农业生产上温床育苗和家禽孵化等温度控制。在家庭中的室温、烘烤炉(箱)及电冰箱的温度控制等。
原理简介
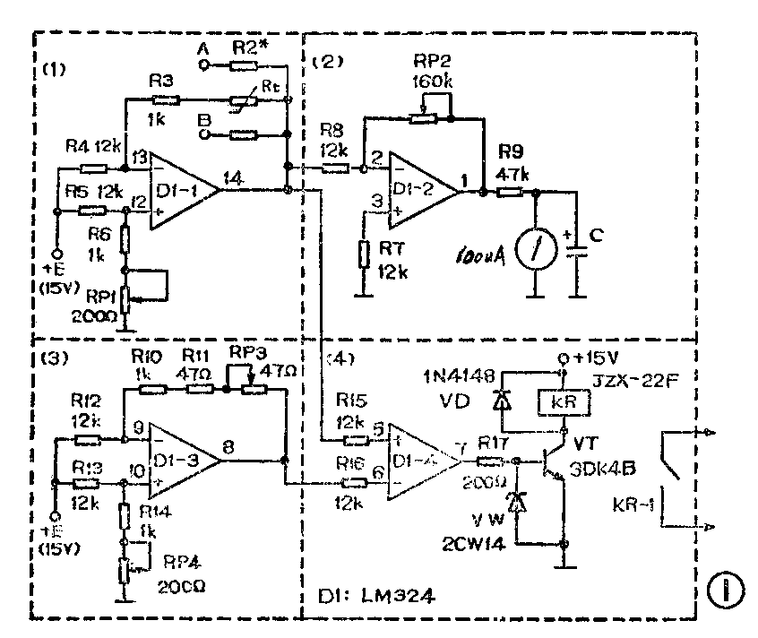
该电路如图1所示。它由温度检测(1)、温度指示(2)、温度设定(3)、温度调节(4)和稳压电源几部分组成。采用恒温控制方法。

由热电阻器进行温度的检测。热电阻器Rt接在由集成运算放大器D1—1组成的检测部分的反馈回路中。由于它安装在被控对象处,所以随着被控对象温度的变化而使其电阻值发生变化,即改变了检测部分D1—1的输出。
温度的指示由反向比例运算电路D1—2和电流表来完成。温度检测部分的D1—1的输出信号作为D1—2的输入信号,用D1—2的输出驱动电流表,从而指示出当前的温度。
温度的设定部分与检测部分相似。把精密电位器RP3的阻值调到与设定温度相对应的热电阻器的阻值上。RP3阻值不同,D1—3的输出也不同。由D1—3的输出的电压,作为电压比较器D1—4的一个电压比较基准。不同温度相对应的热电阻器的电阻值可查热电阻器分度特性表或直接按公式计算得出。
当被控对象的实际温度低于设定温度时,D1—4的同相输入端电压的绝对值小于反相输入端电压的绝对值。D1—4的输出电压为它的正向饱和电压,从而使三极管VT饱和导通,继电器得电,其常开触点闭合,使负载得电,给被控对象加温。若负载功率较大,可加上二次回路控制。加温方法根据实际工作方式不同,可分用电热丝加温和启动蒸气电磁阀用蒸气加温等。反之,被控对象的实际温度高于(或等于)给定温度时,D1—4的同相输入端电压值大于(或等于)反相输入端电压值,D1—4的输出电压低于三极管VT的死区电压,VT截止,继电器失电,常开触点断开,停止温加。从而实现了恒温控制。
元件选择
热电阻器为常用的铂电阻器(型号WZB)或铜电阻器(型号WZG)。铜电阻器的测温范围为-50℃~+150℃。因铜易于加工提纯,而且电阻值与温度呈线性关系。在测温范围内稳定性好,价格便宜,故一般常选用铜电阻器。铂电阻器的测量范围为-200℃~+650℃,但其价格贵,一般用于工业控制上。温度指示所用电流表此处选用100μA的电流表。D1选用通用型LM324单电源器运放,它共有14个引出脚,图2是它的管脚功能接线图。VT选用3DK4B开关三极管,要求fT≥400MHz,β值在80—120为好。继电器KR的选用,可根据控制对象来选择,此处采用JZX-22F-2Z,DC12V型的电磁继电器。RP1~RP4选用W-H7卧式微调电位器。R1~R17均为RTX-1/4W型碳膜电阻器。C选用CDll—25V型电解电容器。

安装与调试
图3是温度控制器的印制制电路板,印板尺寸为104×95mm\(^{2}\),除电源部分,热电阻器、继电器、电流表外,其它元件均安装在印制电路板上。

调试要点:电阻R1和R2分别作为表头零度和满度的校正基准。在(除热电阻器Rt暂不接上电路外)各元器件安装完毕后,把R1接在Rt的位置上(即B点与R3相接),观察电流表指针所指刻度是否为零,若偏离零点,则通过调节电位器RP1,使指针指到零点为止。为保持检测与设定部分元件的对称,也必须把RP4的阻值调到与RP1相等的阻值上。调零工作结束后,把R1(B点)从电路上断开,再把R2接上(即A点与R3相接),同样观察电流表指针是否已指到了满度。若偏离满度,则通过调节电位器RP2,使指针指向满度。调试好后,把R2(A点)从电路上断开,把热电阻器接上电路即可投入使用了。(王江民)