本文所述的压控变色彩灯电路,输入一个模拟电压,即可控制红、绿、蓝三个基色灯炮点亮的比例,使得混合光的颜色发生改变。输入电压从低到高变化,使混合光的颜色在黑、蓝、红、紫、绿、青、黄、白之间变化。
电路原理
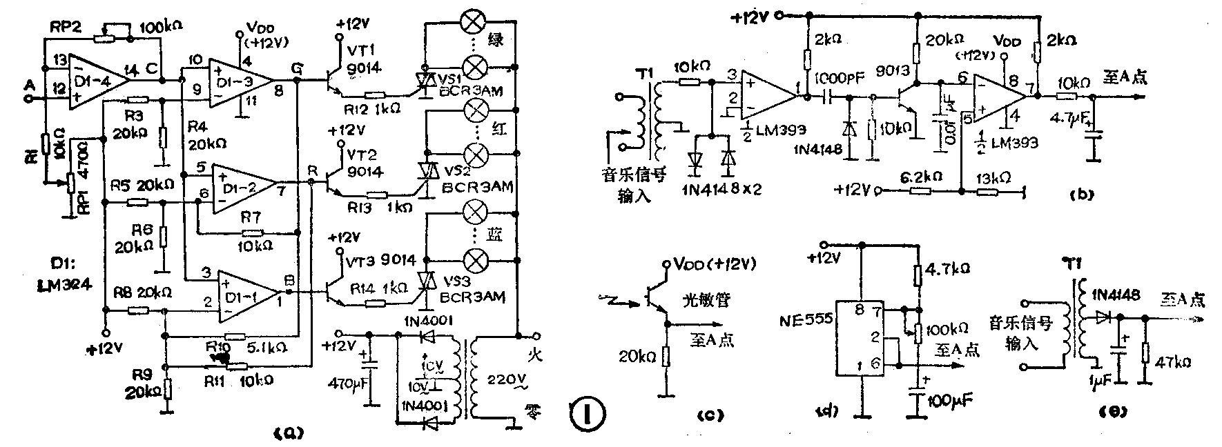
电路如图1(a)所示,首先,集成运放D1-4将A点输入的模拟电压UA加以放大。RP1调节输入电压对彩灯的起控点,使UA中的直流部分不产生控制作用。RP2可调节放大倍数,从而调节控制灵敏度。

D1-1~D1-3用作电压比较器,与R3~R11组成简易模数转换电路,它们将来自D1-4的模拟电压UC转换为三位二进制数字量,每一位去开通或关断对应的可控硅。UC和各比较器的输出电平之间的关系如图2所示。

现将D1-1的工作情况详细分析一下。先计算D1-1负输入端上的参考电位V-。由图1(a)可看出,R8、R11、R10分别将电源电压VDD、D1-2的输出UR、D1-3的输出UG传送到D1-1的负输入端。因此,通过R9的电流I\(_{R9}\)是:
I\(_{R9}\)=IR8+I\(_{R11}\)+IR10,
由欧姆定律有:
整理上式得出
V\(_{-}\)=(\(\frac{VDD}{R8}\)+UR;R11+\(\frac{UG}{R10}\))/(1;R9+\(\frac{1}{R8}\)+1;R11+\(\frac{1}{R10}\))。
按图中的数据,有:
V\(_{-}\)=\(\frac{1}{8}\)VDD+2;8UR+\(\frac{4}{8}\)UG。
这里,UR和UG是D1-2和D1-3的输出,其值为0或VDD。由此可知,在T1、T2、T3和T4期间,参考电位V\(_{-}\)各不相同,分别为\(\frac{1}{8}\)VDD、3;8VDD、\(\frac{5}{8}\)VDD和7;8VDD。根据电压比较器的原理,当比较器正输入端上的电位大于参考电位时,比较器输出高电平,否则比较器输出低电平。于是D1-1输出的波形便如图2所示。仿此可分析D1-2、D1-3的工作情况。
应用举例
1.音调控制变色彩灯
图1(b)所示的频率~电压转换电路,可将音乐信号的基波频率变化转换为电压的变化,再输入到压控变色彩灯电路,从而使混合光的颜色随着音乐的音调变化。这种控制方法使得声、光的配合十分融洽,效果十分明显。图1(b)中,T1为袖珍收音机中的输入变压器,起220V交流电源隔离作用,以保安全。使用时,调节RP1,可调节下限频率起控点;调节RP2,可调节上限频率截止点。
2.黑白电视的彩色环境渲染
在观看黑白电视图象时,可用变色彩灯进行环境照明,并且使彩灯的颜色随图象内容而变,观众将尤如身临其境,其乐无穷。
用一只光敏管检测黑白图象的亮度见图1(c),由于不同颜色的光亮度一般不同,从而可由光敏管输出的电压去控制压控彩灯变色电路,使混合光随图象的亮度而显著地改变颜色,给人以身临其境的感觉。图中的光敏管用普通红外接收管。使用时,调节RP1,使电路在图象的亮度较暗时开始起控;调节RP2,使混合光在图象的亮度较高时达到白光水平。
3.自动变色节日彩灯
如果在图1(a)A点输入缓慢变化的三角波、锯齿波、梯形波等,可使混合光按指定的程序改变颜色,使节日彩灯独具一格。图1(d)所示为产生三角波的电路。使用时,RP1应调至中点位置,RP2约调至30kΩ。
4.音量控制变色彩灯
音量一般用于控制彩灯的亮度。如果将图1(e)所示的电路接入压控彩灯控制电路,则音量就用来控制彩灯的颜色。这种控制方式亦颇具特色。使用时,RP1应调至最下端,RP2视音频信号的强弱而调定。(管庶安)