在高科技飞速发展的时代,照相机已由原来的傻、大、笨、粗的式样,向着小巧玲珑的方向发展,这与在照相机中引入电子技术是分不开的。在国产照相机中,常用的电路有以下几种。
一、测光电路:测光电路的作用,主要是使人们在使用照相机时,对拍摄环境的亮度有一个比较准确的测定,以便调节光圈和快门的速度。测光电路通常由光敏元件和显示电路组成,主要分为表头显示和发光二极管显示两种。表头测光电路比较简单,机械装配性能较差,已在逐步淘汰。本文主要介绍几种发光二极管显示的测光电路。
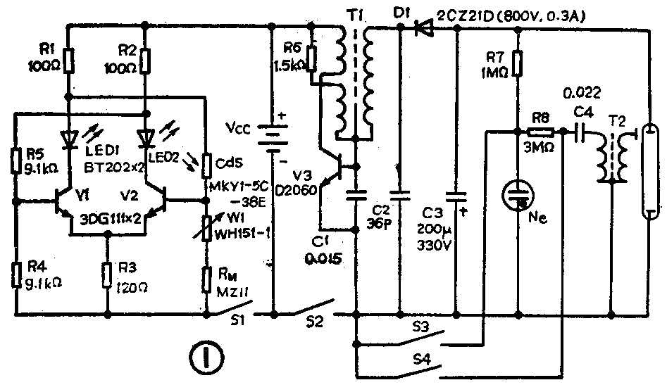
图1是国产凤凰304A型照相机的电路图,其测光系统是由两只晶体三极管等构成的。当被摄物的亮度较强时,硫化镉光敏电阻cds的阻值增大,于是三极管V2截止,发光二极管LED2不发光。此时三极管V1导通,LED1发光。当被摄物的亮度增强时,cds的阻值减小,此时LED2熄灭,LED2发光。

图2是国产海鸥DF-1ETM型照相机测光电路。其中,R1、R2用于快门调节,R3、R4用于光圈调节,R5为线性调节,电容C和R6为延时元件。该电路具有电源保持和自动关断功能,在测光检查时手指离开测光按钮可继续点亮15秒钟以后自动关断。该系统的所有元件都装在FPC(可弯曲的印制电路板)上。

图3是国产海燕Ⅰ型照相机电路。其测光部分采用的是国产照相机专用测光集成电路ZH-3,调节Rs的阻值,可以改变测光基准。

国产照相机专用测光集成电路还有BW-Ⅱ、BW-ⅡG、BW-Ⅲ、BNC-2、BNC-3等型号,其中BW-Ⅱ已广泛应用于国产华山、华夏、华中、凤凰及虎丘等牌号的照相机,它也是目前国产照相机中较好的一种测光电路。BW-ⅡG主要用于珠江F35E型照相机,BW-Ⅲ主要用于华夏照相机,其技术参数和外部接线与BW-Ⅱ兼容,可以互换。BNC-2和BNC-3则主要用于单镜头反光照相机内测光系统。
图4、图5、图6、图7分别是BW-Ⅱ(BW-Ⅲ)、BW-ⅡG、BNC-2和BNC-3的典型应用电路。




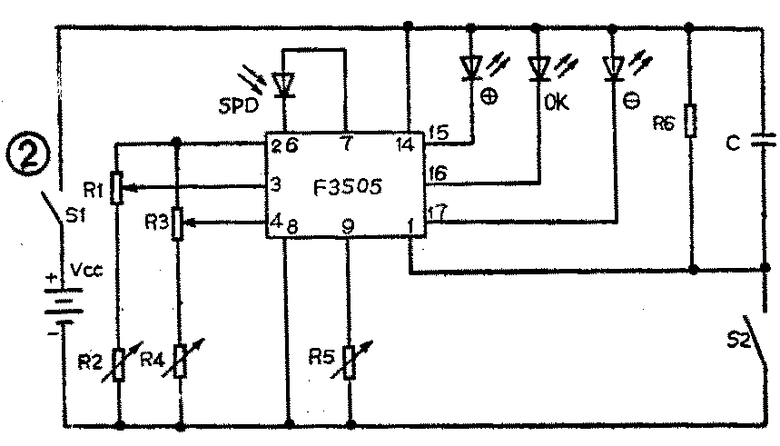
二、自动曝光控制电路:自动曝光控制电路的作用,在于使人们不需要手动调节光圈和快门速度,就可以获得曝光量合适的照片,它主要由专用集成电路构成。国产照相机自动曝光控制专用集成电路,主要有ZH-11、F1211、F1212、SF1212、F3S04等型号。其中,前4种型号的技术指标相近,外围引脚功能相同。它们主要用于甘光JG304C(D),红梅EM等照相机,图8是它们的典型应用电路,其主要功能有以下3点。

1.自动曝光功能。卷片之后,快门“上弦”,计时开关S3(图中未标注)接通,电容C充电,此时集成电路第5脚输出低电平信号,使继电器吸合,快门叶片打开,胶片曝光。由于叶片的动作,使计时开关S3断开,电容C通过电阻R2和光敏电阻cds放电,当放电至集成电路第7脚电平低于第6脚电平时,第5脚输出高电平信号。此时,继电器吸合,快门叶片合闭,完成曝光过程。
2.低照度手振告警功能。当被摄物的亮度较弱时,集成电路第4脚输出低电平信号,使发光二极管LED点亮,这时提醒摄影者使用闪光灯或三角架,以保持照相机的平稳。使用闪光灯时,开关S2接通,使曝光时间固定在1/30秒左右,改变电阻R3的阻值,可以改变测光基准。
3. 电池电压检测功能。当电池电压低于某一预定值时(如低于2.1V),则集成电路自锁,继电器不动作,以保证照相机工作可靠。改变电阻R4的阻值,可以改变电池电压基准。
图9是F3S04的典型应用电路。目前主要用于国产红梅AE型照相机中,它具有自动曝光,低照度手振告警、低电压自锁及电子自拍等功能。是目前国产照相机专用集成电路功能中比较齐全的一种。

三、内藏闪光灯电路:目前,不论是进口照相机还是国产照相机,内藏小型闪光已极为普遍。国产照相机内藏闪光灯多数都采用NPN中功率三极管作为振荡管,电路形式类似于图1、图3电路中所示的闪光灯电路。
国产照相机的发展方向:目前,国内各照相机生产厂家正在开发的照相机功能有以下几方面。
1.自动卷片。采用微型直流电机作动力源,主要用机械开关来控制。
2.自动对焦。采用红外主动式测距,目前主要是两点式,即能区分近距离和远距离。多点测距方式正处在研究之中。
3.DX编码识别。由于国产胶片还没有应用DX编码,所以目前正在开发的DX编码识别功能,一般只能区分ASA100和ASA400两种感光度的胶片。
4.自动闪光。照相机内藏闪光灯能够在低亮度环境下自动闪光。
5.日期摄入装置。国产甘光JG304D和红梅全自动型照相机具有这个功能,使照片更具有纪念意义。
上述几方面的技术在国产照相机上的应用还不普遍。对于普及型照相机来说,国内的发展方向主要是微电脑控制,全自动功能。(张志刚)