YYH16采用28脚双列直插封装,可以把语言信号录入一个256kbit动态存储器中,外围电路简单,不用调试,使用+5V电源,省电(静态电流小于102nA),录音时间从8秒至32秒可调。
图1示出YYH16的引脚分布及简单说明。其中TRI为振铃信号输入端,当该输入端接收到振铃信号时间超过7秒钟(表示无人接话)后,YYH 16就进入自动放音状态,把电话主人的预先留言播放出来;然后由CON引脚输出高电平控制外部录音机工作30秒,录下对方的留言。PR为录放状态指示,YYH16处于放音或录音状态时PR为高电平。

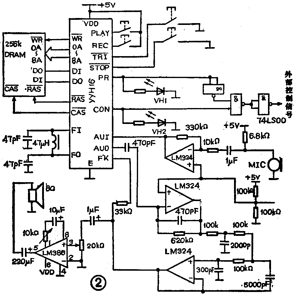
图2为应用线路。按REC键,发光管VH1亮,就对着拾音器说话,录音开始,直至LED1熄灭为止。再按PLAY键,就把刚才录在256kDRAM(动态存储器)的话播放出来。录在存储器中的话一直保持不变,除非掉电或再按REC镜重录音。从而实现了固体录音。(见第48页“配文广告”)(杨跃华 刘伟)
