这是一款专为卡拉OK舞厅和家庭舞会音响玩家设计的前级放大器,它适应左右声道都录有伴奏音乐的卡拉OK标准带,也适应一个声道录伴奏另一声道录歌声的卡拉OK游戏带,还可把一般的立体声原声带消去歌声,保留伴奏声而成为卡拉OK带。可输入包括唱机、录音座、激光唱机,录象机四路音频信号。与众不同的是,四路信号可以单独输入,亦可混合输入。实际使用时非常方使。它具有两路话筒输入,其音量可分别控制,并带有高、低音音调电路。本放大器还具有BBD混响延时,环绕声处理功能,独具一格的设计是,伴奏和歌声可独立调节进入混响通道和不混响通道的比例,这个设计十分实用。在进行卡拉OK演唱时,在演唱声中适当加入一点混响进行美化,大歌星味道就十足了。

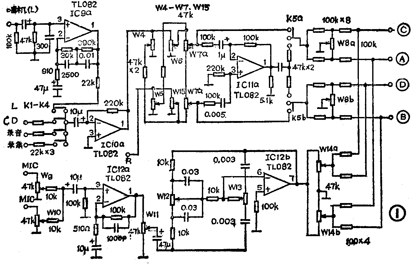
图1是伴奏声通道,由IC9构成电磁式唱机放大器。IC10构成反相混合级,K1—K4是不互锁的自锁开关。该混合级有一定放大倍数,约等于220kΩ与22kΩ电阻的比值,即10倍。适当增减22kΩ电阻值可改变该级的放大倍数,从而适应多种不同电平的信号源。W6和W15是左右声道伴音音量电位器,W7是平衡电位器。这种形式的平衡电路调节灵敏度高,没有一般电路中点调节迟钝的毛病。W4、W5是为了适应卡拉OK游戏带而设。我们知道,这类带子在使用时只有一个声道放伴音,另一声道关掉原歌唱声而插入演唱声,这种歌声和伴音左右分开的效果十分不自然。而在本机,只需开大W4就可把L声道(设为伴音)进入R声道中,伴音声场扩展,而适当开大W5和W15又可把R声道的原歌声混到L声道中去。可做演唱声的伴唱声,别有一番风味。IC11构成歌声消去电路,我们知道,唱片、录音带录音时,乐器分布在两旁。而歌唱者在中间,这样左右声道的伴音信号由于其相位、幅度不同进入ICll这个减法器时不会被抵消,而歌声则由于相位,幅度一致而被消去。适当调节平衡电位器W7可使消歌声效果最好。由于IC11同相输入端串有由100kΩ电阻和0.005μF电容器构成的RC高通网络,故伴奏中的低音和歌声中的低音成份被保留。应该指出,基于这种原理的消歌声电路效果不很理想。歌声中高音成份由于在传输过程中有附加相移不可能相同,因而抵消不了,只有中音成份抵消效果较好。实际使用时可使原歌声变得飘浮和模糊,当加入响亮的演唱声时,这些飘浮和模糊的原歌声婉如伴唱声,效果还是较好的。当使用唱片和激光唱片时,消歌声效果较好。
图2是混响、环绕声处理部份。详细原理见《无线电》1990年第1期《环绕立体声处理器》一文,改进的是,BBD器件将1024级的MN3007换成2048级的MN3008。延时、混响更长、更深,环绕声效果更好。从图中可以看出,由IC1构成非混响通道用于前方信号。而其它部份作为混响、环绕声通道。

W8和W14是本机的独特设计,W8的作用是控制伴音信号进入混响通道和非源响通道的比例。当W8向下滑动到底时,伴音信号完全进入非混响通道而不进入混响通道。适用于设计完善有一定混响的舞厅。而W8适当向上滑,则可使伴音逐步进入混响通道,在一般设计较差的舞厅和家庭使用时,音乐效果有很大的改善,仿佛置身于正规的歌舞厅。
电位器W14用来控制话筒信号进入混响通道和非混响通道的比例,向下滑动时混响逐渐加强。适当加入混响就会使演唱声美化。
本机用于卡拉OK演唱时,一般不接后方扬声器。这时把K6拨向A、B,使混响输出和非混响输出混合并仅用前方扬声器。当然接成环绕声系统进行卡拉OK演唱也有其迷人的地方。
本机还可用于乐队伴奏演出、这时在伴音通道任一输入端插入多路可控拾音前置放大器,由拾音器拾取伴奏声。而电子琴等电子乐器可直接插入本机伴音通道其它输入端,演唱通道依然用于演唱。REC·L、REC·R两个插孔用于录音。
应该指出,市面上一些卡拉OK环绕声处理器如本身已有后级扩音者,输出功率往往因成本问题而大多数做得很小,听起来往往有“力不从心”之感,所以本处理器不设后级扩音。各用户可自行选用功率合适的扩音机。驳接的方法与1990年《无线电》第1期环绕立体声处理器相同。(陈启新)