我国使用的进口汽车数量相当多,这些汽车内大都装有音响设备。因集成块本身的质量问题或使用机器不当等原因引起音响设备内功放IC损坏的现象时有发生。有些功放集成电路,例如AN7168、BA5406、AN7178、TA7214、HA1377A使用极普遍,损坏率也较高,且损坏后又不易买到,这就给维修工作带来一定的困难。我国引进日本东芝公司设计生产的D7240AP集成电路,其功率适中、频带宽、输出负载能力强、外围元件简洁、适用电压范围宽。并且其内部有热切断、负载短路保护过电压保护、静噪电路,以及BTL-OCL直流短路保护等电路。所以,它可以对多种IC进行代换。另外,D7240AP在市场上的货源也较充足,这就给代换带来了很大的方便。D7240AP的内部是由相同的两通道音频功放和静噪抑制等功能电路组成,采用12脚单列直插塑料封装结构,其典型应用电路见图1,各引脚功能见表1所示。本文主要通过一些实例介绍用国产D7240AP代换几种进口汽车音响设备内功放IC的方法。

例1:一台CR—18M型汽车调频、调幅立体声收、放音机,出现收音和放音均无声现象。经检查是功放集成块AN7168损坏,由该机的说明书知AN7168是5.8瓦×2的音频功率放大集成块,该机的功放电路如图4所示。用D7240AP代换方法如下:AN7168各引脚与D7240AP相比,除③、④、⑩、脚功能相同外,其余脚功能均不同。用D7240AP代换时,需将不同脚的印板连接线用小刀切断,用塑料软导线按图2的对应关系连接好后,再将外围元件进行如下修改:(l)将D7240AP②、⑤脚上的两只22Ω电阻用短导线将其两端短接;(2)再将脚的2.2Ω电阻接地一端拆下改接到⑩脚上。最后仔细查检无误后方可通电,用万用表监测功放静态电流,应在80mA左右,但不得超过145mA,若太大应关机检查。经过以上的改按,只要不接错,一般均可恢复使用。


例2:一台循环放音的汽车放音机功放集成电路BA5406损坏,放音时完全无声。由于手头上无此机的说明书,根据印制线路板上接线图描绘的BA5406及其外围元件的接线见图3所示。BA5406是12脚单列直播式结构,内部功能与D7240AP差别不大,区别只是在引脚上,用D7240AP代换时,先用小刀切断印板与原BA5406的各连接线,然后装上D7240AP,再用塑料软导线按表2的对应关系(但应注意④脚接地端应接到前置级地线处,不要和⑦脚同接在一起,以免末级大的地线电流干扰前置级)连接好后,再将②、⑤脚上的两只680Ω电阻和④脚上的100μF/16V电解电容器两端各用导线短接,另外在⑩、脚两端加接一只0.22μF/25V电容器。经过以上的改接替换后,通电试机,如有自激现象,可在D7240AP的①、②和⑤、⑥脚间各接一只500~1000pF的电容器,容量值以不自激为原则,如不自激则不必加接。

例3:一台日产CROWN·CA-22型汽车收、放音机的功放集成电路AN7118损坏,由于AN7178集成块和AN7168内部功能完全相同,两者可以互换。所以用D7240AP代换AN7178的方法与D7240代换AN7168一样。可参照例1介绍的方法处理。
例4:一台汽车的收音机音频功放集成电路TA7214损坏后,一时原型号很难配到。TA7214为20脚双列直插式塑封结构,其应用电路见图5。它与D7240AP引脚数量不同,但仔细分析TA7214内部电路,发现它的⑦、⑥、④、、、脚作为两组功放的相位补偿脚,⑧、脚为其各自的功放地线脚。用D7240AP替代TA7214时相位补偿脚均可不用,两组功放地线脚只要⑧或脚接D7240AP的⑦脚印可,其余各脚按图6的对应关系连接,但应注意连接引线应尽可能短。然后用环氧树脂或502胶水将D7240AP固定牢后。再对外围分立元件进行如下的修改:(1)拆除电阻R531、R532、R533、R534;(2)用短导线将电阻R529、R530两端短接。其余元件仍用原机的。一般连接无误,无需调整,就可获得成功。


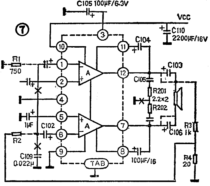
例5:一台汽车上的放音机内的音频功放集成块HA1377A损坏。该集成电路也是采用11脚单列直插塑封结构,其应用电路原理图见图7。用D7240AP代换HA1377A时,改动不大,除D7240AP的③、④、⑩、、脚可直接代换HA1377A的③、④、⑩、、脚外,其它脚应先用小刀切断印板与原HA1377A各连接线,装上D7240AP,然后按图8的对应关系用软塑料导线连接好后,再在D7240 AP的⑩、脚间加接一只0.15μF电容器;用短导线将C103、C106和电阻R101、R102两端短接;另增加4只电阻R1(750Ω)、R2(750Ω)、R3(1kΩ)、R4(20Ω)其具体位置和修改方法,见图7中虚线所示。(孙余凯)

