夏普C-5405DK型51厘米彩电是一种较新型的电视机。由于不少读者对这种彩电的电路,尤其是开关电源、遥控及保护等电路的原理不了解,因而在检修某些故障时常感到无从下手。本文介绍有关该机的几个疑难故障检修实例,以期对读者有所启发和帮助。
例1 故障现象:无光无声,电源厚膜集成电路IC\(_{7}\)01(IXO512CE,即STR41090)烧坏,但电源保险丝没熔断。据用户反映,该机IC701已换3次,每次换上后工作一段时间后即被烧坏,发生无光无声故障。
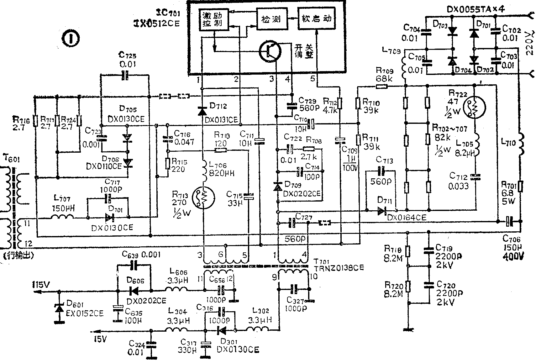
故障原因及检修:遇到这种故障时,应重点检查IC\(_{7}\)01②脚外接的保护电路,如图1所示。该保护电路由D705、D\(_{7}\)06和R709、R\(_{71}\)0、R711、C\(_{71}\)0等组成,主要保护IC701中的开关调整管不被过大电流烧坏。在正常工作情况下,保护二极管D\(_{7}\)05、D706不导通,对IC\(_{7}\)01②脚输入的激励脉冲电压没有影响。一旦因负载或市电剧变,引起开关调整管集电结电流剧增时,D705、D\(_{7}\)06两端的电压也相应增大,使D705、D\(_{7}\)06导通,从而对输入②脚的激励电流进行分流,保护了开关调整管,使它不因过流而损坏。当D705、D\(_{7}\)06脱焊或开路、特性变坏时,上述保护作用便失去或明显减弱,IC701就极易损坏,尤其是在市电波动较大或负载情况不甚良好的情况下更是如此。换上一只新管,同时更换IC\(_{7}\)01后,该机使用近一年再未发生此种故障。

例2 故障现象:开机后数秒钟光栅即收缩(幅度约2~3cm),随之又扩大,如此不断收缩扩大,同时红绿电源指示灯D\(_{1}\)003随着交替闪亮。
故障原因及检修:经检查故障是IC\(_{7}\)01④脚外的过流保护取样电阻R724变值、断路所致。IC\(_{7}\)01④脚接有3个并联的取样电阻R716、R\(_{717}\)和R724,阻值均为2.7Ω,其并联值为0.9Ω。这3个电阻实际上串联在IC\(_{7}\)01内的开关调整管发射极与输入电压(220V市电整流滤波后的直流电压)的负端之间。当开关调整管消耗电流因负载或输入电压改变等原因而超出允许值时,其发射极电流流过R716、R\(_{717}\)、R724后形成的压降也明显增大,同时使保护二级管D\(_{7}\)05、D706由载止转为导通,将IC\(_{7}\)01②脚的激励电流分流掉一部分,因而开关调整管的消耗电流随之减小,并保持在允许值之内不能再增大,从而使其不致过流而损坏。在R716、R\(_{717}\)、R724三者中有一个或两个变值断路或脱焊时(当电路过裁时它们常被烧焦烧坏),其并联值便增大,这样将使它们两端的压降在开关调整管电流正常的情况下也会引起保护电路工作。保护电路一工作,开关调整管电流便迅速减小,输出电压115V和15V均随即明显下降。115V电压下跌后,电源指示灯控制管Q\(_{1}\)004基极正压随之减小,故Q1004导通,指示灯D\(_{1}\)003中的红发光管点亮;同时由于115V电压明显下降,使行输出级工作失常,光栅幅度因此收缩;另外,来自行输出级的12V电压也下跌,使靠12V电压点亮的D1003中的绿发光管熄灭或亮度明显变暗,因此D\(_{1}\)003此时主要发红光。请参见图2中的有关电路。
但这种状态往往不能持久,因为IC\(_{7}\)01并没过流,当IC701中的开关调整管电流因保护电路工作而减小后,R\(_{716}\)上的压降随之减小,D706、D\(_{7}\)05马上由导通趋于截止,IC701②脚激励电流恢复正常,使输出电压回升,从而光栅幅度扩大,D\(_{1}\)003由发红光转为发绿光。但电压一回升,开关调整管电流又变大,故这个状态也不能长久维持,于是又会出现前述现象。如此往复循环,就出现了光栅胀缩、红绿指示灯交替闪亮的故障现象。换上一个新的2.7Ω/\(\frac{1}{2}\)W电阻作R724后,故障即被排除。由于R\(_{724}\)等被烧坏后往往会使有关阻值标记也变得模糊不清,有些爱好者常错用27Ω电阻置换,结果也会引起上述故障,检修中务必注意。
例3 故障现象:合上电源开关S\(_{7}\)01后电源指示灯D1003发红光,但无论按机上还是遥控器上的电源钮(POWER),都不能使图声出现。
故障原因及检修:D\(_{1}\)003发红光说明电视机已处于“等待状态”,遥控接收部分及微处理器控制系统的12V及5V电源大都也是正常的,电视机不能正常启动工作的主要原因有两方面:一是由Q751等组成的主电源继电器(RY\(_{75}\)0)开关控制电路发生故障,继电器触点不能接通,220V电压就无法输入到整流及开关电源电路。二是微处理器IC1002(IX0442CE)电源控制输出信号脚(脚)无输出,使Q\(_{751}\)基极无控制电压,电视机也不会正常工作,如图2所示。合上S1011试验,发现S\(_{1}\)011接通后电视机开关电源及扫描等部分均正常工作,说明故障原因为后者。随后进一步检查IC1002(AC-端)电位,发现远低于正常值(应等于或大于4.2V),由此查出R\(_{1}\)019是开路损坏。换上一只好的33kΩ电阻后故障消除。

IC\(_{1}\)002内接微处理器的自动清零电路,5V电源接通后,IC1005③脚输出高电平,经C\(_{1}\)014延迟后进入IC1002,使微处理器自动清零复位后启动工作。若R\(_{1}\)019变值或开路,IC1005③脚便不能输出高电平, 微处理器就不启动工作,开关电源也就不能通电工作。检修这种故障,测量IC\(_{1}\)002电压是否正常甚为关键。
例4 故障现象:同例3,D\(_{1}\)003发红光,但按机上或遥控器电源钮不能使电视机正常工作。
故障原因及检修:短接S\(_{1}\)011两端,电视机仍不工作。测量5V电压,正常,但Q751基极电压极低。进一步检查发现C\(_{756}\)已击穿,调换一只好的47μF电容后,电视机恢复正常。
C\(_{756}\)击穿或严重漏电(包括由印制板等引起的漏电),Q751便无控制电流输出,继电器不会动作,电视机也就不能正常工作。在采用遥控和微处理器控制系统的彩电中,无光无声故障也很可能由上述电路引起,这与一般彩电有所不同,例3、例4是此类常见故障,应在检修中重视。
例5 故障现象:开机时图声正常,几分钟后声光皆消失。
故障原因及检修:测量115V电压大体正常,说 明开关电源基本正常,无光无声系行输出级不工作所致。该机的行场扫描集成块IC\(_{5}\)01(IX0065CE)中具有行输出级保护电路,⑨脚是保护电路的信号输入端。C5405DK型机的保护功能比较完善,当电源、扫描、伴音及高压等电路发生过流或过压故障时都会引起保护电路动作,切断IC501中行激励级的输出(⑩脚),使行输出级停止工作,从而导致无光无声,同时也保护了有关元器件不致因过流或过压而损坏。保护功能虽较完善,但也给维修带来了一些困难,所以在检修无光无声故障时,必须考虑到是否保护电路已动作这一点。与C5405DK型机的IC\(_{5}\)01相关的保护电路如图3所示,其中Q604是保护控制管。IC\(_{5}\)01⑨脚除受控于Q604集电极输出电压外,还受D\(_{6}\)04和D671两路信号控制;而Q\(_{6}\)04基极控制电压又来自伴音、高压等多条线路,所以IC501⑨脚实际上与多路外部信号有关。当整机正常工作时,⑨脚电位为零。一旦某部分电路产生过流或过压故障,⑨脚电位上升并使⑨脚内接的保护管导通,切断⑩脚输出的行激励信号。

因此,在检修中应测量IC\(_{5}\)01⑨脚电位,若测得值大于0.7V,说明保护电路工作,故障部位应顺着几条保护输入线路去寻找。该机经断开伴音支路的D609后,开机后图声正常,几分钟后也不会消失,但伴音变轻、音质变差。仔细检查发现伴音功放集成块IC\(_{3}\)01(IX0250CE)①脚(电源端)电位明显下降,系滤波电容C308严重漏电所致。换上一只新1000μF电容,故障排除。IC\(_{3}\)01①脚电位明显下跌后,图3中的A点电位随之下降,Q604b极电位因此降低,Q\(_{6}\)04导通,c极输出电压加到IC501⑨脚,从而保护电路工作, 行输出级停扫。
例6 故障现象:无光无声。
故障原因及检修:查开关电源有116V电压输出。再测IC\(_{5}\)01⑨脚电位,发现不为零,说明保护电路动作。进而断开控制管Q604的集电极,发现故障依旧存在(也可测量Q\(_{6}\)04的b、e极电位予以判断),说明故障基本在D604和D\(_{671}\)支路。断开D604后,故障被排除。经检查,D\(_{6}\)04反向电阻仅10kΩ左右,已呈击穿状,换上一个同型号稳压管即彻底解决了问题。(王德沅)