厦华牌XT-5101型彩色电视机是采用“东芝两片”(TA7680AP与TA7698AP)标准机芯,具有集成度高,性能良好,整机电路简明等特点,但供电电路经常出故障,现介绍数例最常见的故障检修供大家参考。该机的供电电路如图1所示。

例1 故障现象:在收看过程中经常出现无光无图现象。
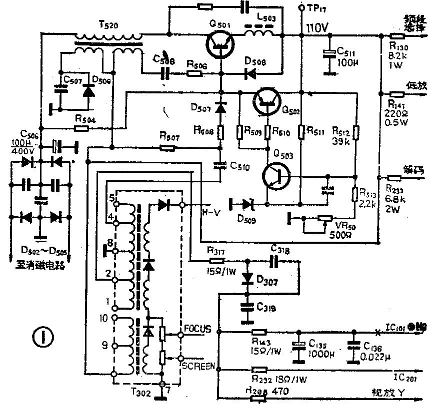
分析与检修:出现无光故障,通常有这样几种情况:①行扫描电路工作失常;②机内保护电路已动作;③视放级电路有问题。该机在故障出现时,没有发现电路有虚焊和接触不良的现象。因此,先检查X射线保护电路,有关电路见图2,测得IC\(_{2}\)01(TA7698)第的电位有0.5V左右的不稳定值(正常值为0V)。说明行输出的脉冲电压已大于正常值,使测试点TP20的电位高于D\(_{2}\)06的击穿值7.5V,IC201内部的保护电路已经动作。该机保护电路动作的原因常见有两种可能:①稳压电源输出电压过高;②保护电路有元件损坏。因此,先检查开关稳压电源的工作状态。测得测试点TP\(_{17}\)的电位在150V左右变化(正常值为110V),调节取样微调电位器VR501可使该电位降至110V,此时,声、光均恢复正常;但工作一段时间后保护电路又重新动作,TP\(_{17}\)点电位又升至140V左右。怀疑比较放大电路有故障,测得比较放大管Q503的b极电位不稳定,但检查Q\(_{5}\)03管性能良好,说明取样电路有问题,焊下VR501、R\(_{513}\)及R512检查,发现R\(_{512}\)阻值在43kΩ至84kΩ之间变化(正常值为39kΩ),用同阻值电阻更换后,故障排除。

例2 故障现象:无光、无声。
分析与检修:外观检查中发现音频低放供电电阻R\(_{141}\)、选台供电电阻R130、集成电路供电电阻R\(_{317}\)、R232及R\(_{233}\)均有因发热严重而烧焦或烧断现象。通电测得IC201的电位为1.5V,说明机内X射线保护电路已动作。该机的供电电路分两部分:稳压电源直接供电和行扫描提供的供电电源。根据这两部分供电电阻均存在烧焦现象,初步判断为开关稳压电源输出电压过高而造成电流过大。因此,先测测试点TP\(_{17}\)的电位,实测该点的电压高达250V(正常值为110V),调节VR501输出电压无变化,测得Q\(_{5}\)03的b极电位为0V,怀疑取样电阻R512开路,焊下R\(_{512}\)测得其阻值为无穷大,说明该电阻内部已开路,更换该电阻后,TP17测试点电位为110V;将已烧断和烧焦的电阻全部更换后,故障排除。
检修建议:笔者在维修10余台该型号电视机后,发现因取样电阻R\(_{512}\)变值或电阻内部开路而造成的故障比例较大,该电阻在变值或内部开路后其外表并无任何痕迹。为了减少这种机型电视机的故障率,建议检修时最好采用0.5W功率的金属膜电阻替换原色环电阻R512,从而避免因稳压电源输出电压太高而烧坏其他供电电阻或其他元件。
例3 故障现象:图象无彩色,雪花点多,并有横条亮线干扰;伴音中夹有爆裂噪声。
分析与检修:先将电视机置于无信号的频道上,发现喇叭中仍有爆裂噪声,焊开低放耦合电容C\(_{112}\),爆裂声消失,说明低放电路工作正常。恢复C112焊点,用干扰法触碰担任图象与伴音中放的集成电路IC\(_{1}\)01的信号输入端,即⑦脚与⑧脚,屏幕与喇叭中有反应,但比较微弱。再检查IC101(TA7680AP)的各脚直流电位,测得IC\(_{1}\)01供电电压11.5V偏低较多,同时电压值有不稳定现象,其他各脚的电位也普遍偏低。初步判断为供电电路有故障。断开频道选择、高频头AGC、倒相管Q105及IC\(_{1}\)01的供电后(见图1打×处),供电电阻R143端电压仍有摆动现象,说明故障在滤波电路中,用手触摸滤波电容C135时,发现有升温,焊下检查,发现该电容漏电严重,更换C\(_{135}\)(1000μF、16V)后,上述故障现象均消失,声、光及彩色均恢复正常。(唐广徽)