[编者按]本刊在1989年4、5、6三期连载了“小天才家用电视游戏机原理和使用”一文,引起许多读者关注。他们纷纷来信反映该机的维修很困难。针对上述情况编者推荐下面文章。该文讲述了国内家庭常见的4种任天堂家用电视游戏机的异同之处,并用替代法以两个元器件(晶振和PPU)为核心元器件,把维修多种机型游戏机的工作统一为一种机型的改造,解决了维修工作难以下手的问题。本刊还将在以后不定期介绍家用电视游戏机的有关资料和具体维修方法,供大家参考。
目前,进入我国大陆家庭的任天堂家用电视游戏机(及其兼容机)大致有4种,下面分类进行介绍。
种类①
该种机型游戏机的电脑板仅输出NTSC制视频信号,经调制变成射频信号,可为NTSC/PAL双制式彩电接收。若配接我国制式的彩电就只有黑白图象了。且场不同步。
种类②
这种机型的电脑系统与前述种类的游戏机相同,即电脑板也是输出NTSC制视频信号。区别在于增加了NTSC→PAL制式变换电路,该电路将NTSC视频信号处理成PAL制视频信号,再送往调制部分变成PAL制射频信号。变换制式电路常见的有如下两种:
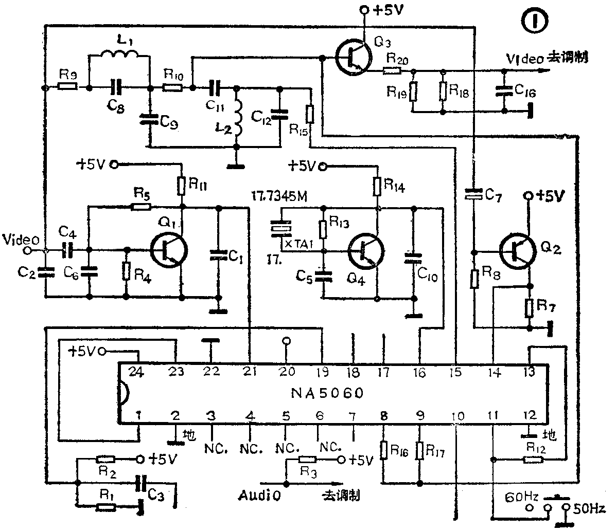
1.用专用IC(NA5060)进行制式变换的电路,其电路原理图见图1。

2.用可编程逻辑阵列器件(PAL16R6AN)进行制式变换的电路,其电路原理图见图2。

这两种电路都使用了17.7345MHz的晶体振荡器作为PAL制4.43MHz彩色副载波的主振脉冲源。一般地,这种机型的游戏机都设有50/60Hz场频选择开关,选择50Hz场频时可以很好地适配我国制式的彩电,画面质量也可以。如您的游戏机没有这个场频开关,请您参阅《无线电》1989年第4期第27页的改进办法,加装一个场频开关,这里不再赘述。
种类③
这种机型中的PPU(视频处理器)经过台湾省工程技术人员重新设计,输出50Hz的PAL制视频信号,而不再是NTSC制视频信号。用这种重新设计的PPU组装的“红白机”、“小天才”等机型,较前述种类②机型减少了NTSC→PAL制转换电路。与我国制式彩电配合起来后,图象质量较好。
种类④
这类变种机型的CPU、PPU由2只晶振分别提供时基信号,虽然也使用了重新设计的PPU(直接输出50HzPAL信号),但由于CPU、PPU的时基信号各自独立,很容易造成图象干扰,图象质量较种类③机型差些。
为了说明上述4种机型的异同点,图3列出了种类①~④的方框图。从图中可以看出,种类①与种类②机型的电脑系统完全相同,整机不同点仅在于种类②增加了NTSC→PAL制变换电路。种类①与种类③机型的差异仅在PPU和晶振。种类①~④的这种相似性允许进行机型改型,下面谈谈改型中的注意事项。

1.种类①机型到种类③机型的改造:许多读者从海外带回的原装任天堂家用电视游戏机,因与彩电制式不适配而不能使用。这时您可采取下面的改造方法:将21.477MHz时钟晶振换成26.601712MHz的晶振,并将PPU集成块换为PAL制PPU(6528 P或87007 P)。改型后的游戏机能很好地适配我国制式的彩电。
2.种类②机型到种类③机型的改造:种类②的制式变换电路中的NA5060和PAL16R6AN可编程逻辑阵列较难配到。它们一旦损坏,更换起来非常困难。本方法是一种治本之法,直接将种类②机型改变为种类③。做法是,将原晶振和PPU拆下,换成26.601712MHz晶振和PAL制PPU(528P或87007P);将PPU输出的PAL视频信号,跨过原机的制式变换电路,直接送至射频调制器。
3.种类④机型到种类③机型的改造:前面提到的两种改型方法中,更换晶振不会影响起振,而在本改型中就有可能发生停振现象。因此应注意在改型工作中,手头应备有待用的26.601712MHz晶振及PAL制PPU;特殊情况下还需更换CPU,所以也应备有6527CPU。本改型方法是将26.601712MHz晶振换上,去掉4011IC,系统就变为种类③了。(韩永生)