例1:一台福日HFC-328DX型18英寸彩色电视机,出现无声无光故障。
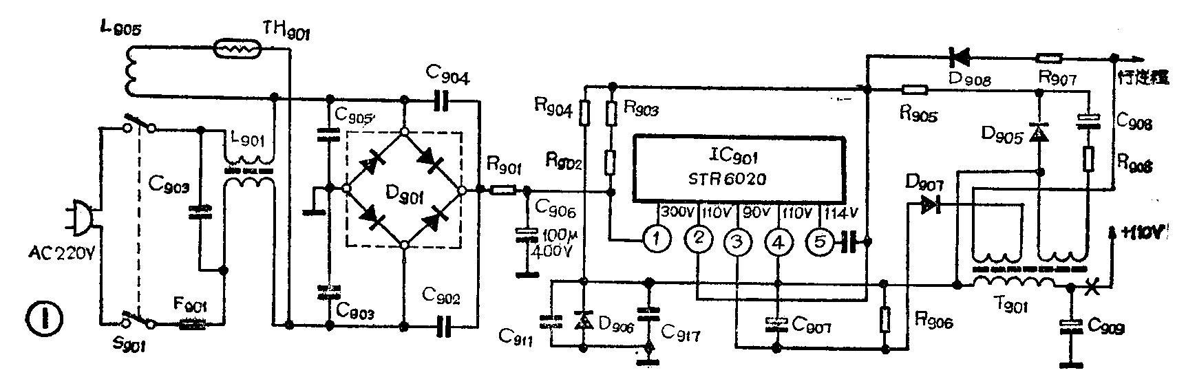
分析与检修:打开机盖检查发现延时保险管F\(_{9}\)01已被烧断,更换新保险管开机后又马上被烧断。该现象说明整机的电流过大,故障可能在开关稳压电源部分或行扫描电路。因此,先采用分段检查法检查,以便确定故障范围。该机有关电路如图1所示。

1.先断开R\(_{9}\)01一端,装上保险管后开机,测得D901正端对地电压正常,说明整流部分及消磁电路无短路故障。2.断开开关稳压电源+110V输出端,见图1中打×处,使电源部分不带负载,重新开机,保险管F\(_{9}\)01瞬间又被烧断,说明故障不在行扫描电路,而是在R901与打×处之间的开关稳压电路中。3.该机的开关稳压电源是采用集成电路IC\(_{9}\)01(STR6020),先测IC901的①脚及④脚的对地电阻值,由于测得的阻值均大于4.5kΩ,故可判断该电路的输入端与输出端电路没有短路故障。然后再测IC\(_{9}\)01的①脚与④脚之间的正反向电阻,测得其电阻值均为零,说明IC901的内部开关管已被击穿。因此,当接通电源开关时,IC\(_{9}\)01输出端的④脚电压就由110V上升至300V,造成电流过大,从而出现连续烧断保险管F901的现象。4.在更换IC\(_{9}\)01及F901后,发现伴音伴有严重的交流声,同时,图象局部扭曲严重。测得IC\(_{9}\)01的各脚电压值均正常,但用表笔测IC901的②脚与⑤脚对地电压时,开关变压器T\(_{9}\)01发出明显的吱吱叫声,约3分钟左右,保险管F901又被烧断,同时,IC\(_{9}\)01的内部开关管再一次被击穿。5.根据上述现象,可初步判断产生交流声的原因主要是滤波电容失效或开路,而该电路的主要滤波电容是C906,(100μF/400V),焊下C\(_{9}\)06,经测试其容量仅为8200PF,对低频已基本无滤波作用,更换C906与IC\(_{9}\)01后,故障排除,声、光、影均良好。
小结:产生该故障的主要原因是由于滤波电容C\(_{9}\)06失效,使得电源工作频率与行频不能同步,破坏了IC901内部开关管的正常工作状态,引起负载电流加大,导致IC\(_{9}\)01内部开关管ce结击穿,使保险管连续烧断。因此,在检修该类故障时,如发现伴音伴有严重的交流声,应立即关机。重点检查滤波电容,同时注意行输出管与IC901的发热情况,以避免多次烧坏集成电路IC\(_{9}\)01,造成不必要的损失。
例2:一台牡丹TC—483P型彩色电视机,图象及彩色均正常,各接收频道的伴音微弱,但伴音没有其他噪音。
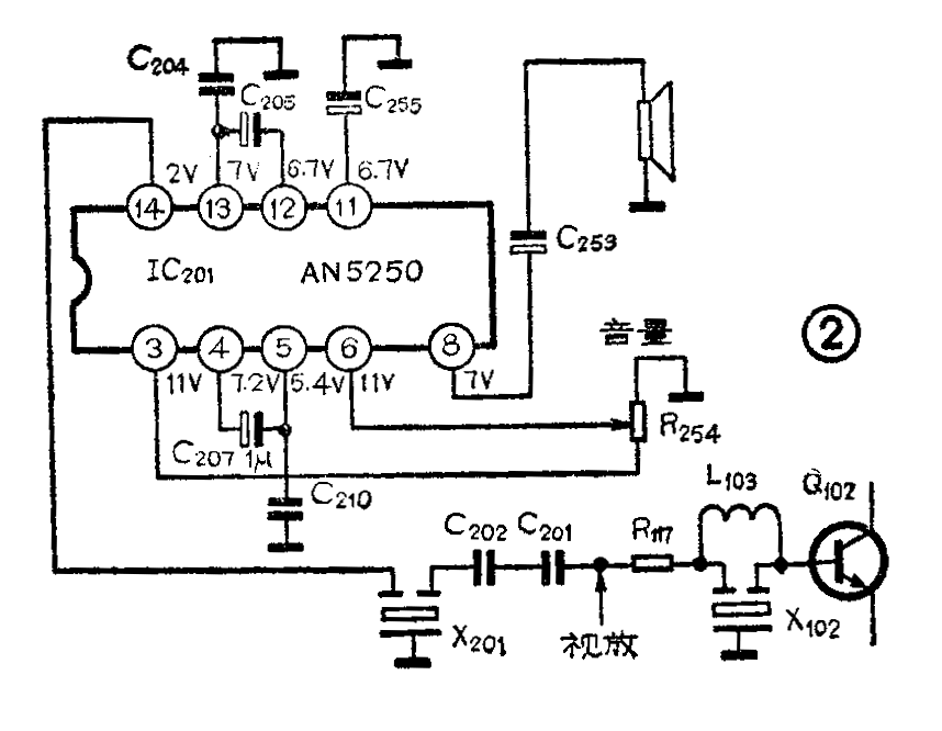
分析与检修:根据伴音微弱无噪音的特点,可初步判断该机图象中放以前的电路工作基本正常、故障出在预视放以后的电路中。有关电路见图2。

先检查伴音集成电路IC\(_{2}\)01(AN5250)的工作状态。经测量,IC201各脚直流电压正常,说明外围电路元件正常,故障可能是信号耦合电路不良所造成。用人体干扰法触碰IC\(_{2}\)01的与脚时,喇叭反应明显,说明低放电路良好。调节音量电位器R254,IC\(_{2}\)01的⑥脚电位能在0~11V之间变化,说明直流音量控制电路及R254均正常,当触碰IC\(_{2}\)01的④脚与⑤脚时,④脚的干扰声比⑤脚的干扰声小很多,因此,怀疑信号耦合电容C207有问题。焊下C\(_{2}\)07测得其容量仅为56pF(正常值应为1μF)。更换同规格的电容器后,故障消失。
小结:产生该故障的主要原因是由于耦合电容失效,使伴音检波后的信号不能正常送到音频放大电路,造成伴音微弱。(唐广徽)