本文首先介绍一种电灯线载波门铃,它利用已有的电灯线传输信号,无需另外架线即可联络。每个住户家中分别将一个小巧的载波接收机插在电灯线插座上;在住宅楼单元门入门处或传达室,将一部载波发送机接在电灯线上,用按钮分别控制发送为各户特定的信号(按钮布置可参见图1)。某一住户端收到其特定频率的信号时,该接收机上的压电蜂鸣片便“嘀、嘀”作响。各户所用信号频率不同,所以不会叫错。这种载波门铃的基本用途有两种:第一是作为高层楼房“电话传呼器”;其次是可作为“迎客报讯器”。稍加变通,还可用于防盗。此外,在农村、工厂、单位等均可应用。

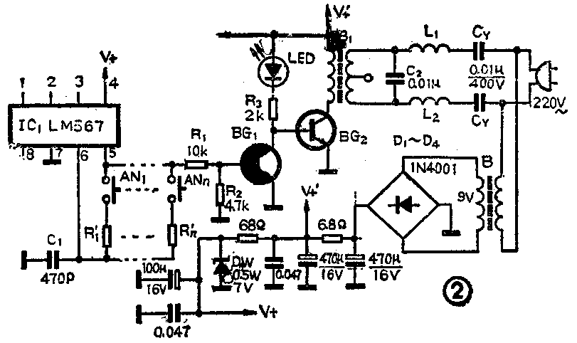
A型载波发送机电路见图2。在这里仅把IC\(_{1}\)LM567作为一个载波振荡器,振荡频率由C1、R\(_{1}\)'、Rn'决定。随按动AN\(_{1}\)~ANn的不同,从IC\(_{1}\)第5脚输出频率不同的载波信号。载波信号由BG1、BG\(_{2}\)1谐振放大、经C\(_{Y}\)耦合至电灯线上。L1、L\(_{2}\)两只电感用以隔离电力线对谐振回路的影响,通常采用A型18~22μH色码电感。

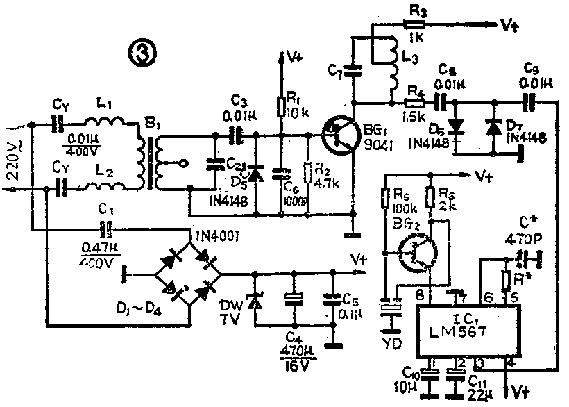
A型载波接收机电路见图3。载波信号经电灯线传送,由C\(_{Y}\)1耦合至BG\(_{1}\)1、BG\(_{1}\)、L3、C\(_{7}\)等组成谐振放大器,选取对应频率的载波,再经D6、D\(_{7}\)限幅,馈送至IC1的第3脚。当发送机发出与其对应频率的载波时,IC\(_{1}\)的第8脚电平由高变低,由BG2、压电片YD组成的振荡器起振,YD发出“嘀、嘀”声响。

LM567是一片锁相环音频译码器,其引脚功能见图4。器件第5、6脚外接电阻、电容决定了内部压控振荡器中心频率,f\(_{0}\)≈\(\frac{1}{1.1R·C}\)。第1、2脚通常是分别对地接一电容,形成输出滤波网络和环路单极低通滤波网络,第2脚所接电容决定锁相环路的捕捉带宽,电容数值越大,环路带宽越窄。第1脚所接电容的选择应至少是2脚电容数值的两倍。第3脚是输入端,要求输入信号>25mV。第8脚是逻辑输出端,允许最大灌电流为100mA。LM567的工作电压为4.75~9V;工作频率可达500kHz;静态工作电流为8mA。LM567内部电路及详细工作过程非常复杂,这里仅将其基本功能概述如下:当器件第3脚输入幅度>25mV、频率在器件带宽内的信号时,第8脚由高电平变为低电平,第2脚输出经过F/V变换的音频信号;如果在器件的第2脚输入音频信号,则在第5脚输出受2脚输入音频信号调制的调频方波信号。

A型机的优点是线路简单,缺点是发送载波路数有限。其可用载波范围一般定在150~450kHz,由于LM567有一定的带宽,所以在这段频率范围内仅能容纳10~15路。
B型载波发送机电路见图5。与A型机不同的是,B型发送机发送的是经过音频调制的载波信号。调制信号由IC\(_{1}\)产生,分别由AN1~AN\(_{n}\)控制调制信号频率。方波调制信号由IC1第5脚输出,经R\(_{1}\)、C1积分后变成三角波,再经D\(_{1}\)、D2限幅,即成为近似正弦波,馈送至IC\(_{2}\)第2脚,对载波进行调制。其余电路与A型机相似,不再赘述。

B型接收机电路见图6。与A型机不同的是信号经过二次解调。IC\(_{1}\)中心频率调定在载波中心频率;IC2中心频率与发送机中IC\(_{1}\)音频振荡频率一一对应。因此,当发送机发出调制载波时,对应的接收机中IC1第8脚输出低电平,LED点亮,指示出载波接收状态;IC\(_{1}\)第2脚输出解调后的音频信号,亦使调在此音频频率的IC2第8脚输出低电平,YD便发出声响。

B型机的优点是可容纳较多路数的接收机,因LM567在音频范围内带宽显著变窄,而且还可利用两个或几个载波频率形成积木式结构。例如,使用两个载波频率,每个载波频率可携带15路音频,则两个载波就可传输30路信号,利用这种方法很容易扩充用户数。
装置的元器件选择和调试工作,是要根据单元住户总数在载波发送机中选择R\(_{1}\)'~Rn'(n为住户总数)以及根据所选定的R\(_{1}\)'~Rn',在各个载波接收机中选择R\(^{*}\)和谐振电容(图6中的R\(_{9}\)*和C)。A型发送机中R1'~R\(_{n}\)'的选取要使在频率低端各路间隔>15kHz,在频率高端各路间隔>20kHz。B型发送机中,选择R1'~R\(_{n}\)'使路间间隔>50Hz即可,可用音频范围定为100Hz~8kHz。选择R1'~R\(_{n}\)'时,在高频端要避开低频各次谐波的影响,使各振荡频率之间不要形成倍数关系。根据发送机选定的R1'~R\(_{n}\)',相应的接收端R\(^{*}\)的选择很简单,如R1'选10kΩ,则相对应的接收机中R*也选10kΩ。个别路略有误差,可多试几个相同标称值的电阻。
发送机中的B\(_{1}\)是用收音机中周改制的,接收机中的B1可直接使用收音机中周,根据中周型号和载波频率再选择谐振电容。接收机中的L\(_{3}\)也是用收音机中周初级代替。装置中电容CY因与高压相连,一定要保证质量和耐压,可使用耐压200V以上的涤纶或纸介电容器。发声用的压电片有三个引出端,具体接法见图7。

载波对讲电话电路见图8。这种对讲电话是半双工的,由K\(_{1}\)进行收、发转换。发话时,语音信号由扬声器输入至功放LM386的第3脚,放大后由第5脚输出,经D5、D\(_{6}\)限幅,馈至LM567第2脚对载波进行调制。调频载波由LM567第5脚输出,经BG2\(_{1}\)谐振放大后,由CY耦合至电灯线上;同时,本机还设有“呼叫”按钮AN,按下AN时,LM386输出经C\(_{18}\)、K1、AN接点、C\(_{15}\)、R14、K\(_{1}\)又馈送至输入第3脚,因此形成自激振荡,在AN端输出800Hz左右的音频信号送至LM567第2脚对载波进行调制。受话时,调频载波经电灯线传送,由CY耦合至B\(_{1}\),经BG1、L\(_{3}\)、C6谐振放大后,再由D\(_{2}\)、D3限幅,送至LM567第3脚进行解调。LM567第2脚输出解调后的音频信号,经音量电位器W\(_{3}\)、R16送至功放LM386第3脚,经5脚输出推动扬声器发声。D\(_{4}\)使发方不工作时,LM567第8脚输出高电平将LM386输入阻塞,形成“静噪功能”。(李洪明)
