日立NP84C22型18英寸彩色电视机是直角平面式带遥控的日本原装机,也是近几年来国内外较流行的名牌彩电之一。本文介绍两例无光栅无伴音故障检修。
例1:故障现象:开机后有时工作正常,声音悦耳,图象清晰,有时则无影无声,屏幕全黑,此时仔细辨听,发现先是机内发出轻微的吱叫声,接着变为咯达、咯达……的声音。
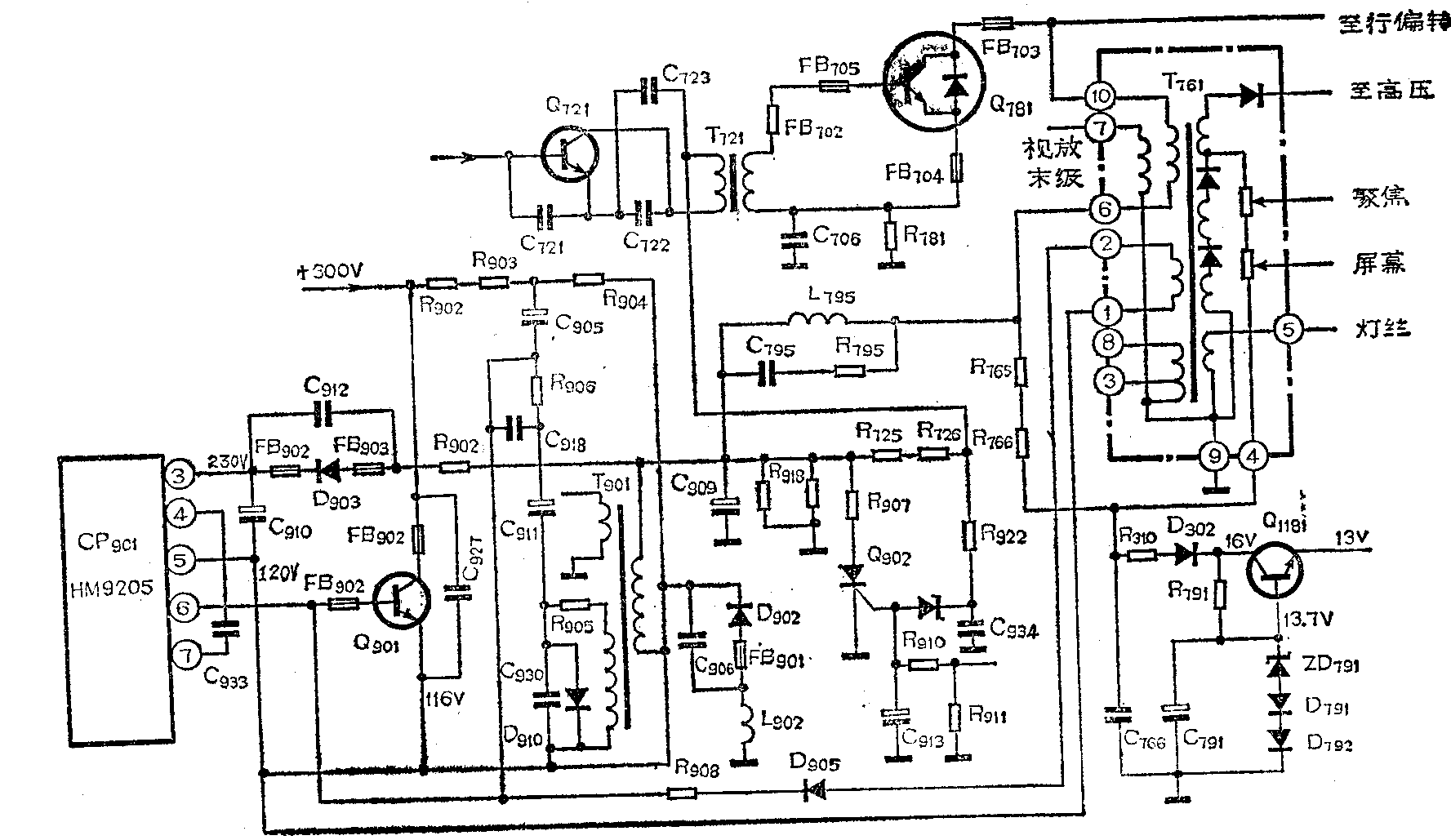
分析与检修:一般出现这样的故障,大多怀疑为元件虚焊或接触不良。因此,先对重点怀疑的元器件,如:开关稳压电源和行输出电路等相关部件逐一拨动,未发现虚焊现象。根据电路原理再作进一步检查(有关电路见附图):(1)测量电源开关管Q\(_{9}\)01的各极电压,集电极为300V,电压正常,基极电压为111V,电压正常,发射极电压为110V,正常电压为116V,说明开关管已工作,只是输出电压略偏低。观察显象管灯丝未红,测量12V电源三极管Q1181的集电极电压为2.17V,正常电压为16V,基极电压为1.58V,正常电压为13.7V,发射极电压为2.17V,正常电压为13V,说明行输出变压器没有正常工作,其同步脉冲没有正常地反馈到开关电源中去,至使开关管输出电压偏低。(2)测量行输出管Q\(_{781}\)各极电压,集电极为110V,正常电压为116V,基极电压为0V,正常电压为2.9V,发射极电压为0V,正常电压为3V左右,怀疑是行输出管发射结短路,停电,拆下该管检查,发射结没有短路。(3)断开L795,串入直流电流表(可用1A或500mA档),通电测得行电流为0,说明行输出电路根本就没有工作。(4)测量行推动管Q\(_{721}\),集电极电压为45V,基极电压为0.3V,发射极电压为0V,各极直流电位均正常。将该管的集电极和发射极瞬间短接冲击一下,电视机突然有声有影,恢复正常。过一会断电,再重新启动,又出现以前故障。(5)断电,测量行推动变压器T721,初级正反向电阻均为36Ω,次级均近为0Ω,说明推动变压器初、次级没有断线。(6)测量行输出管Q\(_{781}\)基极对发射极的正反向电阻均为60Ω左右,查保险FB704\(_{7}\)05都没有断,说明T721次级至Q\(_{781}\)基极或发射极之间的印刷线路有断线之处。用万用表测量电阻查找。很快找到了故障位置,用放大镜仔细观察发现该印刷线条有一断缝,焊好后故障排除。

例2:故障现象:无光栅、无伴音,仔细辨听,通电后机内只有轻微的吱吱叫声。
分析与检修:(1)测量电源开关管Q\(_{9}\)01的各极电压, 集电极为300V,基极电压为65V,发射极电压为65V,开关变压器T901发出吱吱叫声,这说明开关管已经工作,但输出电压过低,原因可能是负载电流过大。(2)测量行输出管Q\(_{781}\)的各极电压,集电极电压为65V,正常值应为116V,基极电压为3V,正常值应为2.9V, 发射极电压为3V,正常值应为3V,怀疑是行输出管发射结短路。停电,断开FB702,测量行输出管Q\(_{781}\)的基极对发射极间的正反向电阻均为55Ω。说明行输出管没有问题,恢复FB702接线。(3)检查保护电路是否动作,断开电阻R\(_{9}\)07,通电测量116V电源输出,电压为65V,说明不是过压保护动作所至,可控硅Q902未导通。(4)测量116V输出负载电流,断开L\(_{795}\),串入电流表(直流1A或500mA档),测得电流为400mA,正常值应为370mA左右,说明负载有问题。(5)断开L795接一个400Ω的电阻(或用500Ω、1A的滑杆电阻)作假负载,串入电流表测电流,测得电流为425mA,此时电压为126V,说明问题在行输出以后的电路中,恢复原接线。(6)断开行偏转线圈,测量116V电源输出端电压,电压仍是65V,说明行偏转线圈没问题。(7)停电,拨下高压嘴,再通电,测116V电源输出仍为65V,说明行输出变压器的负载也没有问题,肯定是行输出变压器T\(_{761}\)绕组存在短路故障,换一只同型号(FH28K)的行输出变压器,故障排除。(李蒙)