电冰箱指示灯在箱门打开时点亮,起到箱内照明作用,当箱门关闭时指示灯应关闭。指示灯的开关是靠箱门的开与关来控制的。但是箱门关闭后指示灯是否关闭,这是不能直接看到的。现利用手头现有的CW9561以及LA4100装成光电控制装置,它能方便地检测冰箱门关上后指示灯是否关闭。
工作原理
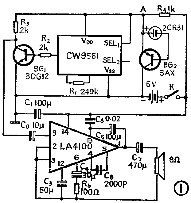
电冰箱指示灯故障检测器的电路如图1所示。它是由三部分组成的,第一部分是报警发声部分,由CW9561模拟声电路组成,我们把SEL\(_{1}\)端接电源正端使它发出警笛声。第二部分是音频放大部分,由LA4100集成电路组成,用它来放大CW9561发出的报警信号。第三部分是光电控制。当光电池无光照时,BG2截止,其发射极(图1中A点)对地电压为3伏左右,CW9561有报警信号输出,检测器发声,当有较强的光照在光电池上时,BG2饱和导通,A点对地电压小于0.1伏,CW9561因电源电压太低无法工作,检测器不发声。

元件选择
CW9561为四声模拟声集成电路,BG\(_{1}\)为3DG12三极管,β值在100左右,其它NPN型硅管如3DG5、3DG4、9013、9014等都可用。
BG\(_{2}\)为3AX31型三极管,其β值要求在150~200间即可,用其它3AX型管也可。但PNP型硅管不能用,因其发射结起始电压大于0.5伏。
光电池为2CR31,其面积为5mm×10mm。光电池的蓝色那面的引线为正极。其它的光电池只要在较强光下能产生0.5伏左右电压即可代用。
制作与使用
整机装在一块(65×55)平方毫米的印刷电路板上,如图2所示。R\(_{1}\)、R2、R\(_{3}\)以及BG1都装在CW9561本身的电路板上,然后放在绘制的电路板无铜箔一面,如图2中虚线所示位置。光电池和电源开关装在外壳的面板与侧面上,整机外型如图3所示。


整机装好后,只要电路正确,不需要调整就可正常工作。
检查时,打开电冰箱门,把报警器电源打开,此时报警器就发出报警声,然后把报警器放在冰箱指示灯下面(光电池应对准指示灯),报警器声应停止,否则应把光电池再靠近指示灯一些。然后关上冰箱门,报警器就重新发声(说明指示灯已关断)。如果报警器在关上箱门后不发声,说明指示灯没关断,可判断指示灯电路或开关出现故障,应及时修理,直到检查合格为止。(沈征)