目前国内外较为流行的微型收音机集成电路品种较多,具有代表性的是CIC7642和MK484,此外还有NT484,SY414,BS414,2N414,LMF501等几个型号。这几种型号基本上可以通用(除LM501接脚位置稍有不同外)。它们都具有以下几个特点:
1.采用S-1型(或T-92)塑封晶体管的封装形式,体积很小,仅有输入端,接地端,输出兼电源电压引入端三个引出脚。
2.基本电参数类似,静态电流0.3mA左右,频率范围300kHz到3000kHz,输入阻抗4MΩ左右,工作电压1.1~1.8V,采用一节干电池或一粒钮扣电池工作。
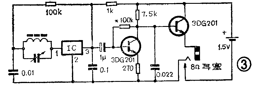
3.整机除低放部分外,接线方式和元件阻值如图1所示。

图中C\(_{1}\)为隔值流电容器,R1为偏流电阻。C\(_{2}\)是高频傍路滤波电容器、R2是自动增益控制兼负载电阻,C\(_{3}\)为输出耦合电容器。
4.各型号的微型收音机集成电路内部都是由五级放大器组成,结构如图2所示。

其中第一级为高阻抗输入级,第2、3、4组为高频放大级,第5级为检波级,各级均采用镜象恒流源作偏置,级间采用电容器耦合。
由于集成电路的这些特点,所以装成的收音机体积很小,元件少,成本低,装调容易。
典型应用电路
以上两个电路是采用低阻抗耳机的电路。如有高阻耳机(25Ω以上),可把最后一级的射极跟随器改为共发射极输出,即把耳机兼电源开关插座换到集电极一边。
由于该集成电路阻抗高,功率增益很大,如果安装时排列不当,可能会产生自激现象。如果出现自激,可采用调整元件排列位置或增大图1中R\(_{2}\)的阻值等办法来解决。
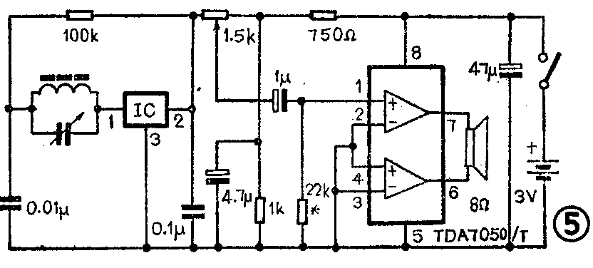
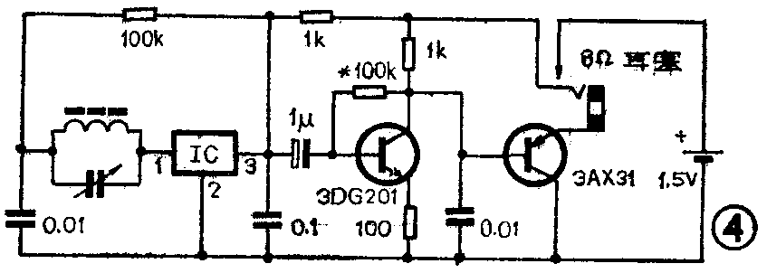
增大输出功率
图3图4电路输出功率一般较小,如希望用喇叭放音,可采用图5电路。该电路中采用了低压双功放集成电路TDA7050/T,接成BTL电路。采用3V电源供电时,对CIC7642等电路,已超出电源上限值要求,故图中采用了电阻分压器。TDA7050/T的电源电压为1.6~6V,静态电流3.2mA,输入阻抗2MΩ,输出功率360mW(BTL接法4Ω负载)电压增益40dB。

提高选择性
这种简易型收音机,虽然集成电路的输入阻抗很高,对谐振回路Q值影响很小,其性能优于普通直放机,但由于是单调谐回路,选择性仍然比外差机差,特别是本地有两个频率较近的强信号电台时,就不容易分清楚。下面介绍几种提高选择性的方法:
1.提高谐振线圈的Q值和方向性。如采用高质量的磁棒,适当加长磁棒的长度,采用多股纱包线并分段绕制,改进元件布局,减少元件对磁棒的影响。
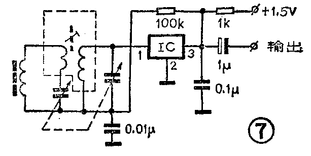
2.采用双调谐回路,如图6、7所示。图6采用电容器耦合,图7采用电感耦合,两种电路的效果差不多。这里第二谐振线圈可用外差机中周改制,当双连电容量与中周原配用的电容量相近时,可以直接代用,仅调节中周磁芯和磁棒的相对位置即可达到同步的要求。如果容量相差较大,则必须对中周线圈的匝数作适当的改进。设原来电容量为C\(_{1}\),原匝数为N1,现容量为C\(_{2}\),则现匝数应为:N2≈0.9N\(_{1}\)\(\sqrt{C}\)1/C\(_{2}\)。


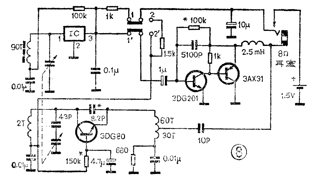
增加功能
这里介绍一种调频调幅收音机电路,如图8所示。

图中调频接收部分采用起再生电路,这种电路结构简单增益很高,利用耳机拖线作为天线。该电路除能收到调频广播外,还能收到五至八频道电视伴音信号。图中谐振线圈用φ1~2mm的银铜线绕2匝,线圈直径10mm,匝间距1mm。扼流圈用大于100K电阻上绕90匝。于30匝处抽头。调频部分电流调整在0.15mA左右,低放部分总电流调整到5mA左右。(沈福兴)

