在采用交流偏磁方式的录音机中,偏磁振荡电路是必不可少的一部分。它的作用是向录音磁头提供交流偏磁电流,以减小录音信号的非线性失真,提高录音质量。对采用交流抹音的录音机来讲,偏磁振荡电路往往还同时供给抹音磁头所需的音频电流。
常见的偏磁振荡电路主要分为单管式和双管推挽式两种。在交流抹音、交流偏磁的录音机中,由于抹音头所需超音频功率大,而且对振荡波形要求较高,单管电路较难胜任,所以大都采用推挽式电路。下面对推挽式偏磁振荡电路作较详细的分析说明。
对推挽式电路的基本要求
1、振荡频率要合适:偏磁振荡频率一般的选取范围为40~100kHz,即是最高录音频响的5~8倍左右。振荡太低,录音音频信号的谐波容易与偏磁信号产生差拍而引起啸叫或噪音干扰。若振频低至音频范围,则会与节目信号一起被录进磁带,这就更不允许了。反之,振频太高也不好,高振频将会使磁头损耗明显变大、发热,致使偏磁电路的负载过重及录音质量下降;同时它的高次谐波易在收音的中波段形成拍频干扰,导致(收录机)自录中波节目时出现啸叫声。通常,低档及普及型收录机的偏磁振频取40~60kHz;中、高档机多选在60~10kHz。
2.振荡波形失真要小:振荡波形的失真一般要求在1%左右。波形失真大不仅会引起录音噪声增加,信噪比变劣,而且由于失真大的波形其谐波分量也大,因此容易与中波电台信号产生差拍而出现拍频干扰。
3、输出功率要足够大:交流抹音磁头大都是低阻抗的,需用较大的功率才能驱动,因此要求偏磁电路的输出功率足够大。通常要求在0.7~3W左右,具体多大要视抹音头的情况而定。
4.振荡频率和幅度应稳定:若振荡不稳,录音电路中的LC谐振阻波回路便会失谐,引起阻波不良,这样偏磁(或抹音)电流就将进入放大器干扰其工作,影响录音的灵敏度、频响和失真度等指标。如果振幅不稳,将会导致偏磁电流的变化,使原来调好的录音磁头偏磁工作点偏离最佳值,从而使录音失真变大或高端频响变坏。
了解上述基本要求,将有助于我们讨论推挽式偏磁振荡电路的组成及其基本工作原理。
推挽式偏磁振荡电路的基本原理
图1所示为推挽式偏磁振荡电路的基本形式。图中,BG\(_{1}\)和BG2接成共发射极推挽电路。振荡变压器B\(_{1}\)的初级L1和电容C\(_{3}\)组成谐振回路,谐振频率f=1/2π\(\sqrt{L}\)1C\(_{3}\)。L1绕组以中心抽头为界分成N\(_{1}\)和N2,分别作为BG\(_{1}\)和BG2的集电极负载。C\(_{1}\)、C2是反馈电容。反馈电压从两个振荡管的集电极分别引出后,通过C\(_{1}\)、C2交叉送至另一管的基极,因而形成正反馈。R\(_{1}\)、R2分别为BG\(_{1}\)、BG2的偏置电阻,电源E\(_{C}\)通过R1、R\(_{2}\)向两管提供基极偏流。电路振荡产生的交流偏磁电压由B1的次级L\(_{2}\)输出,供负载RL即录音和抹音磁头使用。

为讨论方便,先来看看电路在已经振荡的情况下是如何工作的。由图1可见,假定以B\(_{1}\)的3端为参考点,当振荡电压u1为正半周,即1端为正,3端为负时N\(_{2}\)两端电压2端为正、3端为负。正端通过电源到地加到BG1射极,负端通过C\(_{1}\)加到BG1基极,使其反偏,故BG\(_{1}\)截止、在电路中不起作用。BG2的情况正好相反,N\(_{1}\)两端的电压使它正偏,因而导通。BG2将N\(_{1}\)两端电压放大后,产生相应的集电极电流i2流经N\(_{2}\),其等效原理图如图2所示。当u1为负半周时。1端为负,3端为正。此时BG\(_{2}\)截止,BG1导通。BG\(_{1}\)输出电流i1通过N\(_{1}\),其等效原理图,见图3。


由以上不难看出,BG\(_{1}\)、BG2是轮流工作于振荡电压的正负半周的,呈一推一挽之势,故被称作推挽式电路。
由于i\(_{1}\)、i2流过N\(_{1}\)、N2时,在B\(_{1}\)磁芯中产生的磁通方向相反,因此通过次级绕组L2感应出的电势及其在负载R\(_{L}\)中形成的电流方向也相反,因此RL便得到BG\(_{1}\)和BG2输出电压(或电流)的合成值。由于在每个振荡电压的周期内,BG\(_{1}\)或BG2仅在半个周期左右的时间内有电流流通,所以与单管式振荡电路相比,推挽电路中的振荡管负担大大减轻了。这样就能用小功率管来获得较大的功率输出,从而满足了抹音头所需功率较大的要求。一般推挽偏磁振荡电路的最大输出功率P\(_{m}\)可达振荡管最大集电极耗散功率PCM的4~5倍以上。若要求P\(_{m}\)为1W,则只需选用PCM为0.2~0.25W的小功率管就可以了。对于一般单管电路,则至少要用P\(_{CM}\)大于2~3W的管子,而且对振荡变压器等的要求也必须相应提高。
推挽振荡电路除了输出功率较大外,还有较强的抑制偶次谐波的能力。前向讲到,BG\(_{1}\)、BG2两管输出电流的相位是相反的,即两者相差180°。显然这是对符合振荡频率基波电流分量而言的,振荡基波频率基本取决于L\(_{1}\)C3的谐振频率。当振荡波形中同时存在着偶次谐波成分时,偶次谐波是同相的,从图4(a)中可以清楚地看到这一点(图中仅示意出两次谐波)。因此当i\(_{1}\)、i2\(_{1}\)中合成后,偶次谐波便抵消。若两边电路完全对称,i1、i\(_{2}\)相等,则隅次谐波就被全部抵消,不会在RL上反映出来,见图4(b)。由于任何一个失真的正弦信号都可被分解成基波及其各次谐波(和直流分量),其中各次谐波成分是造成波形失真的因素,而两次谐波分量通常在各谐波中又占首位,因此抑制掉偶次谐波,振荡波形的失真便会明显地减小。

以上所述都是指电路已经进入正常振荡的工作情况。现在再来看电路是如何建立起振荡的。其实,仅从图1电路的等效工作原理图,即图2、图3来看,它们与典型的电感三点式振荡电路是完全相同的,因此电路的起振原理也就不难理解。在接通电源瞬间,E\(_{C}\)通过R1、R\(_{2}\)分别向BG1、BG\(_{2}\)提供起始偏流,因而使BG1和BG\(_{2}\)产生集电极电流。这从无到有、变动的集电极电流就是一种初始的激励信号,它给L1C\(_{3}\)回路以激励能量,使回路产生振荡。尽管振荡可能很微弱,但在电路的正反馈作用下,振幅会不断增长,以致在极短时间内振荡就被建立起来,并达到正常的振幅。例如图3电路中,电源接通时使BG1的集电极电流上升,集电极电压降低。通过N\(_{1}\)使N2感应出上负下正的电压,因而BG\(_{1}\)基极偏压上升,引起BG1集电极电流进一步增大,集电极电压进一步下降。如此周而复始地进行下去,即形成了正反馈,满足了振荡的相位平衡条件。只要适当选取反馈量,使反馈系数B与BG\(_{1}\)的放大倍数K的乘积KB≥l(即满足幅度平衡条件),电路便会持续地振荡下去。
电路起振后,振荡信号每经一次正反馈,振荡就会比原来增大一些,那么振幅是否会无限增长下去呢?回答是否定的。因为随着振幅的增大,反馈电压也愈来愈大,其结果必然导致振荡管的工作进入它的特性曲线中的非线性区域,于是管子的放大倍数逐渐下降、使振幅的增长受到制约,最终达到一个相对稳定的水平。由于L\(_{1}\)C3回路具有选频作用,因此只有符合它谐振频率的振荡信号才得以在图1电路中形成足够的正反馈能量,其它频率信号都被衰减掉而不足以产生振荡。电路最终输出的就是频率基本上等于L\(_{1}\)C3谐振频率的、幅度比较稳定的正弦振荡波。
推挽偏磁振荡电路实例
图1电路可以运用在录音机中,不过实用的偏磁振荡电路往往在此基础上有所改进,这主要是从提高电路性能,使之更能适应实际工作条件和环境等角度出发而考虑的。
图5是红灯2L143型收录机使用的偏磁振荡电路。其中,BG\(_{18}\)、BG19是一对推挽振荡管。C\(_{121}\)、C123为反馈电容。R\(_{13}\)0、R131、R\(_{132}\)和R124组成两管的分压式偏置电路。振荡变压器L\(_{11}\)的次级绕组的一部分与抹音头并接,两者的并联电感与C116组成一个谐振回路;L\(_{11}\)的初级绕组电感与C120组成另一谐振回路。两个谐振回路在电路中均有选频作用。由于其谐振频率均为65kHz左右,因此偏磁电压振频亦为65kHz左右。

L\(_{11}\)次级输出的超音频振荡电压,一路由L11的次级抽头送出,以供抹音头用(抹音头接在L\(_{11}\)次级抽头是为了阻抗匹配,以获得较大的抹者功率);另一路通过W15加到录放磁头上,调节W\(_{15}\)可改变录音偏磁电流,一般应调到最佳值或它的附近。由于不同种类磁带的最佳偏磁电流值有一定的差异,因此有些中、高档收录机设有改变录音偏磁电流的转换开关,这样便能满足不同种类磁带对不同偏磁的需要,从而获得最佳录音效果。
录放头一端对地串接的电阻R\(_{1}\)02是供测量录音偏磁电压用的。测出偏磁电压后再换算成偏磁电流要比直接测电流方便。L10、C\(_{112}\)组成阻波回路,这是个并联谐振回路,其谐振频率调到65kHz,以阻止超音频偏磁电流窜入录音放大器而干扰其正常工作。C119、C\(_{125}\)和L12起电源滤波退耦作用,能消除因偏磁电路和录放电路通过电源内阻互相影响而形成的干扰。C\(_{119}\)与C125并联可改善高频退耦效果。D\(_{11}\)对12V电源进行稳压,能使振荡电压幅度少受电源波动的影响而保持稳定。R127系BG\(_{18}\)、BG19两管射极共用的负反馈电阻,由它产生的电流负反馈也可起到一定的稳幅作用,同时对因BG\(_{18}\)、BG19等元器件特性不对称而形成的振荡波形失真也有较大的改善。跨接在两振荡管基极间的电容C\(_{128}\)也是反馈元件,它对平衡两管正反馈电压、减小波形不对称失真有较大作用,同时还有助于电路的起振。
2L143型收录机采用25—25型录放头及FE2182型抹音头,它们在65kHz时的阻抗分别为15kΩ和400Ω,录放头的最佳偏磁电流为1mA,抹音头需要40mA的抹音电流。因此,录放头和抹音头两端电压及消耗功率分别是15V、16V和15mW、640mW,两者总功率为655mW。考虑到W\(_{15}\)所消耗的功率及L11的效率等因素,可以推算出要求偏磁振荡电路的输出功率为700~800mW。由此可见,每只振荡管的P\(_{CM}\)至多仅需200mW就够了。电路中使用3DX201A作振荡管,它的PCM为300mW,因此完全能满足要求。
图6示出美多CT6920型立体声收录机采用的偏磁振荡电路,其振频约为85kHz。由于该机系立体声机,故3B\(_{3}\)的振荡输出电压除供给抹音头外,另分两路分别送往左、右声道录放磁头。K4是差拍啸叫消除开关。当K\(_{4}\)拨向左方时,3C47被短路,此时电路振频主要由3B\(_{3}\)次级电感、抹音头电感和谐振电容3C46决定。当将K\(_{4}\)拨向右方时。3C47与3C\(_{46}\)串联后作为谐振电容,因而可使振频比K4拨在左方时稍有提高。可见,若在内录中波台节目时出现差拍啸叫,便可拨动K\(_{4}\)使振频改变,其谐波就会偏离所收中波台的频率,拍频叫声也就随之消失。电路中的3EG5用来稳定振荡管的偏置电压,进而可在一定程度上稳定振幅。3EG5(2CB2)等效两只正向连接的硅二极管,稳在值有1.4~1.6V左右。除上所述之外,图6与图5的结构形式基本相似,故不在一一赘述。

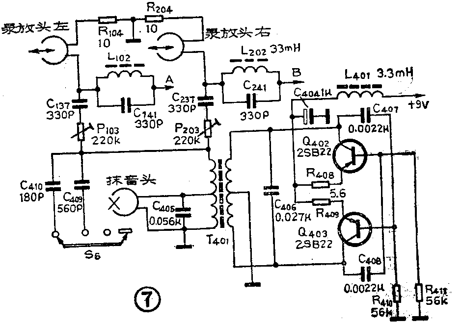
日产三洋4500K立体声收录机所用的偏磁振荡电路的振频选为50kHz左右,其电路见图7。该电路大部分与图6相似,主要不同点有①振荡管采用两只PNP型锗管2SB22(P\(_{CM}\)=0.3W、ICM=200mA、f\(_{T}\)=1MHz)。两管发射极各串一只负反馈电阻,这样可便于各自分开调整,因而调整较灵活,余量也较大,能在两振荡管不对称的情况下获得较对称的振荡波形。②差拍啸叫干扰消除电容有C409、C\(_{41}\)0,通过S6予以选择,比图6多一档改变振频的调节位置,因此适应性更强,消除差拍叫声的效果更好些。③两振荡管基极间没有跨接电容,波形失真的改善主要靠选用对称性较好的元器件和分别调整反馈电阻R\(_{4}\)08、R409等来实现。④通过转换开关选择不同阻值电阻串入电源正端(图7中未画出),以改变振荡管的工作电压,使振荡输出幅度相应改变,从而可适应不同种类磁带的需要。该机有普通带、铁铬带和二氧化铝带三档磁带选择位置。(王德沅)
