在高中物理课程中讲述“交流电”时,常要演示感抗、容抗和频率的关系,需要一个频率能在较宽范围内连续变化的输出功率大的信号源。本文介绍的功率信号源能直接驱动低压小灯泡发光,并能推动扬声器监听。
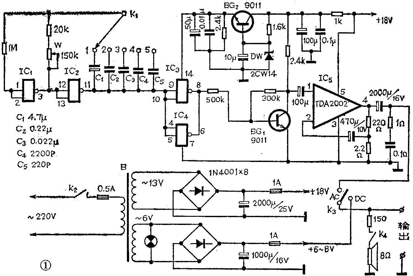
本仪器的电路见图1,印制板见图2。与非门IC\(_{1}\)、IC2组成环形振荡器,K\(_{1}\)用以变换频段。五个频段依次为①0.5~5Hz。②10~100Hz,③100~1kHz,④1k~10kHz,⑤10k~100kHz。电位器W作各频段内的频率细调。如果要改换频率范围可由式f=\(\frac{1}{2·2RC}\)另行设计。


两个与非门IC\(_{3}\)、IC4并联运用,用作缓冲放大,BG\(_{1}\)作前置放大,以便有足够的信号幅度驱动功放级。功率放大采用一块功放集成电路IC5(TDA2002)。在电源电压18V时它最大可输出约9W的功率。
为了使频率稳定,振荡部分由BG\(_{2}\)等组成的稳压电源供电。电源部分有两路输出,都用桥式整流,+18V端供给仪器本身使用,6~8V端供演示时对比使用。另外设有交流信号监听扬声器。
本仪器除演示电感、电容的频率特性外,还可演示晶体管的稳压原理及变压器的工作情况,也可代替节拍器以及用以作一些简单的声波实验。(陆琨)