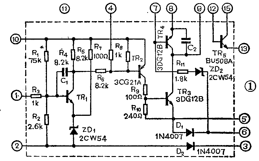
夏普C-1805DK型18英寸彩色电视机电源部分的厚膜电路IX0689CE的代换电路按图1所示的线路连接。电路中所用的电阻均为1/8W的碳膜电阻,C\(_{1}\)、C2 可选取100pF左右的电容,ZD\(_{1}\)、ZD2的稳压值均为6伏,其它元件值可按图1所标明的选择。由于电源开关管TR\(_{5}\)与电路中的其它元件没有连接,因此,可将TR5直接安装在散热片上。TR\(_{5}\)选用BU508A,安装时管子与散热片之间要垫上云母片进行绝缘,然后用短导线将TR5的基极、发射极和集电极分别焊入原厚膜电路的、、的插孔内,为了减小辐射,管脚引线要尽可能短。其它元件可装在一块印刷板上,印刷板图如图2所示,除去电源开关管和空着的脚,代换电路有10个引出脚,用剪下来的电阻腿或其它元件腿焊在①~⑩各引出脚上,然后插到原厚膜电路的位置上进行调试。在调试前,把电源输出端的各负载都断开,选一个阻值在240Ω左右,功率在50W以上的电阻作假负载,接在115V输出端与地之间,然后接通电源,测115V输出端电压。如果测出电压不是115V,可通过调整R\(_{1}\)的阻值来控制测试点的电压,R1阻值加大,115端的电压上升,反之亦然。电压调准为115V后,关机,去掉假负载,接通电源输出端的各路负载,电视机即可正常收看。


顺便指出,一般IX0689CE损坏,过压保护管D\(_{7}\)08也同时击穿,所以在代换厚膜电路时,也应检查一下D708是否损坏。若D\(_{7}\)08损坏,可选用稳压值在125V左右的稳压管代换。如果找不到这么高稳压值的管子,也可采取串联两个稳压管的方法来解决。(魏哲习)