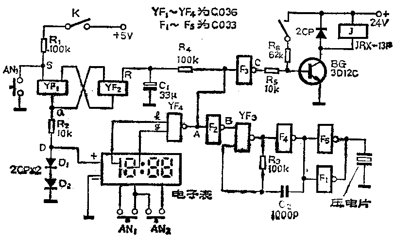
图中,与非门YF\(_{1}\)、YF2构成R\(_{2}\)触发器,YF1的输出端Q接电阻R\(_{2}\)和二极管D1、D\(_{2}\),构成简单稳压器后接电子表的电源正端。同时,将电子表中“小时”笔划的脉冲信号引出(即图2中的k端和g端信号),经YF4复合隔离后送报警及控制电路。

当电源开关K接通后,由于电容器C\(_{1}\)上的电压不能突变,触发器复位端R为低电位,输出端Q为低电位,这时UD=0,手表电路因无电源而不工作。YF\(_{4}\)的输入端为低电位,则A为高电位,B、C为低电位,报警及控制电路不工作。电容器C1开始充电,充电回路为A端经R\(_{4}\)接C1正端。在C\(_{1}\)充电完毕后电路处于稳定状态。此时R端为高电位,但由于触发器的触发信号为低电平有效,所以Q端仍为低电位,表电路仍不工作。当按下启动按钮AN3时,触发器置位端S=0,触发器翻转,Q端为高电位,则U\(_{D}\)稳定在1.5V左右,表电路开始工作,液晶显示为“0:00”。这时,可用按钮AN1、AN\(_{2}\)调整所需要的时间长短(AN1、AN\(_{2}\)为原电子表的校时按钮),调整完毕,表正常走动时,显示时间和12点的差值即为需要的定时时间。当表走到12:00,显示时间为“12:00”时,小时显示笔划的k、g端脉冲信号同时送入YF4,其输出端A电位变低,B、C点为高电位,报警电路工作。此时晶体管BG饱和导通,继电器J得电吸合,由其触点控制外电路工作。这时,电容C\(_{1}\)开始放电,放电回路为C1正端经电阻R\(_{4}\)、YF4的输出端,再经YF\(_{4}\)内部到地。复位端R的电位逐渐降低,最后引起触发器再次翻转,Q=0。则表电路断电停止工作,A端变为高电位,报警音响停止,但由于继电器有自锁电路,所以受控外电路继续工作。
本机使用了一块普遍的五功能电子手表,两块CMOS集成块,所以调试很简单。一般讲,如果元件选择好,安装正确即可工作。(徐文璞)