录音机使用了二、三年以后,录放性能变差,一般是由于录放磁头磨损的缘故。但有不少人明知自己的录音机磁头磨损了,却不愿更换。理由是怕配不到原型号的磁头破坏了原机的录放性能。实际上,这种担心是没有必要的。在业余条件下,只要进行一些简单调整,就能使更换了磁头的录音机达到最佳录放指标。下面以红灯2L1400机为例,向读者推荐一种简单而行之有效的调整方法。
安装架及阻抗同原磁头一致的新磁头换上后,可用无水酒精清洗新磁头工作面,并用消磁器去磁,然后选一盘高音丰富的原声带放音(立体声/单声道转换开关置于单声道上),调整磁头方位角螺钉,使录音机输出音量大且高音最明亮,最后把方位角螺钉用快干漆封固。
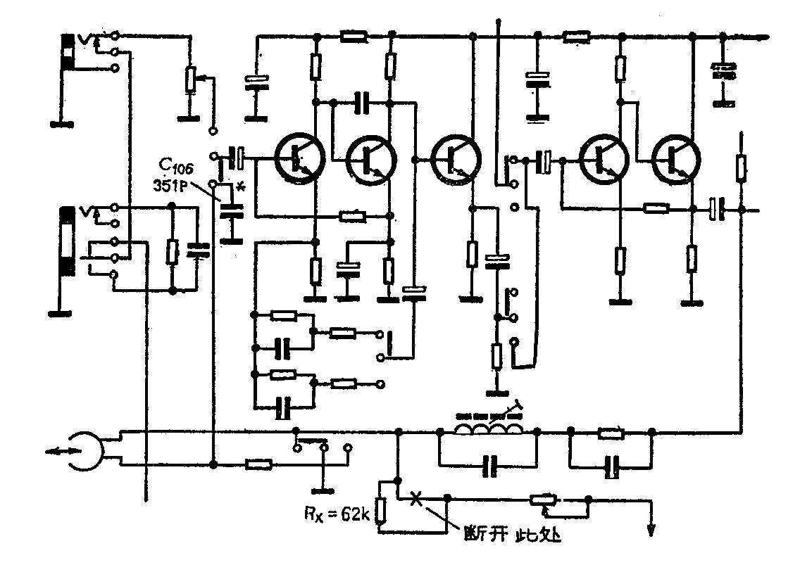
磁头更换后如果放音时高音发尖刺耳,这是因为新磁头阻抗大于原磁头,与原放音补偿电路不适应,造成高音补偿过大之故,可减小附图电路中与磁头并联的谐振电容C\(_{1}\)06(另一声道为C206,图中只画出一个声道)的容量,使频率补偿点向频率高端移动,将频响特性曲线高端的谐振峰拉平,高音发尖的毛病就去除了;反之放音时高音不明亮,无层次感,是因为新换磁头阻换较原磁头低,可适当增加C\(_{1}\)06(C206)的容量。

为了录好音,必须调整磁头的偏磁电流。2L1400机原偏磁电流为650μA,如果换用RS1251或日本AMIR666等磁头,它们的偏磁电流为400μA左右,可在该机的印刷电路板上找到图中带“×”处,将此处断开,串入一只62千欧电阻,注意两个声道所用的电阻阻值要一致。然后试录一小段调频电台的音乐节目,通过功能开关,比较自录自放频响和电台播音频响。如果频响宽,但声音失真、噪声略大,可改换56千欧或47千欧电阻试一试;如果高频响应不如电台播音频响,可换用68千欧或75千欧电阻试一试。经过几次录放比较调整,使录放、播音频响效果基本一致。这样就可认为偏磁电流调整好了。所用的磁带最好用TDK—60或SONY—CHF60等质量较好的空白新带。用这种方法调整偏磁电流,由于被调整的电阻是外加的,原电阻(W\(_{7}\))阻值不变,所以易操作,不会破坏原机偏磁性能,保证了两个声道的对称,特别适用于无仪器的业余爱好者。
笔者曾在几架2L1400机上,用非标二号AMIR666进口耐磨磁头,经过对支架加工后装入录音机,用上述方法调整后,录放效果都超过了原机磁头录放效果,自录自放的频响也达到了与电台播音一致的水平。由此可见,录音机磁头磨损后即使不选用原型号磁头,也同样能达到最佳的综合指标。(金荣华)