近几年来,国内有几家电视机厂引进了日本松下公司生产线,采用Mll机芯线路板,生产了一批彩电,如:牧丹14英寸、18英寸、金凤18英寸、20英寸等都是这样的电路。笔者最近检修了几台该类型的电视机,有三台是无光栅、无伴音故障,这类故障一般来说是开关稳压电源或行扫描电路出了毛病。下面简述查找过程:
例一:接通电源,保险丝F\(_{8}\)01就烧断。
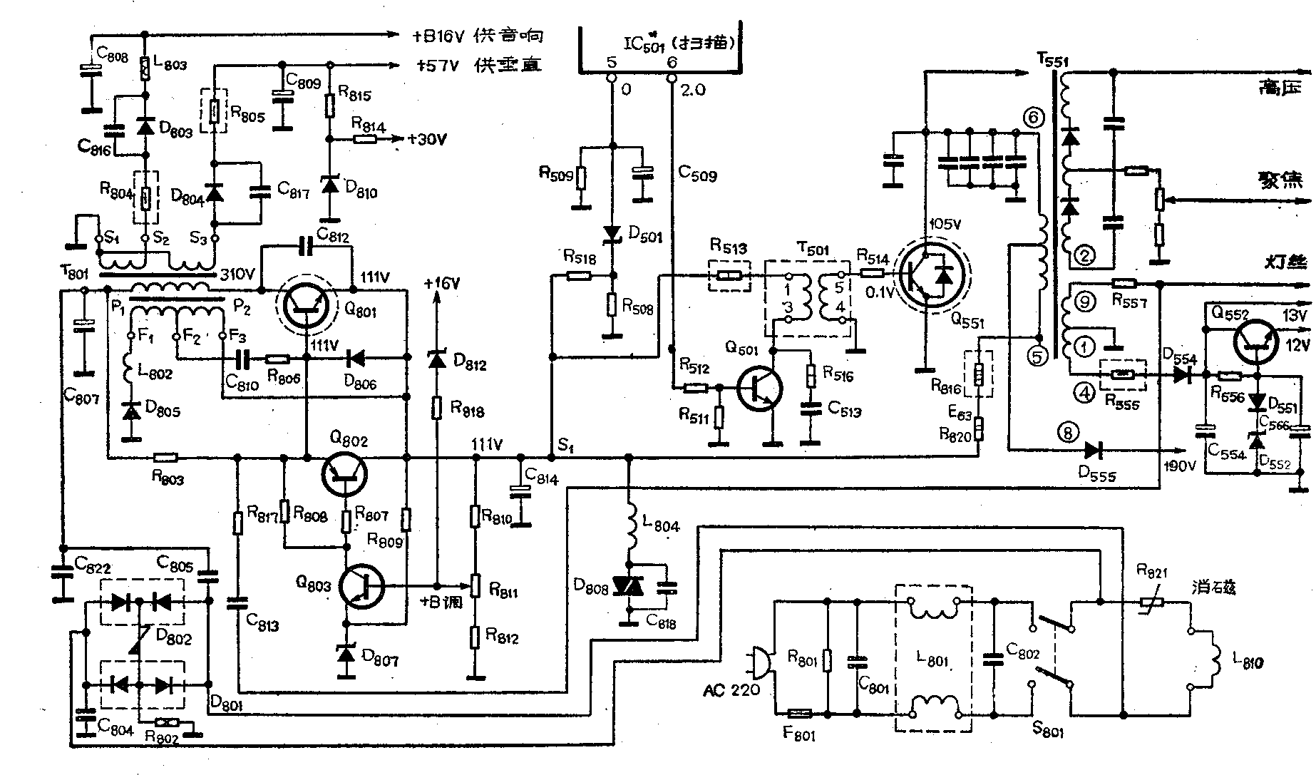
分析与检修:接通电源保险丝就断,说明电源电路有短路故障。
(1)首先检查整流滤波电路D\(_{8}\)01、D802、C\(_{8}\)07等有否短路,见附图,查得均正常。

(2)用万用表R×1档测开关管Q\(_{8}\)01极间正反向电阻,测得b对e正反向电阻分别为12Ω和170Ω,而c对e正反向电阻分别为零。将电容器C812焊下,测量仍如此,可判断出是Q\(_{8}\)01管ce极间击穿。
(3)将Q\(_{8}\)01更换后,开机不烧保险,仍无光栅、无伴音,但开关变压器T801却发出连续的叫声。这说明开关稳压电源已工作,但行扫描电路没有工作,故频率没有同步到15625Hz,因此人们能听到声音,再往下查行扫描电路。
( 4)测1llV输出点(即S\(_{1}\)点)对地只有1V,说明其负载电路有短路故障。
(5)关机,用万用表R×1档测量S1点对地只有2Ω(正反向均如此),依次测量元件,发现起过压保护作用的双向二极管D\(_{8}\)08击穿,更换后电视机工作正常。分析是在Q801管c、e极击穿时,300V电压串过来将D\(_{8}\)08击穿。
例二:接通电源,电视机无光栅无伴音,但开关变压器T\(_{8}\)01发出连续的高频吱叫声。
分析与检查:开关变压器吱叫,说明开关稳压电源已工作,变压器T\(_{8}\)01及开关管Q801均工作正常,但行扫描电路没有工作。
(1)用万用表测量S\(_{1}\)点对地电压只有10V,说明负载有短路现象。
(2)断电,用万用表R×1档测量S\(_{1}\)点对地正反向电阻均为10Ω,顺着供电电路往下测,R320的E\(_{63}\)端对地为7Ω,行输出变压器⑤脚对地为2Ω,是行输出变压器绕组间短路接地了还是行输出管Q551接地了呢?先在下检查Q\(_{551}\)。
(3)将Q\(_{551}\)的集电极引线焊开,直接测量其集电极对地的正反向电阻,结果均为零。拆下Q551管,发现该管与散热片间的绝缘云母片被击穿了一个小黑洞,清理后,垫上云母片,故障排除。
例三;均接通电源,电视机收看正常,几分钟后,光栅、伴音消失,扬声器里发出突、突、突的声音。
分析与检查:上述现象一般是元器件工作一段时间后随着温度的升高其特性发生变化所致,失常时扬声器发声,说明音响电路、开关电源工作正常。
(1)测量S\(_{1}\)点电压,刚开机时为115V左右,但不久便逐渐升高,当失影失声时为130V(正常时为1llV)。
(2)测量+12V调压管Q\(_{552}\)的集电极电压只有0.5V,基极电压0.5V,发射极电压0.1V,怀疑是X射线保护电路起了作用。
(3)测量IC\(_{5}\)01的⑥脚电压为1.3V(正常时为2V),将D501断开,则出影出声;这时测得D\(_{5}\)01在线路板上两端电压均为12.3V,说明是稳压管D50l由于输入电压过高而击穿导通,致使X射线保护电路动作,切断了行振荡输出使行扫描电路停止工作。
(4)测量调整比较器Q\(_{8}\)03的各极电压,发射极电压6V基极电压6.6V,均正常,而集电极电压为98V(正常时为108V)不在常,经检查是Q803管的热稳定性不好,更换新管后,电视机工作正常。(李蒙)