集成功率放大器具有增益高、外围元件少、工作电压范围宽和适用性强等特点,因此被广泛用在立体声唱机、调频调幅收录机和电视机等功率放大部分。声频集成电路的种类规格繁多,读者也见到过不少有关的资料。为帮助读者更好地了解、用好声频集成功放电路,本文对典型集成功率放大器的内部电路作些分析,可使读者对一般的声频功放电路有一个比较深入的认识(既对外部引脚有一般的了解,又能看懂内部电路),以便开拓思路,灵活运用。
LM380集成声频功放电路
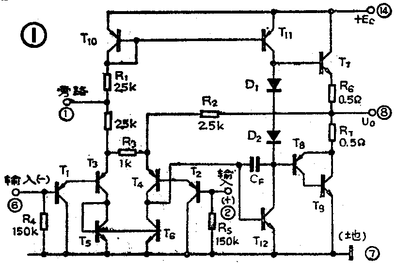
LM380是一种单电源固定增益集成声频功率放大器,它能够输出5W交流功率,其内部电路图如图1所示。

输入级由T\(_{1}\)、T2、T\(_{3}\)和T4组成达林顿复合差动放大器,并带有由T\(_{5}\)和T6构成的镜象电源有源负载。该差动放大级由电阻R\(_{1}\)和R2偏置,其静态电流可通过R\(_{1}\)取自正电源电压,而通过R2从输出端取得直流反馈电流。在静态条件下,电流通过差动放大器的每个半边是近似相等的。静态时,U\(_{i}\)=0,输入级的UCB1=U\(_{CB2}\)=0,因此有(EC-3U\(_{BE}\))/R1=(U\(_{O}\)-2UBE)/R\(_{2}\)。式中EC为直流电源电压,U\(_{O}\)为静态输出电压,UBE为各晶体管基极至发射极的电压降。在LM380中,因R\(_{1}\)=2R2,于是U\(_{O}\)=R2R\(_{1}\)(EC-3U\(_{BE}\))+2UBE=E\(_{C}\);2+UBE2
上式表明,静态输出电压U\(_{O}\)近似等于直流电源电压EC的一半,静态电压作这样的安排,是考虑到最大峰至峰输出电压的幅度,即最大的交流输出电压。
在LM380单片功放电路中,除了有一条作用在相当电源电压一半的输出电压上的直流反馈回路外,通过R\(_{2}\)和R3的分压作用还存在一条交流反馈回路,由这交流反馈回路可把输出电压的一部分反馈到差动放大级。这样,放大器总的电压增益就被固定了下来。如果我们将差动放大器沿着对称轴线分割,即可得到反馈系数F为
F=\(\frac{R}{_{3}}\)/2R2+R\(_{3}\)/2=500;25×10\(^{3}\)+500≈\(\frac{1}{50}\)
由于放大器的开环增益(2300)远大于1/F≈50,因此放大器的闭环增益将由反馈系数的倒数1/F≈50来固定,相当于34dB。
为了使功率放大器能够在单电源供电情况下运行,LM380功率放大器输入级的电路结构类似于其他单电源运算放大器。在图1电路中,将T\(_{1}\)和T2的集电极直接接地,输入信号加于基极与集电极之间。当输入正弦信号时,信号是在零电位(地电位)上下摆动。在信号的正半周,T\(_{1}\)的集电结反偏,假设由反相端引脚6输入,则晶体管T1处于放大区工作;当输入信号为零时,T\(_{1}\)处于临界饱和状态,放大器仍有放大作用;在信号的负半周,T1的集电结正偏,T\(_{1}\)进入饱和区,只要输入信号的幅值很小,在临界饱和区附近的放大作用差别不大。因此,它的输入电压的范围包括地电位,甚至可以扩展到低于地约0.5V。这样使得功率放大器能够在单电源电压EC情况下工作和交流输入电压允许施加到两个输入端的任意一端上,而不需要任何直流偏置电压附加到交流输入电压上面。R\(_{4}\)和R5为偏置电流提供了直流返回的路径,以使不论哪一个输入端开路,放大器都能正常工作。
差动放大器的单端输出电压可馈给第二级(增益级),第二级是带有T\(_{11}\)有源负载和T12共射组态组成。电容C\(_{F}\)是接在输出至第二级输入间的一个反馈电容器,用作频率补偿以防止任何形式的振荡。
放大器的第三级是包含晶体管T\(_{7}\)、T8、T\(_{9}\)和二极管D1、D\(_{2}\)在内的乙类互补推换射极跟随输出级,由第二级单端输出所激励。晶体管T7作为推挽输出级NPN的一半,晶体管T\(_{8}\)、T9是PNP—NPN复合晶体管,它可等效成具有T\(_{8}\)、T9电流增益乘积的单一PNP型晶体管。这样复合连接是用于补偿集成PNP电流增益低及作为推挽输出级的PNP的一半。跨接在T\(_{7}\)、T8的基-射结的二极管D\(_{1}\)、D2可建立一个预偏置电压,以减小小信号失真。R\(_{6}\)和R7可起限流作用。
由于T\(_{8}\)、T9复合管的总增益比单个管T\(_{7}\)大,在推挽放大器中的这种不平衡,将会使负半周输出电压的幅值比正半周时稍大一些,输出电压幅度在两个半周中的差异,将对放大器的总失真产生影响。但只要使峰至峰输出电压幅度在至少低于电源电压8V的限度之内。输出波形的谐波失真就能保持在0.2%左右。
下面我们来看LM380的功率输出特性,LM380的外部连接图如图2所示。假设电源电压为22V,负载为8Ω,这时可能得到的最大峰至峰输出电压幅度约为20V,由于输出晶体管刚进入靠近饱和而使得输出电压的尖峰有某种程度的压偏。获得20V峰至峰输出电压幅值的功率输出为P\(_{omax}\)=6.25W。在这一点上的功率转换效率将接近于最大可能功率转换效率的理论值(78.5%),由于在这一点的功率消耗为2.5W,实际效率约为71%。对于这样大的峰至峰输出电压幅度,是以相当大的失真为代价的,其范围在(5~10)%。假如将峰至峰电压幅度减小至18V,其输出功率将相应地减为5.1W,失真减至4%,这样高的失真在众多的应用场合仍然是不能允许的。若将峰至峰输出电压进一步减至16V,其输出功率约为4.0W,此时总的失真可大大减小至约0.5%。在此条件下,器件的功耗约为3.0W,功率转换效率约为57%。若将峰至峰输出电压幅度限制到14V以下,失真将会减至最小,约为0.2%。

在峰至峰输出电压幅值超过约16V时,输出电压的尖峰开始出现削波,因而失真急剧上升。
那个功率损耗最大点可由P\(_{T}\)=PO=2(\(\frac{E}{_{C}}\)2)\(^{2}\)/π2RL给出。对于总电源电压E\(_{C}\)为22V的功率放大器来说,PT=P\(_{O}\)=3.06W。
双通道集成功放电路
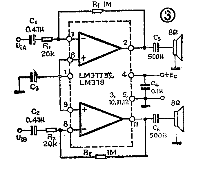
LM377和LM378都是把两个功率放大器集成在一块硅片上的双通道声频集成功放电路,对于立体声音响设备,用一个LM377(或是LM378)集成功放电路就可实现左右声道功率放大的功能。LM377的每个声道可向8Ω或16Ω负载提供2W的输出功率(LM380的每一个通道的输出功率则可达4W),典型的开环增益为90dB,声道间的分离度高达75dB。电路有过载保护,它们都是单电源供电,其内部电路的输入级与LM380基本相似,但不象LM380那样是固定增益,反馈回路需加接元件。
用LM377/LM378构成的立体声输出电路,其反相放大接法见图3,其输入阻抗较低,若要高阻输入,可按图4所示接成同相放大器。(郭维芹)

