(林兴和)DT-860型数字万用表是功能全、性能好、功耗小和可靠性甚高的一种袖珍式数字万用表,它由日本第一商事株式会社于80年代初投放市场。其主要特点是:1.具有8种功能,25个测量范围,主要功能量程能自动转换;2.结构简单,采用一片大规模集成电路和外接少量外围元件构成;3.所有输入端均有过载保护电路,在允许范围内即便是误操作也不会损伤仪表。
该仪表除能测量直流电压,直流电流,交流电压,交流电流和电阻外,还能实现半导体二极管管压降、三极管h\(_{fe}\)及电路通断的判别测试。该仪表测量范围宽,直流电压可测到1000V;交流电压可到750V;交直流电流可到10A;电阻可到20MΩ。此外,它还有电源电压低报警装置。
一、工作原理
本仪表采用双积分原理,由功能齐全的大规模集成电路(5230GS)和少量的外接元件组成。这些外接元件主要用于构成保护网络、分流、分压、整流、标准电阻、基准电压、振荡器、补偿、功能开关和显示等部分。5230芯片是本机的心脏,它内部包括:输入放大器、积分器、比较器、自校零电路、自动量程鉴别、极性鉴别、响声控制、信号混合器、译码、LCD(液晶)驱动及各种模拟开关等电路。所有的功能动作都在5230内部进行,整机原理框图如图1所示,原理电路见图2。


二、电路分析
1.基准电压电路:基准电压是数字仪表实现精密测量的重要依据,用它作为基准,在指定的电路里将被测量与它进行比较。本仪表的基准电压电路如图3所示,Q\(_{1}\)为稳压管ZD1的有源负载,起恒流作用,其漏极接电源正极,ZD\(_{1}\)的稳压值为1.212V左右。经分压网络R37、VR\(_{1}\)、R38和R\(_{39}\)分压后,从VR1中心臂与稳压管正极之间取出基准加到5230芯片上的5、6脚之间,其基准电压值为163.5~163.8mV,调节VR\(_{1}\)的中心臂就可改变基准电压值,从而调整200mV档满度。

2.电压测量电路:它包括如下几部分。
(1)分压电路 它采用独立的电阻分压方式,这样可以选择高精度电阻元件进行精确分压。如图2中R\(_{1}\)、R2、R\(_{4}\)、R5、R\(_{6}\)和R7各分压电阻的接入是由5230内部开关选通的。当被测电压低于200mV时是直接送入的,其它电压量程经分压电阻送入。电位器VR\(_{2}\)(200kΩ)用于调节2V量程分压比。
(2)交流整流电路 本仪表采用半波整流,平均值响应,有效值显示。输入的交流电压经分压电路送至5230内部交流放大器放大,然后送到外部的整流电路,见图4。这是一个平衡式整流电路,R\(_{33}\)和R34为整流二极管D\(_{3}\)、D9的对称负载。当放大器输出为正时,信号路径是放大器→C\(_{17}\)→D8→R\(_{33}\)→R35→VR\(_{3}\)→模拟地,信号是由R33、R\(_{35}\)和VR3组成的分压电路从R33上端取出。R\(_{31}\),C12组成滤波电路。从图中看出,调节VR\(_{3}\)就可调节整流后的输出电压。当放大器输出为负时,信号路径是模拟地→VR3→R\(_{35}\)→R34→D\(_{9}\)→C17→放大器。C\(_{15}\)、C17为隔直电容,R\(_{36}\)与C16组成放大器负反馈网络,使工作稳定,改善特性。

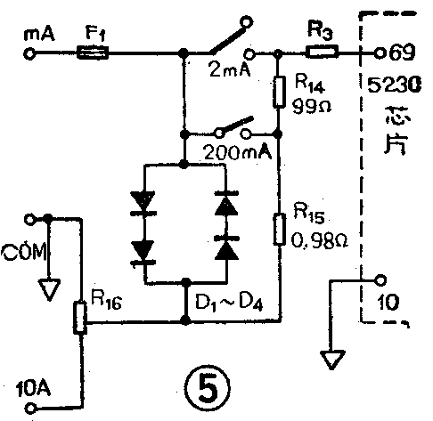
3.交、直流电流测量电路:电流的测量采用分流法,如图5所示。10A档由R\(_{16}\)分流,200mA档由R15、R\(_{16}\)分流,2mA档由R14、R\(_{15}\)、R16分流,利用分流后的电流在这些电阻上产生的压降实现测量。不难看出,在2mA档产生的电压降经输入电阻R\(_{3}\)(100kΩ)送入5230内部,在200mA档产生的压降经电阻R14和R\(_{3}\)送入5230,在10A档是经过电阻R15、R\(_{14}\)和R3送入5230的。不管是测量电压还是测量电流,输入端均以模拟地作为参考端,模拟地即信号通路的公共地,在适当地方与电源电路的地相连。图中F\(_{1}\)用于过电流保护,D1~D\(_{4}\)用于过电压保护。

4.电阻测量电路:电阻的测量采用恒流源法,并用独立的电阻元件作为标准电阻,这样可以提高测量精度,所不同的是这些标准电阻都是特殊值,如:16.38MΩ、1.638MΩ、163.8kΩ、16.38kΩ、1.638kΩ和163.8Ω6只,这些电阻值是根据仪表的时钟频率和基准电压确定的,一旦损坏是难以补配的,但实际中均可使用“164”的数值,对电阻的测量精度会产生0.12%的误差,可见影响并不大。当仪表转换在电阻功能时,5230的RD\(_{1}\)端接地,于是电阻R11与R\(_{12}\)之间的连接点电位随被测电阻的增加而下降,这个电位点又接到5230的RVX端,5230根据该点的电位变化去选通有关开关,接通相应的标准电阻,所有这些动作都在5230内部进行,外部电路如图2所示。
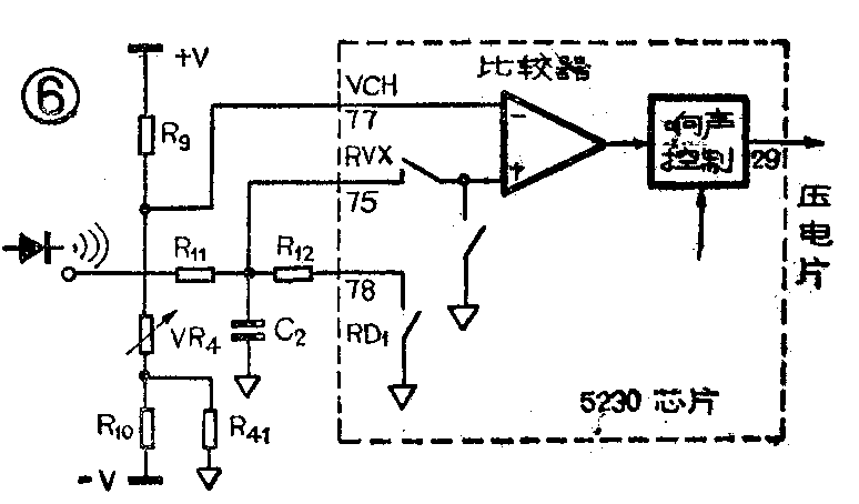
5.二极管测量和电路通、断音响电路:该仪表具有判断电路通、断的功能,其外电路如图6所示。R\(_{9}\)、R10、R\(_{41}\)和VR4组成一个可调的分压网络,调节VR\(_{4}\)可使比较器反相端得到一个固定的比较电平,即5230的VCH端。当测量短路电阻时,RD1导通接地。从R\(_{12}\)上取得一个要比较的电平加到比较器的“+”端(在5230内部),如该电平大于负端的比较电平,则比较器发生翻转,推动外面的压电片发出响声,此时说明被测的电路是通的。

当仪表置于测量二极管位置时,则5230内部的比较器“+”端开关接地,RVX端断开,信号经另一路到放大器(图中没有画出),从而实现管压降的测量。
三、校准与调整
对这种普通型数字万用表,使用一年或经检修后,应进行性能校准和相应调整,其校准程序和调整部位如附表所示,没有标出数值的横线部分,表示不作调整。(林兴和)
