(郭维芹)目前,高品质的功率放大器应用得相当广泛,但要全面而系统地分析一个功率放大电路,对一些读者来说还确实不太容易。不少读者拿到一个较复杂的功放电路后,不能很好地把具体的电路与基本概念联系起来。下面通过介绍一个完整的功率放大电路,结合基本工作原理来说明它的设计思想,与大家一起学习怎样去分析功率放大电路。
一个完整的准互补推挽乙类放大电路可由前置放大级、平衡推挽激励级和准互补推挽输出级组成。其方框图见图1,具体的电原理图如图2所示。


该放大器对8Ω扬声器能提供100W的连续输出。当加到10kΩ输入阻抗上的电压有效值接近1V时,输出达到满功率。当输出正弦功率为100W时,在8Ω负载电阻上所需电压有效值超过28V。负载上峰值电压为40V,相应的最大负载电流为5A。考虑满载时,在输出管发射极电阻上的电压降、输出功率管的饱和压降以及从减小非线性失真等要求管子电压备有一定的余量,故满载时电源电压采用±54V。又因满载时电源电压将会下降6%,故这里的空载电压确定为±57V。下面就将各部分电路的组成及其工作过程加以说明。
推挽输出级
功率放大器中的输出级是整机的主要部分,因此又可称之为主放大器。在图2电路中,输出级用了九只晶体管,即BG\(_{1A}\)~BG1D、BG\(_{2A}\)~BG2D和BG\(_{3}\)。其中一只作为偏置电路,其余八只管子构成准互补甲乙类推挽电路。在分析这部分电路之前,我们先回顾一下最基本的对称互补乙类推挽电路。
对于乙类工作的输出晶体管,其偏置设定在截止点。当输入正弦信号时,只在输入信号的一半时间内(180°)导通,它的静态电流等于零。因此,其最大理论转换效率高达78.5%,高于输出晶体管在整个信号周期内都导通的甲类放大状态的效率。
对于一个乙类放大电路,必须由两只管子接成推挽形式,其中一只管子放大输入信号的正向部分,而另一只管子放大其反向部分。这样,在输出端通过波形合成,就可使整个周期内满360°的波形得以再现。
工作在乙类的互补推挽射极跟随输出级由晶体管BG\(_{1}\)和BG2组成,见图3。在两只互补对管中,一只是NPN型,而另一只是PNP型。当所加的基极电压为正向时,BG\(_{1}\)导通,BG2截止,且BG\(_{1}\)输出电流灌到(推入)负载RL中去。当所加基极电压为负向时,BG\(_{1}\)截止,BG2导通,在BG\(_{2}\)导通期间是把电流从负载中拉回(挽出)来。这样,每只晶体管在整个周期中仅有一半的时间是导通的,而两个输出则通过复合在整个周期内(360°)给出完整的正弦输出电流。因在静态条件下(U0=0,I\(_{0}\)=0),两只管子都截止,因此它们的功率损耗可以忽略不计。

若要输出级有更大的电流增益,BG\(_{1}\)和BG2均可用复合晶体管,见图4。图3仍是它们的等效电路。这时,一只复合管的电流增益将等于两只管子电流增益的乘积,即β\(_{1}\)=β1A·β\(_{1B}\)或β2=β\(_{2A}\)·β2B。

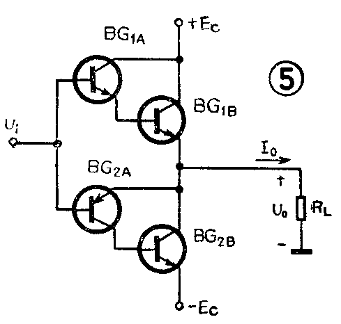
准互补推挽电路,见图5。其中,推挽的一边是由两只NPN型管BG\(_{1A}\)和BG1B组成一个NPN型复合管,而推挽另一边则是由一只PNP型的BG\(_{2A}\)和一只NPN型BG2B复合成一只PNP型管。这个用两只不同极性的晶体管复合而成的管子,其电流增益仍为两管增益之积。

在回顾了最基本的对称互补乙类推挽电路以后,我们再来分析图2中放大器电路就很容易了。我们可以把BG\(_{1A}\)和BG1B看成为一只NPN型复合管,而另一边的BG\(_{2A}\)和BG1B可接成一只PNP型复合管,以上四只晶体管构成准互补电路时,用作为输出级的前级;而作为输出功率管的则是四只NPN型晶体管BG\(_{1C}\)、BG1D和BG\(_{2C}\)、BG2D。四只管子分成两边,每边的两只并联使用。并联后又可等效成一只晶体管,见图6。它们又各自与前级的晶体管复合,结果八只晶体管可简地成图3所示最基本的形式,即BG\(_{1A}\)、BG1B、BG\(_{1C}\)和BG1D四只管子复合成BG\(_{1}\),而BG2A、BG\(_{2B}\)、BG2C和BG\(_{2D}\)四只管子复合成BG2。

上面提到晶体管并联,就是将晶体管的三个电极分别并接在一起,并要求所并联的管子特性一致。事实上其特性很可能有差异,导致单元电路的不平衡。不过可在并联晶体管的发射极负载中都接入一只小电阻,让它引入足够的负反馈而使电路趋向于平衡。
由此可见,要获得大功率输出,首先是要选择大电流高电压的晶体管以及让放大器在高电源下工作。其次是通过并联晶体管来增加电流的增益。
在图2所示的典型电路中,输出功率晶体管采用RCA1B04型管子,其额定值为电压200V,电流7A,功率150W。在8Ω负载时,放大器最大电流可达到7A。这里每边的输出功率放大管用两只晶体管并联,是考虑在接4Ω负载时,能提供14A的电流而不超过每只管子的额定值。
在组成主放大器的九只管子中,晶体管BG\(_{3}\)充当偏置电路,它是为克服乙类放大小信号交越失真而设置的。因为在图3所示的乙类推挽放大器中,在静态时IC=0,靠输入的信号电压激励使管子导通。在恒压源激励的情况下,由图7所示的三极管转移特性(U\(_{o}\)~Ui关系特性曲线)可知:当输入正弦信号电压的瞬时值小于门坎电压(硅管约0.6V,锗管约为0.2V)时,三极管不导通,这样就出现了两只管子轮流工作衔接不好的现象,这种失真称为“交越失真”。输入信号电压幅值越小,交越失真越严重,因此又称它为“小信号失真”。

为消除交越失真,应在管子的基—射极间加一个稍大于门坎电压的正向偏置,即可使静态时管子的集电极电流稍大于零,此时复合管的转移特性将如图8所示。这样,在小信号时三极管也有电流流过,交越失真就能得到克服。应当指出,这时电路已不再是纯乙类工作状态了,每个晶体管的导通时间都大于半个周期,而小于全周期,应属于甲乙类工作状态。

平衡激励级
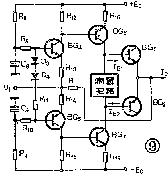
图2所示功率放大输出级由完全对称的互补推挽电路去激励,也称为平衡激励级,可用图9来表示。其中,BG\(_{4}\)、BG5是互补推挽共基极组态输入级,它又可直接去激励处于共发射极工作的BG\(_{6}\)、BG7。BG\(_{6}\)、BG7可馈给末级功率级偏置电路一恒定的偏置电流)而BG\(_{6}\)、BG7的静态偏置电流则由BG\(_{4}\)、BG5的输入级来建立。考虑到激励级中管子的管压降几乎都接近于电源电压的数值,为了减少激励级的静态功率消耗,提高热稳定性,除了在这四只管子上附加散热器(至少用5cm\(^{2}\))外,还安排了BG\(_{4}\)、BG5工作在甲乙类。在没有信号时,Ui是零电位,这时可由串联电路D\(_{3}\)、D4和R\(_{ll}\)及发射极电阻R13和R\(_{14}\)的偏置作用,使BG4、BG\(_{5}\)流过少量的静态电流,以给处于甲类工作的BG6、BG\(_{7}\)提供所需要的基极偏置电流,从而可保证BG6和BG\(_{7}\)向功放的偏置电路馈送恒定的偏置电流。

BG\(_{4}\)和BG5的基极电压由二极管偏置电路固定。当正的信号出现在输入端时,使BG\(_{4}\)的射、基极电压减小,BG5的射、基极电压增加。于是使BG\(_{6}\)的基极电流减小,BG7的基极电流增大,这样BG\(_{6}\)、BG7的集电极电压都被激励为负,即正的输入导致负的输出(同理,负的输入则导致正的输出)。这表明平衡激励级的增益相移180°。
过载保护
为便于讨论,我们把图2中的过载保护电路绘于图10。其中,BG\(_{1}\)、BG2是前面谈过的等效功率放大级,而BG\(_{8}\)、BG9则组成过载保护电路。过载电流是通过BG\(_{1}\)和BG2发射极电阻R\(_{E1}\)和RE2上的压降来检测的(在图2电路中,这两只过载采样电阻分别接在BG\(_{1C}\)的发射极上和BG2C的集电极上,两图虽有些差异但不影响我们的分析)。

电路在正常的情况下,保护电路的两只三极管因基极电压低于门限值而截止。当出现正极性的过载电流时,R\(_{E1}\)上的压降会增大,通过电阻R24、R\(_{2}\)0分压后加到BG8的基极上,使得BG\(_{8}\)的基极电压超过UBE的门限值,故BG\(_{8}\)导通。BG8导通后,其集电极电流可对因过载而增大的互补管基极电流起旁路作用,以减小对BG\(_{1}\)的激励,从而起到保护作用。同理,当负的过载电流发生时,BG9将以同样的方式限制BG\(_{2}\)的电流,以阻止过载电流的增加。
前置放大及负反馈电路
前置放大器由集成运放CA3100构成。输入电阻为10kΩ,10kΩ电位器W\(_{1}\)为运放的失调控制器,以使前置放大器在无信号时,其输出保持为零电压。该级的电源电压是由两个15V的稳压管DW1、DW\(_{2}\)取自±57V电源电压来决定的。
放大器中有两路反馈,一路是通过39kΩ电阻加在输出与互补激励输入之间。另一路是加在输出与前置放大器输入之间,由一只6.5kΩ电阻与一只82pF电容并联反馈电路组成。由于放大器加了深度负反馈,其电压增益主要取决于6.5kΩ及200Ω电阻的阻值,几乎与受温度影响的晶体管参数无关,并减小了非线性失真和展宽了频带。由于放大器各级都是直接耦合,频带可从直流至50kHz。与负载电阻串联的R-L并联网络作为高频补偿。加在达林顿输入晶体管的反馈电容(一边是200pF,另一边是470pF),以及前置放大器反馈电容7pF是为防止电路高频自激而加的补偿措施。
上述对功率放大器电路的分析过程,也符合阅读电子电路的一般规律。综合起来可描述为:划分方框、了解整机概貌;由静到动逐级分析功能;化繁为简弄清主要特征。最后这一点也是我们下面要做的,其原则是联系整体化繁为简,由输入端到负载从头至尾再走一遍。方法是:(1)把电路中属于辅助性质的电路去除,例如图2中的过载保护电路,功率级的偏置电路以及各级的偏置元件,输入回路和电源退耦电路等。(2)把主要电路等效简化,从信号输入端至负载画成交流信号通路(3)。着眼整体,画出主要的交流反馈回路。图11就是图2电路的简化图。日常我们见到的电路是各式各样的,只要掌握了分析方法,看懂电路是不难的。
