这里介绍一种简易的160米波段信号源。
本机载频发射功率大于或等于1瓦;工作频率一号台为1.8lMHz,二号台为1.84MHz,三号台为1.87MHz;电压12伏,工作时总电流小于300毫安;一号台呼号为“·-”(a),二号台呼号为“··-”(u),三号台呼号为“…-”(υ)。
工作原理
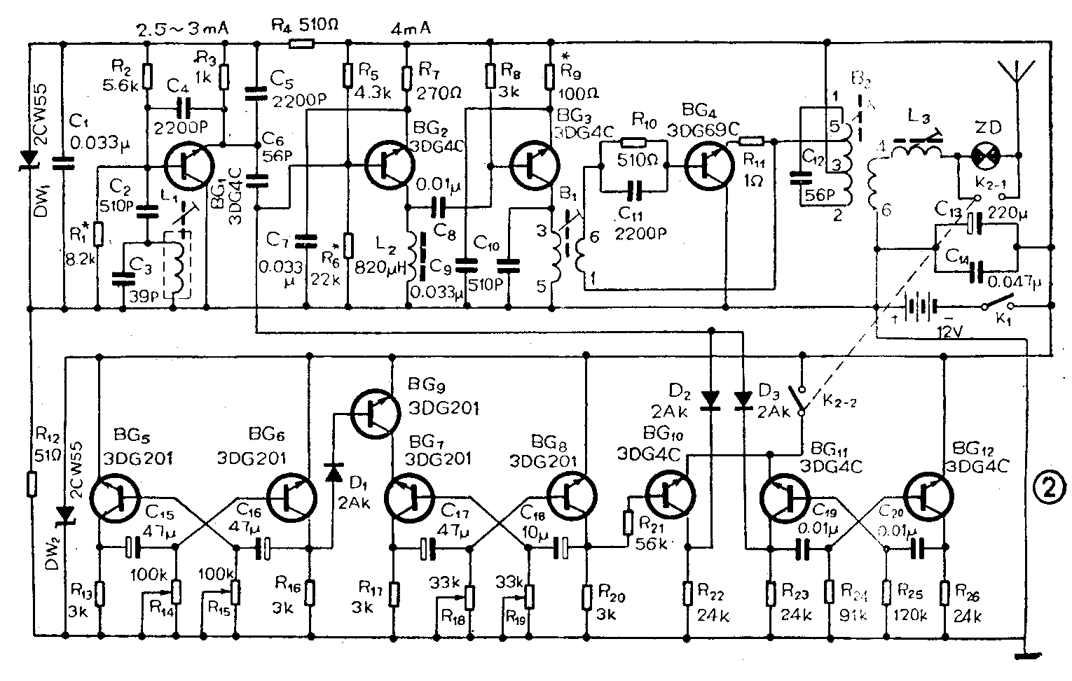
高频部分包括主控振荡器(BG\(_{1}\)),缓冲级(BG2),激励级(BG\(_{3}\)),功放级(BG4)。
主控振荡器产生一个稳定的高频正弦波振荡,并具有一定功率输出,为下级提供激励信号。本级由BG\(_{1}\)和改进型电容分压式回授振荡电路组成。R1、R\(_{2}\)是BG1基极的偏置电阻, R\(_{3}\)是发射极直流反馈电阻,由R1、R\(_{2}\)和R3在同决定BG\(_{1}\)的直流工作点,并保证工作点的温度稳定性。C4、C\(_{5}\)为分压回授电容,产生正回授作用,它是维持持续振荡的条件之一(相位条件)。若保持两电容总值不变,改变其比值可改变回授系数,以满足振幅条件。C2是C\(_{3}\)和L1组成的振荡回路与振荡管之间能量耦合元件。调节L\(_{1}\)可改变振荡频率。为保证在电源电压变动时振荡频率的稳定,本级采用了由R4、DW\(_{1}\)和C1组成的简单稳压电路,C\(_{1}\)为高频分路电容,使高频电流不经过DW1。C\(_{6}\)为主控振荡级至缓冲级的耦合电容。
缓冲级的主要作用是隔离主振级与激励级,减弱功放级负载变化对主振级工作状态的影响,以提高振荡频率的稳定度。同时缓冲级还有放大作用,以便给激励级提供一个稳定的足够的激励信号。本级是由BG\(_{2}\)及阻流圈L2组成的共发射极不调谐式甲类放大器。电阻R\(_{5}\)、R6、R\(_{7}\)构成混合偏置电路,以保证本级工作在甲类状态。R7是直流负反馈电阻,以稳定工作点。C\(_{7}\)为旁路电容,C8为耦合电容。因在甲类状态下,晶体管工作在特性曲线的直线部分,在整个信号周期内均有集电极电流,且电流与电压成线性关系,管子的输出阻抗基本不变,它做为主振级的负载比较稳定,因而减小了对主振级的影响。
激励级主要是将高频信号进行放大,以得到足够大且平稳的激励信号,去推动功放级。本级由BG\(_{3}\)1输入回路组成。采用两类工作的共发射极线路,以减小无信号时的电源功率消耗。R\(_{9}\)为发射极直流负反馈电阻,与R8一起构成自偏置电路。C\(_{1}\)01的初级组成一个调谐回路作为本级的负载。
功放级是信号源的末级(高频功率放大),用来放大由激励级来的高频信号的功率,再送至天线发射出去。要求此级效率高,滤波性能好。R\(_{1}\)0是防自激电阻,并构成基极直流馈电通路。Cll为高频信号提供通路。R\(_{11}\)是负反馈电阻,以稳定工作点。R10、R\(_{11}\)组成反向自偏置电路,使功放级工作于丙类状态。因为导通角θ<90°,即功放管只在信号正半周的一部分时间内工作,因而效率高,管子功耗小。由于集电极电流是脉冲形式,因此必须用C12\(_{2}\)组成的谐振回路(称为中介回路),将基波成分选出,滤除谐波。
功放级是以天线为负载的,具有足够功率的高频信号通过中介回路送至天线回路再送至天线发射出去。L\(_{3}\)为天线回路的调整电感(称为变感器),因实际使用时天线不可能很长,所以天线呈容性,必须用L3调整天线回路至谐振,才能使输出功率最大。由于天线位置、形状的变化(摆动、折断、短路等),而使天线回路失谐,又引起中介回路失谐,将会影响输出功率和造成功放管的损坏。此时必须排除故障重新调谐。本级加有调谐指示,指示灯接在天线回路中,由双刀双掷开关K\(_{2}\)控制。只有在调整天线回路载波功率时才使用,正常工作时,K2-2接通调制电路,K\(_{2-1}\)将指示灯短路,以减少不必要的功率损耗。
低频部分包括调制级(BG\(_{ll}\)、BG12),控制级(BG\(_{5}\)~BG9)。
调制级是振荡频率约1kHz的多谐振荡器,对主控振荡器送往缓冲级的高频等幅信号进行幅度调制。当BG\(_{11}\)导通(BG12截止)时,其集电极电压为零伏,D\(_{3}\)正向偏置而导通。D3导通将BG\(_{2}\)基极电压钳位近于零伏,从而BG2截止,因此没有高频信号输出。当BG\(_{ll}\)截止(BG12导通)时,集电极电压为12伏,D\(_{3}\)反向偏置不导通,此时BG2正常工作,因此有高频信号输出。由于BG\(_{ll}\)、BG12构成多谐振荡电路,这两个管子交替导通和截止,从而使输入至BG\(_{2}\)的等幅高频信号被调制,调制频率为1kHz,调幅度为100%。
控制级由两级多谐振荡器组成。低频控制信号经BG\(_{1}\)0反相器和二极管D2控制BG\(_{2}\)基极电压,使BG2导通或截止,因而BG\(_{2}\)的高频调制信号受到控制,使其变成与电码符号相对应的调幅高频信号。控制作用如下所述,BG5、BG\(_{6}\)组成的多谐振荡器控制BG9的导通和截止,也就控制了BG\(_{7}\)、BG8多谐振荡器的工作。电码“划”符号的控制过程是:BG\(_{6}\)导通→D1不导通→BG\(_{9}\)截止→BG7截止→BG\(_{8}\)导通→BG10截止→D\(_{2}\)不导通,BC2正常工作。BG\(_{6}\)导通时间越长,BG2工作时间也越长,则连续发射出的调制信号时间也越长,这样就形成了和电码符号“划”相对应的高频调制信号,当BG\(_{6}\)截止时,通过对D1、BG\(_{9}\)等的控制,使BG2截止,则无“划”信号送出。“划”信号的长短由R\(_{15}\)来调节。电码“点”符号的控制过程是;BG6截止→D\(_{1}\)导通→BG9导通,BG\(_{7}\)发射极经BG9接通,使得BG\(_{7}\)、BG8多谐振荡器正常工作。由于BG\(_{7}\)、BG8的振荡频率比BG\(_{5}\)、BG6振荡频率稍高,可使BG\(_{2}\)按照它的频率导通和截止。如果BG8导通→BG10截止→D\(_{2}\)不导通→BG2导通正常工作。从而有和电码符号“点”相对应的高频调制信号送出,当BG\(_{8}\)截止时,则相应地通过对BG10、D\(_{2}\)的连续控制,使BG2截止,无“点”信号送出。“点”的时间长短由R\(_{19}\)来调节。
为了使多谐振荡器的工作不受电源电压变化的影响,本级通过R\(_{12}\)、DW2组成的稳压电路供电,当电源电压下降至9伏时,每组点划数量仍较准确。
制作
电阻、电容、晶体管的型号与数值参见图2,不再赘述。所有晶体管β值应选择80~120。
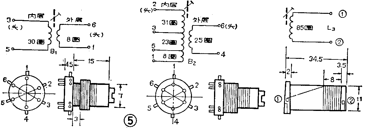
线圈和变压器的规格和参数比较严格,介绍如下:L\(_{1}\)采用半导体收音机短波振荡线圈SDZ4的2~3端的线圈,电感量22±3μH,Q值≥85。L2采用高频阻流圈,型号为DG-L-820μH±10%。B\(_{1}\)2、L\(_{3}\)见图5,均使用塑料线圈骨架绕制。B1用φ0.07×7沙包线排绕,初级3~5端空芯电感量为4.3±1.5μH,Q值>98。B\(_{2}\)用φ0.27高强度漆包线排绕,1~2绕两层,线圈骨架尺寸与B1相同。初级l~2端空芯电感量为21±1.5μH,Q值>3\(_{1}\)2磁芯型号为NXOφ3×14。L\(_{3}\)用φ0.07×7沙包线排、叠绕,空芯电感量≤88μH,Q值>40,带芯电感量≥190μH,Q值>120。调感磁芯粘在螺杆上进行电感量的调整,磁芯是圆柱形,型号为NXOφ6×16。

整机要求良好屏蔽,应安装在铝壳内。同时将3DG69C固定在铝壳上,利用铝壳作大面积散热。
调整及使用
高频部分的调整:接通高频部分电源,先检查BG\(_{1}\)和BG2的工作点,在正常情况下,I\(_{c1}\)为25~3mA,Ic2为4mA。BG\(_{1}\)和BG2工作后,将频率计接在图2中C\(_{6}\)下端与地之间,检查主控振荡级的频率应在规定的频率点上,否则需调整L1。然后接通激励级和功放级,此时在天线上有载波功率输出,调整B\(_{1}\)2、L\(_{3}\)使输出功率最大(指示灯最亮)即可。也可用示波器观察,方法是:用导线绕一个耦合环放在天线附近,并接在示波器Y轴输入端,当信号源功率增大时,示波器上波形幅度也随之增大。如果观察到波形不是纯矩形调制波时,那是高频部分发生了自激,应予以排除。如果接上假负荷调整,按法见图6。调整至表针指示最大即可。输出功率计算方法如下:PA=I\(^{2}\)R,P\(_{A}\)单位为瓦特,I单位为安培,R单位为欧姆。

调制部分的检查:接通电源,将频率计接在BG\(_{11}\)集电极与地之间,显示频率应为1kHz左右。K2接通后,示波器上可观察到调制波形。如果用测向机收听,能听到1kHz的音频信号。
控制部分的调整:先用万用表测量各集电极电压,如看到表针摆动,说明多谐振荡器的工作正常。然后将BG\(_{9}\)集电极和发射极短路,用测向机收听,调整R19使“点”的声音清脆,调整R\(_{18}\)使“点”与“点”之间的间隔时间适当。再断开BG9的集电极和发射极,调整R\(_{14}\)使“点”的数量满足要求,调整R15使“划”的长短适当。注意调整R\(_{14}\)、R15、R\(_{18}\)、R19时互相牵连,应反复调整直到满意为止。
正常使用时,先接上3米软天线,天线最好直立架设。然后接通电源开关K\(_{1}\),将开关K2扳至“断”的位置,调整L\(_{3}\)使指示灯最亮。再将K2扳至“通”的位置,此时信号源即正常工作。因信号源在中波高端工作,在某些环境中调谐困难,因此必须接上良好的地线。(张田伦)



