罗马尼亚12英寸黑白电视机,因设计和工艺较差,所以故障率高。本文就该机几种常见的故障及检修作一介绍。
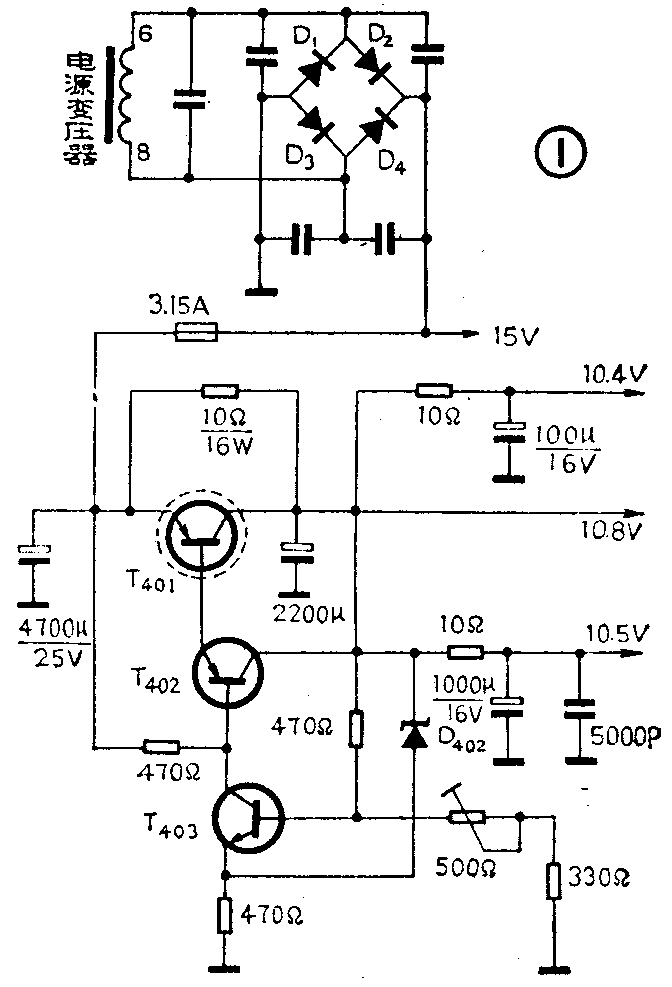
1.开机后出现无光栅无声音:这种现象由电源故障所引起,本机电源电路如图1所示。这个电源经常发生整流二极管D\(_{1}\)~D4和推动管T\(_{4}\)02损坏。整流二极管损坏有两种情况:①整流器采用全桥组件,有时会出现某一只二极管损坏。此时开机后有光栅,但因电压纹波加大使屏幕光栅左右两边有S形扭动,如图2所示。而且由于整流效率下降,整流负载能力变差,使电源输出各个电压降低,造成电视机各部分电路工作不稳定,并出现行不同步现象。如果损坏的一只二极管是PN结断开(开路),可以在这个二极管的两个焊接点上并接一只性能相近的国产管,就能使电路恢复正常。如图3中D2管断开,就在AB两点之间接一只2CZ11A整流二极管(D′)。如果损坏的一只二极管是击穿短路,就不能采用以上并接方法。图中A点为D\(_{1}\)和D2公共点,假定D\(_{2}\)管击穿,则公共端A点就不能再用,必须把A点上连线全部焊掉,使A点悬空,如图4所示,这就是说D1和D\(_{2}\)都要换新管,新管D1′的负极和新管D\(_{2}\)′的正极焊到连线已脱掉的变压器接线端上(A′点),B、C和D接点不变。这里要注意的是A′点悬空,不能与其它接点或底板相碰,否则会出别的故障。②如果是D1和D\(_{4}\)以及D2和D\(_{4}\)两支路中各有一只二极管损坏,这时整流器就不能工作而无输出电压,电视机的行和场电路以及通道电路都不工作而产生无光无声现象。这样全桥组件不能使用,需要更换新组件或用4只2CZ11A单独按桥式连接起来并设法固定好接在应接的位置,此时不能用原来A、B、C、D 4个接点了。




该机电源另一个常见故障是调整电路的推动管(T\(_{4}\)02)损坏,一般都因此管可靠性不高而造成P-N结烧坏(开路),这时调整管(T401)基极无推动电流而截止,因T\(_{4}\)01的集电极和发射极之间并接一个10Ω电阻,使集电极的输出电压近似等于发射极电压(15~16V),于是开机后虽有光和声,但因工作电压升高,而且未经稳压电路,使整机电路工作不稳。如出现行振荡频率升高,行扫描不同步及伴音中杂音明显增大等现象。T402为中功率PNP型管,可用国产管3AX81A(B)或3AX61(2)等管代换。
2.高压包损坏:该机高压包有时出现内部线圈霉断和层间击穿等现象。高压包要重新绕制,用φ0.08mm的高强度漆包线逆时针方向绕2250圈。此高压包外框形状和高压二极管安装方式与我国12英寸黑白电视机不同,所以不能用国产高压包外框。因此不要破坏原高压包外框,想法把用环氧树脂封装的原线包取出,再把绕好的新线包装进去,最后用705号胶封装。
如果原高压包外框已击穿或损坏而不能再用时,可把国产12英寸黑白电视机的高压包外框右边装高压二极管部分锯掉,图5所示。高压包线圈的末端头就从锯掉处引出,高压二极管安装方式与原来相同,即水平放置。

3.显象管故障:显象管常见有两种故障。①阴极与灯丝相碰,表面现象是有声有光,但无图象而且有回扫亮线,此时阴极电压等于灯丝电压(l0.8V),当显象管座拔掉后,从管座处测量各脚电压都正常。再用三用表欧姆档测显象管阴极与灯丝处于接通状态。遇此情况,可按图6接线,当开关接通数秒钟后,能将引起极间短路的物质烧毁而使短接处断开。②出现光栅变暗,图象模糊不清,而且调节亮度和对比度旋钮均无明显变化。检查各部分电路工作都正常,就要怀疑显象管是否老化。可将显象管灯丝电压保留,把其它各极接线全部焊下来。加上灯丝电压启用三用表×1kΩ或×10kΩ档测量阴极与调制极之间电阻,要用红表笔接阴极,黑表笔接调制极,如图7所示。若测得电阻值为100kΩ左右,说明管子已老化不能再用,需要更换新管。该机用的显象管为31nk36,如果无此管可以用国产管3lSX3B来代换,两种管子的管脚相同,只是把第6脚对地接一个4.3MΩ电阻,将原加速极电压(6脚加的电压)250~30O伏调到符合31SX3B加速电压120伏的要求。其它各极均不需要作任何改动。


原显象管为110°偏转角,因此更换国产12英寸显象管后,偏转线圈也要换成90°偏转线圈。因原行输出偏转功率大,改为90°偏转线圈后使行幅增大,这时把原行逆程电容C\(_{321}\)(0.022μF/1000V)改换成4700PF/400V。并把行S校正电容1.8μF加大到3.3μF,即在C322上再并上一只1.2μF介质损耗小的电容,行幅才能符合要求。更换新管后,整机电流为1.8A左右,第二阳极高压为11KV,电路工作正常了。
更换国产90°显象管后,因显象管电子枪比原110°管稍长一点,在上后盖时,只需在后盖与机壳之间增加一定厚度垫圈,此垫圈直接穿在固定后盖的螺钉上即可。这样后盖与机壳之间有一点空隙,可用胶布把空隙粘住,防止灰尘和潮气进入机内。
4.高频头故障:该机高频头采用电子调谐器,各调谐回路的变容二极管负极所加的调谐电压,是由行输出变压器初级扫描电压经整流分压后得到33V,加到如图8所示调谐开关的可变电阻R\(_{46}\)(25kΩ)的E端,再经R46降压后加到调谐电位器W\(_{1}\)~W4,各电位器中心接点通过小开关接到C端与各调谐回路中的变容二极管负极相连。R\(_{46}\)是一只片状电位器,固定在调谐开关上,因这种电位器质量不好,常发生接触不良或断裂现象,应重点检查它,发现损坏请更换新电位器。(王大健)
