在电子电路中,熔断器保险丝是必不可少的,当电路失调、过载或因个别元器件损坏而引起故障时,它可及时地熔断并切断电路,以防止故障扩大损坏设备。但是,它的熔断时间比较长,一般在几毫秒至10毫秒之间,这往往不能满足半导体器件在过载的一毫秒之内就会被烧毁的需要。为了提高保险系数,也有采用电子“保险丝”的,这种用电子线路构成的“保险丝”,虽然熔断速度非常快,然而它是以电路的复杂化及增加成本为代价的,只有在某些特殊场合才被使用。电阻在某些电路里可类似保险丝,在一定程度上起到电路的自保作用,而且简单可靠。只要对电路中的限流电阻或分流电阻作适当的选择,就可以构成电阻“保险丝”,并能起到告警作用。下面试举几例加以说明。
显像管的灯丝保护电阻
电视机(12寸黑白电视机)显像管灯丝在冷状态下,其内阻很小,约20欧左右,因此在开机瞬间通过它的电流比较大,通常可达正常状态下的7~8倍。一旦电源系统出了毛病,致使输出电压升高,开机瞬间必定会造成烧断灯丝的重大损失。但如果在灯丝回路里串一只1/8W、10Ω的小电阻,情况就会大有改观。其一,开机瞬间可使冲击电流大大减小,有利于延长显像管的寿命。虽然此时电阻的实际功耗高于额定值,但时间较短,对电阻的影响不大。待达到正常工作状态后,电阻的功耗仅为额定值的二分之一左右。其二,一旦电源出现破坏性的故障,如调整管E、C结短路或调节环节开路,致使输出电压升高,一般可达24V或者更高(电网电压处于高峰时),开机瞬间通过回路的电流将超过800毫安,这样大的电流会迅速地使电阻烧断,从而可以避免烧毁灯丝的恶性事故发生。同时,烧焦的电阻会发出焦糊味及浓烟,以引起人们的警觉而马上关机。另外,从烧毁的电阻还可以直接判断出是电压升高造成的故障,以便迅速排除。
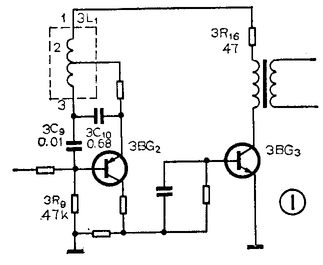
行推动级的限流电阻
我国电视机的行振荡及行推动级一般都采用全国联合设计的电路,见图1。它采用的是三点式脉冲自激振荡器,其振荡频率比较稳定,改变3L\(_{1}\)即可改变行频。电路在正常工作时,行振荡管集电极的电压为2V左右,一旦因故停振,集电极电压会升至4V左右,这时行推动管3BG3的集电极电流可达数百毫安,有可能把管子烧坏。如果行推动级集电极的限流电阻选得适当(一般为1/8W、27Ω),则这个电阻就会烧断,起到“保险丝”的作用,从而可保护行推动管免遭损坏。同样,这个被烧坏的限流电阻也会发生告警,提醒人们关机断电。

高压供电线路的限流电阻
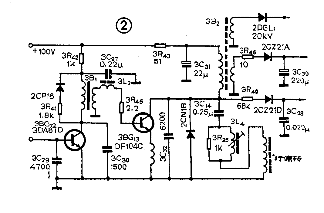
对于电视机里比较关键的行输出管,有的电路在行输出供电回路里串一个熔断器,以保护行输出管。但在高压供电的线路里串一个限流电阻也可以起到保护作用。图2所示的飞跃1.9D1电视机里的3R\(_{43}\)就是一例。在正常工作时,行电流小于160毫安,3R43选用2W额定功率的碳膜电阻尚有一定余量。但如果发生过压或过流故障使行电流增加到足以烧毁行输出管的程度,那么3R\(_{43}\)首先过载烧毁,从而保护了行输出管。

当然12寸黑白电视机也可以采用同样的措施,通过串一只电阻“保险丝”来保护行输出管,只是因为供电电压较低(12V),这个保险电阻的阻值只能在0.3~0.5Ω之间来选择。
OTL(或OCL)功放级的保护电阻
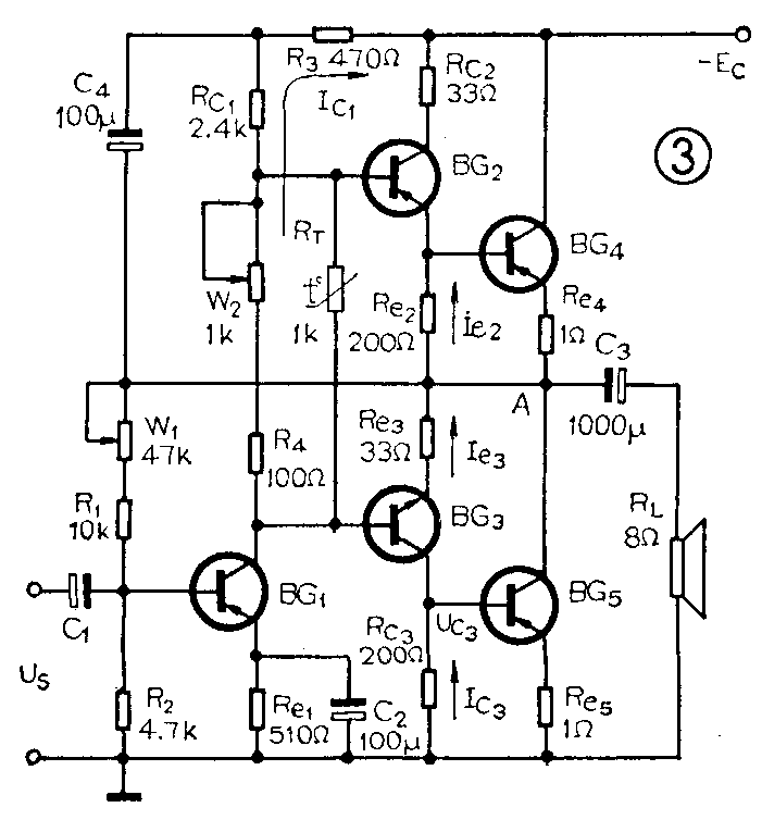
目前在音响设备中广泛地使用了OTL(或OCL)电路,图3即为一典型的OTL电路。要使该电路有足5W的输出,从计算可知,电源E\(_{c}\)必须大于18V,考虑到电源的波动,一般选Ec为24V。因目前这类电路电源大多不是稳压的,故电网电压突然升高或环境温度升高时,会使末级电流急剧增大致使功放管过载而损坏,这类故障是比较多的。因此电路中的R\(_{e4}\)和Re5就非常重要,它不仅起着稳定工作点的作用,当发生上述故障引起末级电流急剧增加时,它还可起到一定的缓冲作用。只要这两个电阻的额定功率选得合适,就能够在末级过载时起到保护作用。

电源调整管的分流电阻
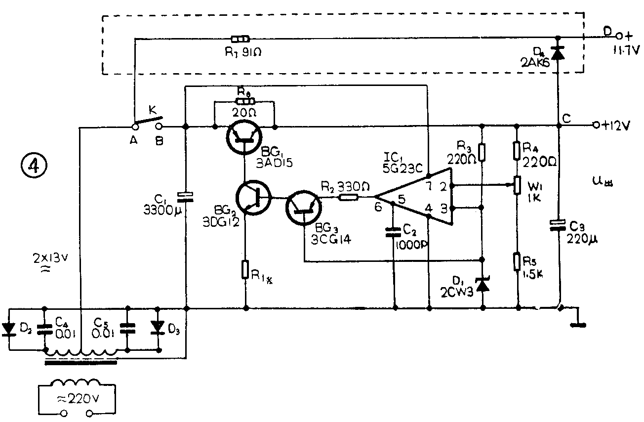
串联稳压电路的效率一般还不到50%,这就是说,调整管几乎负担了一半的功耗。减轻调整管功耗的方法是在E、C之间并联一个分流电阻,目前许多电源都采用了这一措施。而对于图4所示的高效率集电极输出式电流源控制的电源来说,这个电阻R\(_{6}\)还兼有启动作用,没有它电源就无法启动工作。该电源适用于一般的12寸黑白电视机,不仅效率高,而且还有短路保护、过流保护等功能。

电路在正常工作时,分流电阻R\(_{6}\)两端的压降仅4V左右,实际功耗小于0.8W。若选额定功率为2W的碳膜电阻,电路出现故障时也能起到电阻“保险丝”作用。一旦负载短路,则输入电压(16V左右)就会全部加到R6两端。由于它的存在,使得短路电流小于1安培,不致引起整流管的过载,此时R\(_{6}\)又变成了限流电阻。但由于它承担了全部电流,功耗将超过10W。如果短路状态短时解除不了,将因R6的严重过载而开路。同时也出现浓烟告警,促使我们立即关机。
最后要说明一点,与电路的可靠性设计相反,为提高电阻“保险丝”的保险系数,这种电阻选用的降额系数S(电阻的降额系数亦即电应力,等于工作功率与额定功率之比)不可取得过低一般选0.5~0.6左右。另外,应选碳膜电阻,因与其他种类的电阻相比,碳膜电阻不仅价格便宜,而更重要的是是它单位面积的功率负荷小,使用上限的环境温度也低(在额定功率使用时,环境温度不超过40℃)。因此,在电路过载情况下更容易造成开路失效,从电路自保功能的意义上讲,它的可靠性要高。(符龙须)