本文介绍几种当前国外较为流行的高保真音频功率放大集成电路。这些集成电路性能优良,颇具特色,国外许多中高档收录机中采用这些电路。
主要特点
1.输出功率大,电源电压适应范围宽(±2.5V~±20V),电源利用率高(大于63%)。既可采用正负电源供电,又可单电源供电。
2.静态电流小(50mA以下);动态电流大(能承受3.5负载电流);负载能力强,既可带动4-16Ω的扬声器,某些场合又可带动2Ω甚至1.6Ω低阻负载。
3.噪声低,保真度高。所述各种集成电路输入端噪声电压最大不超过1~5μV,信噪比可达100dB,交叉失真及谐波失真极低,额定功率下均小于0.5%。
4.增益高,开环增益均在80dB以上,闭环增益可在26~40dB范围内调整。
5.输入阻抗高,TDA2002、2003、2008的输入阻抗典型值为150KΩ;TDA2006、2030、2030A、204O的输入阻抗典型值为5MΩ。
6.工作频带宽,上述电路闭环带宽均优于40~14000Hz。
7.可靠性高,上述各种电路内部均设有过电流保护电路及功耗限制电路。由于内部设有热关闭系统,当负载短路或外部其它原因造成电流剧升使功耗超过额定值(结温超过150℃)时,功放保护电路启动,使器件工作于安全区。出现下述各种情况,均不会造成集成电路损坏:①输出端对地短路;②温升高于150℃;③浪涌电压冲击;④负载开路;⑤电源极性接反。
8.体积小(见图1),外围元件少,设计灵活。外接散热片与第3脚相通,一般不需电绝缘。

典型应用方法


图2、图3分别为TDA2002、TDA2003的内部电路, TDA2008内电路与其相似,接脚相同,可直接代用。它们的单电源供电电路如图4所示。这几种电路推荐用于汽车收音机和收录机的功放电路中,印板见图5。图4中的C\(_{X}\)、RX为消振元件,一般R\(_{X}\)≈20R2;C\(_{x}\)≈\(\frac{1}{2πBR}\)1,B为工作频带,可取15KHz。当电源电压为14V时TDA2002可输出5W(4Ω负载)和8W(2Ω负载)正弦平均功率;TDA2003输出6W(4Ω负载)和12W(1.6Ω负载)正弦平均功率。TDA2008在V\(_{S}\)=22V时,在8Ω和4Ω负载上可分别得到8W和12W的正弦平均功率。上述电路也可接成BTL方式。图6是TDA2003BTL接线图(图7是印板图),可输出正弦平均功率18W。按图8装置可得2×18W双声道正弦平均功率。TDA2008BTL接法见图9、图10,8Ω负载上可获25W正弦平均功率。







TDA2006内部电路见图11,TDA2030、2030A、2040内电路与其相似,可直接代用。这四种功放均以来用正负电源供电为好;但也可单电源供电。在不同的工作电压V\(_{S}\)和不同负载上可得到不同的输出功率(见图12、图13)。例如:当VS=±12V(或单电源24V时),4Ω负载上可得12W音频正弦功率;8Ω负载上可得8W输出功率(TDA2006)。当VS\(_{=}\)±18V(或单电源36V)时,4Ω负载上可得22W;8Ω负载可得15W(TDA2030A)。失真度小于0.5%;带宽优于40~15000Hz。两只TDA2030接成BTL方式可得28W(8Ω)正弦平均功率,接线见图14、印板见图15。





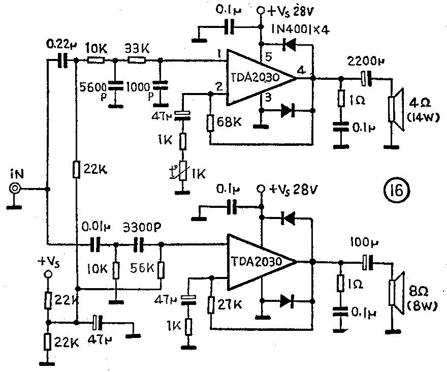
图16是一种电子二分频功放电路,低音输出14W,高音输出8W。

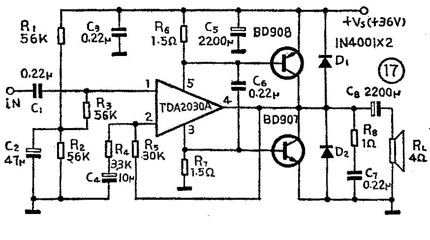
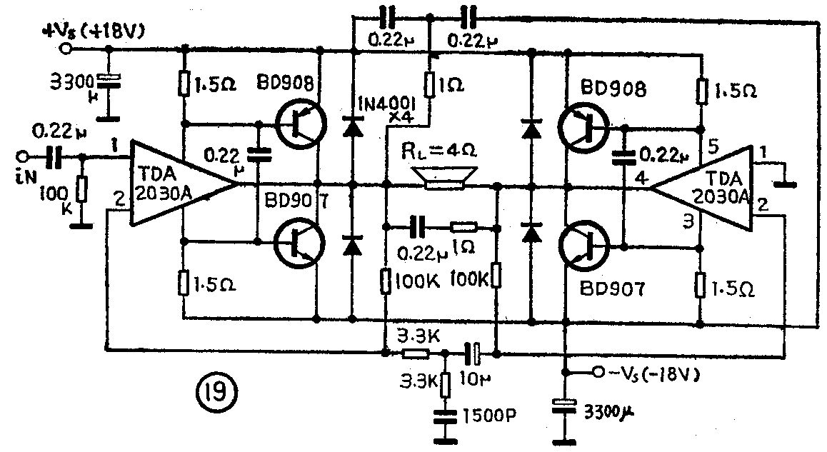
TDA2030A除可单独作功放使用外,还可如图17、18所示充当功放管的驱动器。当V\(_{S}\)=±18V(或OTL接法VS=36V)时可输出30W平均功率。采用这种接法时,功放管与TDA2030A应置于同一个散热片上,此时TDA2030A内部的热保护系统同样对外接功放管起保护作用。按照图19BTL接法可在4Ω负载上获得120W正弦平均功率。图20是一种60W高中低电子三分频高保真功率放大器。分频点设计为300Hz以下为低音,300Hz~3KHz为中音,3KHz以上为高音。




该系列中TDA2040效率最高,输出功率最大、失真度最小。10W以下时在40—15000Hz频带内失真度小于0.08%。按照图21BTL接法在±16V供电、8Ω负载上可获得30W以上正弦平均功率(本文所说的功率均指失真度小于0.5%)。板图可参考图22。


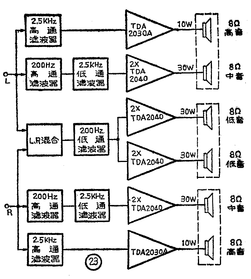
图23是一种用TDA2040和TDA2030A组成的双声道电子三分频140W高保真功率放大器方框图。其中低频中频通道可参考图21;高音通道可参考图17。印板留待有兴趣的读者自行按排。

使用本文介绍的集成电路也和使用其他集成电路一样,应特别注意印板走线的布线工艺。排线稍不合适就会产生严重自激或大幅度增加失真。此外,本文所列印板与整机连接时也应注意接地位置,避免接线不当而带来不良后果。(许联芳 陈鹤龄 刘永华)