本文向读者介绍一个较灵敏的电子恒温控制器,它的特点是灵敏度高、温度控制范围宽。一般说来在-5℃~120℃范围内的温度变化都能被控制稳定在你所需要的温度上。这种温度控制器由于结构简单、价钱便宜,所以在农业上或工业上(如种蘑菇、养鸡、温室养花、种菜以及食品生产等)是很有用的。
电路简介
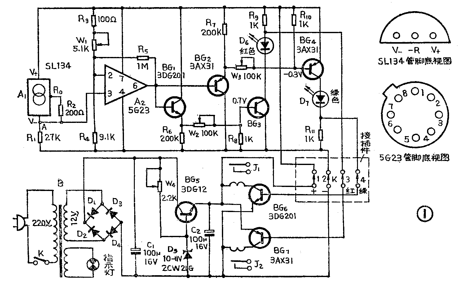
图1为电子恒温控制器的原理图。它由传感器、放大器、驱动电路及其稳压电源四部分组成。传感器A\(_{1}\)采用了一只SL134恒流源集成电路,它有三个引出线,使用时将它放在需控制温度的地方,通过二条引线与电路部分相连。SL\(_{134}\)的特点是随着周围温度的变化,图1中A点的电位也将变高或变低,这个信号直接加到放大器A2(5G\(_{23}\))的第3脚。SL134的周围温度每变化1℃,A点电位将变化约10mV。通过调整电位输W\(_{1}\),可给5G23第2脚加一定电位,使5G\(_{23}\)形成差分放大形式,从第6脚输出放大后的差分信号。由BG1、BG\(_{3}\)、BG7及BG\(_{2}\)、BG4、BG\(_{6}\)分别组成两路驱动器,由红、绿两个指示灯分别指示。当5G23的第6脚输出电压大于+0.7V时,BG\(_{2}\)截止,BG1导通并促使BG\(_{3}\)、BG7导通,D\(_{6}\)红色发光二极管点亮,干簧继电器J2吸合,接点闭合,接通致冷器:当5G\(_{23}\)第6脚输出一个负电位,且负电位数值大于0.3伏时,BG1不导通,BG\(_{2}\)导通并促使BG4、BG\(_{6}\)导通,D2绿色发光二极管亮,干簧继电器J\(_{1}\)吸合,接点闭合,接通加热器电路。

那么,恒温器是怎样对温度进行控制呢?可假设给定一个需要恒定的温度,在此温度下,5G\(_{23}\)第3脚有一个固定的电位,调节电位器W1,可使5G23第2脚电位与第3脚电位相等,于是5G\(_{23}\)的第6脚输出0电位,BG1、BG\(_{2}\)均不导通,加热器和致冷器均不工作;如果环境温度升高了,则图1中A点电位升高,5G23输出端电位向正方向提高,当输出电压超过0.7V时,BG\(_{1}\)导通,红灯亮,J2吸合,致冷器则开始工作,迫使环境温度下降;如果环境温度低于要控制到的恒定温度,5G\(_{23}\)第3脚上的输入电压将降低,5G23输出电压为负值,当此负电压超过0.3V时,BG\(_{2}\)导通,电加热器就开始工作了。这样,就能使环境温度稳定在一个恒定温度点上。如果想控制在另一个温度点上(在-5℃~+12℃范围内任意选择),可通过合理改变W1阻值来实现。
安装与调试



本装置的恒温放大部分的印刷电路板见图2,电源驱动板见图3。J\(_{1}\)、J2为自制干簧继电器(见图4),采用直径为3mm的小型干簧管,干簧管两端如图4所示固定两个挡片,在干簧管中段用φ0.06mm漆包线直接绕3500圈,引线用φ0.35mm左右硬一点的导线引出即可。图中的3AX31管可以用3CG型管代替,3DG201可用3DG6代替,各管的耐压应大于15伏,β>40。
组装好并且检查无误后,可接通电源进行调试,稳压管D\(_{5}\)两端应为11伏左右。BG5的发射极(e极)电位应为12伏,如果达不到,可调节W\(_{4}\) 以满足要求。然后接好四芯对插插件K,先调节W1,使5G\(_{23}\)第6脚输出电压为5伏,然后调节W1、W\(_{3}\)微调电阻,分别测量BG3、BG\(_{4}\)的基极电位,当发光二极管不发光时,两管基极电位均应为零伏;如果红色发光管亮,则BG3基极电位应为0.7伏;如果绿色发光管亮,则BG\(_{4}\)的发射结上的偏压应约一0.3V。调整时,可分别调整W3、W\(_{2}\),使相对应的发光二极管到临近发光点(还没有发光)为止,这一点就是最灵敏点。

电位器W\(_{1}\)安装在控制器的面板上,用来调节所需恒温点。在W1旋钮周围可如图5所示刻上刻度,用以标定恒温点。怎样调试这些标定恒温点呢?可倒一杯开水,将温度计及探头插入水中(注意探头引线不要沾水,以免线间电阻变小),从温度表上读取温度值,例如为100℃,然后调整W\(_{1}\),使红、绿发光二极管都不发光,这就说明已调整平衡了,W1所指示的点为100℃。然后想法改变水的温度,依次标出所需的一些温度点(从-5℃~120℃范围内选择)为止。干簧管的工作电流应≥500mA,若所选用的电加热器或致冷器工作电流较大,应另加入中间继电器来进行控制。(郑祥泰、洪麟)