目前常见的立体声收录机都是两声道的,为了使放音尽可能与原声场一致,要求两路放大器尽可能保持平衡。从国家标准看,一级机的平衡度要求为±1.5dB,二级机为±2dB。如此高的平衡度单靠双联音量电位器的同步性和两路放大器元器件的一致性是无论如何也达不到的。因为作音量调节用的同步双联电位器本身就有±3dB的同步误差,而且听者不可能始终在两个扬声器的正中间收听,总要有偏移,此外,不同的听音者欣赏要求也不一样。所以必须设立一个平衡度调节器,来调整两路放大系统,使放出的声音场强有所变化。
图1是立体声收录机中最常见的平衡电路,图中W\(_{1}\)、W2是同步双联音量电位器;W\(_{3}\)是平衡电位器。作为平衡调节电位器应具有以下三个特点。第一、阻值变化规律应具有对称性;第二、阻值应较高,以保证两路系统的相对独立性;第三、平衡电位器的可调行程应大些。从图1可见,当W3的电刷处于中心位置时,两路放大器的输入端电阻均为50KΩ。由于耦合电阻R\(_{1}\)、R2的阻值与12W\(_{3}\)相比很小,所以两路放大器输出相等。当W3的电刷离开中心向C端滑动,并且b、c之间的阻值小到可与耦合电阻R\(_{1}\)的阻值(3KΩ)相比拟时,平衡电位器开始对左路产生影响。这时左路音量减弱,右路音量近似不变。同理当电刷离开中心位置向a端滑动时,右路音量减小,左路近似不变。

1.X型单联电位器 许多立体声收录机的平衡电路采用图1的形式,其中W\(_{3}\)选取X型单联电位器,这种电位器虽然阻值变化规律具有线性特点(图2),但是阻值的变化速率太快,所以可供作平衡调节用的行程很短。例如100KΩ的平衡电位器,只有头上3KΩ一段,即3%左右的行程对平衡调节起作用。使用起来很不方便。为了增大平衡调节行程,如不改变阻值的直线式变化规律,则只有降低电位器的阻值才能达到目的。但阻值降低带来的后果是两路放大器互相干扰。

2.S型单联电位器 图3是S型单联电位器的阻值与行程的关系曲线。它虽然阻值变化呈直线规律,但曲线的两端变化很缓慢。曲线的AB段是一条过中点M并且斜率很大的直线。其前半截有点象指数式曲线,后半截却近似对数式曲线。这种电位器虽然两头阻值变化慢,但中部直线段阻值变化梯度大,所以也能做到较高阻值。试图3可见对应10%的阻值变化,行程可达30%。也即采用100KΩ阻值的S型电位器,相对于3%的阻值变化就有9%行程起平衡调节作用,是X型曲线电位器的3倍。调节起来方便多了。

S型曲线电位器还可以做到更大的平衡调节行程(图4),曲线的两头阻值变化更缓慢,对应10%的阻值变化,有40%的行程。如采用100KΩ的电位器,对应3%阻值的变化就有12%的行程起平衡调节作用。是X型的4倍。


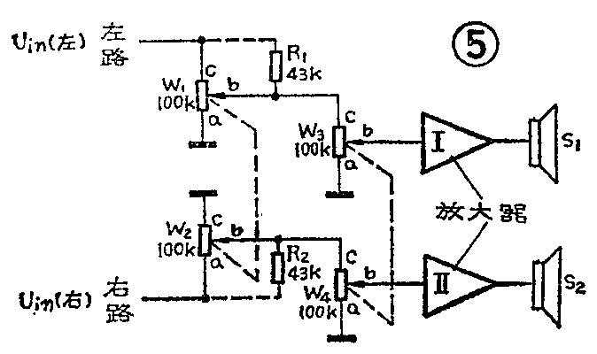
3.同步双联电位器 直线式同步双联电位器也可作为平衡电位器,其平衡调节电路如图5所示,图中W\(_{1}\)、W2是调节平衡用的同步双联电位器,放在音量电位器W\(_{3}\)、W4的前面。当音量调节电位器处于最大音量位置时,左右两路音量电位器的输出分别为:
U\(_{out}\)(左)=(Rab×100)/(R\(_{ab}\)+100)Rbc+(R\(_{ab}\)×100)/(Rab+100)·U\(_{in}\)(左)
≈\(\frac{U}{_{in}}\)(左)Rbc;100+\(\frac{R}{_{bc}}\)Rab+1)……(1)
Uout(右)=(R\(_{bc}\)×100)/(Rbc+100)R\(_{ab}\)+(Rbc×100)/(R\(_{bc}\)+100)·Uin(右)
≈\(\frac{U}{_{in}}\)(右)Rab;100+\(\frac{R}{_{ab}}\)Rbc+1)……(2)
式中R\(_{bc}\)和Rab分别为平衡调节电位器电刷位置的上下段阻值。并有R\(_{ab}\)+Rbc=100KΩ。当平衡调节电位器的电刷滑到中心位置时,R\(_{ab}\)=Rbc=50KΩ,此时左右两路音量电位器的输出端有:
U\(_{out}\)(左)=Uout(右)=0.4U\(_{in}\)……(3)
也即此时左、右两路得到相等的输出,从(3)式还可以看出,采用这种电位器作平衡调节时,会降低灵敏度。它的平衡作用是这样的: 当电刷离开中心位置向C端滑动时,R\(_{ab}\)增大Rbc减小,从(1),(2)式中不难看出,左路音量逐渐加强,右路音量逐渐减弱,同理,当电刷离开中心位置向a端滑动时,R\(_{ab}\)减小Rbc增大。右路音量增强,左路音量减弱。它的平衡调节行程是从离开中心位置开始的,有效行程为50%,是X型的17倍,是S型的4~5倍。使用起来就方便多了。
为了提高灵敏度,在原电路的基础上添置R\(_{1}\),R2两只电阻(虚线所示)。这时左右两路音量电位器输出端有:
U\(_{out}\)(左)=Uout(右)=0.6U\(_{in}\)……(4)
(4)式与(3)式比较,加入R\(_{1}\)、R2后灵敏度提高1.5倍。
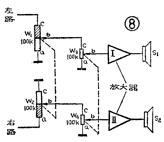
4.半有效电气行程双联电位器 图6所示,这种双联电位器只有电刷滑动的机械同步,并没有电气输出的同步。图中斜线部分是银导电带,一个电位器的银导电带在其后半行程,另一个电位器的银导电带在其前半行程上。银导电带仅提供机械行程,而不提供电气输出。它的阻值变化规律如图7所示。图中的实线和虚线分别表示两个电位器的阻值规律。即在一半行程上具有直线式阻值变化,另一半行程上是水平直线。


图8表示这种电位器的使用方法。W\(_{1}\)、W2是平衡调节用双联电位器,当音量电位器W\(_{3}\)、W4处于最大值时,左右两路电位器的输出表达式与(1)、(2)式相同。当平衡电位器W\(_{1}\)、W2电刷滑到中心位置时,R\(_{bc}\)(左)=Rab(右)=0,因此,左右两路音量电位器的输出端均有:
U\(_{out}\)(左)=Uout(右)=U\(_{in}\)……(5)

可见灵敏度明显提高。当平衡电位器电刷离开中心位置向C端滑动时,R\(_{ab}\)(左)和Rbc(左)不变,而R\(_{bc}\)(右)减小,Rab(右)增大。因此,从(1)、(2)式看出,左路不变,右路开始减弱。同理当电刷离开中心位置向a端滑动时,R\(_{ab}\)(左)减小,Rbc(左)增加;R\(_{bc}\)(右)及Rab(右)不变,因此,左路开始减弱而右路不变。实现了平衡调节作用。
半有效电气行程双联电位器和同步双联电位器一样,大幅度地增加了平衡调节行程。然而半有效电气行程电位器的灵敏度却得到很大提高。
各种S型曲线电位器及半有效电气行程双联电位器是专门为平衡调节而设计的。在国外早已为整机厂所使用。在国内这两种电位器也开始制造,相信不久将体现在国内立体声音响设备中。(许明哲)