本文介绍的这种密码式电子锁,其密码是由6位数字组成,而每位数字可在0~9任意变换。所以它可以编排出10\(^{6}\)个码,同时还设有“限时”和“伪键”功能,使电子锁更加安全可靠。
电路工作原理
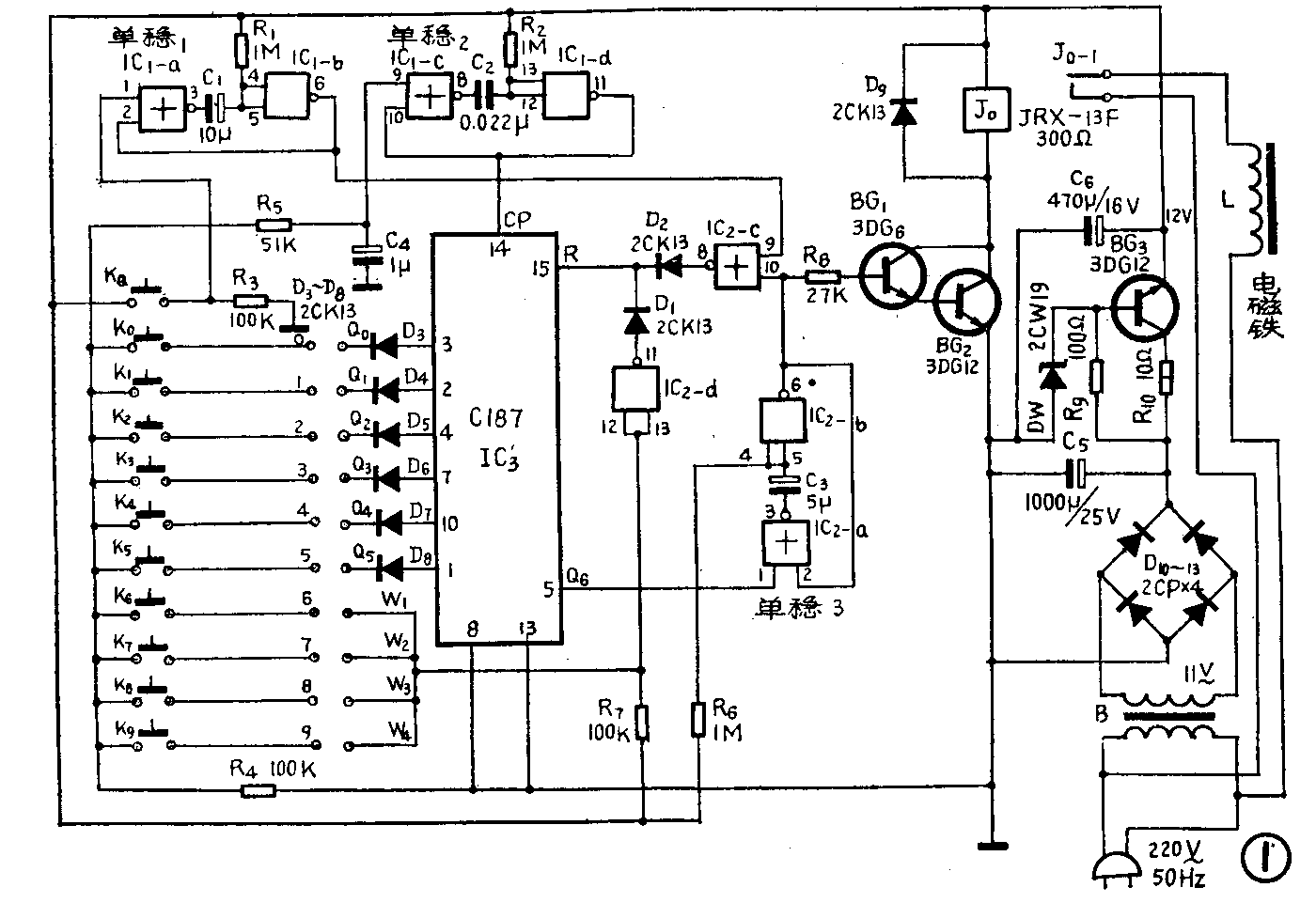
电子锁的电路见图1。图中门电路IC\(_{1-a}\)、IC1-b、R\(_{1}\)和C1组成正沿触发型单稳态电路,简称“单稳1”。同样,IC\(_{1-c}\)、IC1-d、R\(_{2}\)和C2组成“单稳2”;IC\(_{2-a}\)、IC2-b、R\(_{6}\)和C3组成“单稳3”。集成电路IC\(_{3}\)为十进制计数器/时序译码器。晶体管BG1、BG\(_{2}\)接成复合管直流放大器。晶体管BG3、DW稳压管等组成稳压电源电路。

假设我们取电子锁的密码为0 1 2 3 4 5六位数字,那么应将图1中的“0~5”端与“Q\(_{0}\)~Q5”端接上。我们先分析一下当电源接通、而按钮开关K\(_{0}\)~K5未按下时,电路的工作状态。由于无触发信号,“单稳1”的6脚输出端为低电位。同样“单稳2”的输出端11脚及“单稳3”的输出端6脚也都为低电位。由于“单稳3”输出端为低电平,所以复合管放大器处于截止状态,继电器J\(_{0}\)不吸动,其触点J0-1断开了电磁机构线圈L的电源电路,使锁舌由弹簧维持于闩锁状态。同时,由于IC\(_{2}\)-c的两个输入端均为低电位,所以它的“8”脚为高电平(由于它是或非门)。这样经隔离二极管D2将IC\(_{3}\)的R端(15脚)置于高电平,IC3将处于复位状态,计数器不能计数。此时IC\(_{3}\)的输出端Q0~Q\(_{6}\)中除Q0端是高电平外,其余各端均为低电平。
当开锁时,先按一下K\(_{0}\)按钮开关,这时“单稳1”就输出一宽度约为7秒的正脉冲。此正脉冲加到IC2-c的输入端8。于是IC\(_{2}\)-c的输出端由高电平翻转成低电平,经隔离二极管D2将IC\(_{3}\)的R端置于低电平,保持时间约为7秒,接着按顺序输入密码。因此时IC3的Q\(_{0}\)端为高电平,所以第一步只有按下K0键才能使“单稳2”被触发而输出一个计数脉冲。该计数脉冲促使IC\(_{3}\)的Q0端的高电平移至Q\(_{1}\)端。这样,第二步则只有按下K1键才能使“单稳2”再受触发而又输出一个计数脉冲,将Q\(_{1}\)端的高电平移至Q2端。由上述道理可知,只有按照0、1、2、3、4、5这种顺序按各相应按键送入密码才能将Q\(_{0}\)端的高电平移至Q6端,从而触发“单稳3”,以导致BG\(_{1}\)、BG2由截止状态变为导通状态,继电器J\(_{0}\)吸动,J0-1触点接通L的电源,其电磁机构将锁舌吸入而开锁。
图中K\(_{0}\)按钮为“限时”键,如果在按下K0键后不能在7秒钟之内完成密码按键动作,就会因“单稳1”恢复稳态而使IC\(_{3}\)复位。此时,即使按对了密码或再按密码也不能将锁打开。只有重新按K0后,满足“限时”要求和按密码按键才能使锁打开。“单稳1”的“限时”时间在V\(_{DD}\)一定后,主要取决于R1、C\(_{1}\)的数值。限时长短可自己选取。按下面的公式r1≈R\(_{1}\)C1ln\(\frac{V}{_{DD}}\)VDD-V\(_{Tr2}\)来计算。式中VDD为电源电压,V\(_{Tr2}\)为非门IC1-b的转换电压,V\(_{Tr2}\)≈VDD/2。
密码的编排采用了子母扣将Q\(_{0}\)~Q5、W\(_{1}\)~W4各点与0~9号键盘线相连。这样的设计可以使编密码的手续简便。万一密码泄露,可以重新改变子母扣的连接,制定新密码。例如,要编1 9 8 3 2 5这样一个密码,则只要将Q\(_{0}\)~Q5引出线上的子扣按顺序分别接到1、9、8、3、2、5号键盘线的母扣上就可以了。又例如,要编的密码为5 5 5 5 5 5,则只要将Q\(_{0}\)~Q5引出线的子扣全部接到5号键盘线的母扣上便行。这样,大家可以根据上述方法编排出多达一百万个码。
图1中,D\(_{3}\)~D8为隔离二极管,当一条键盘线母扣上接有两个以上的子扣时(如密码555555),这些二极管就起到电平隔离作用,以免互相影响。R\(_{5}\)、C4为一延时电路,以免因键盘按键接触时的振频而引起“单稳2”的误触发。
图1中,IC\(_{2-d}\)非门平时由于R7接V\(_{DD}\),所以“11”脚输出端为低电平,D1为隔离二极管。如果将所余下的四条键盘线分别与W\(_{1}\)~W4各点连接,则与之对应的四只键便构成所谓的“伪键”。例如,在编好密码198325后将余下的0、4、6、7号键盘线的母扣和W\(_{1}\)~W4各点的子扣相连,此时,K\(_{0}\)、K4、K\(_{6}\)、K7四键便成为“伪键”。开锁按键时,只要误按任一“伪键”,都将使非门IC\(_{2}\)-d的状态立刻翻转输出高电平而导致IC3复位,停止计数。这时即使再按对密码,锁也打不开了。
有兴趣的读者还可以在非门IC\(_{2}\)-d的输入端接入音响报警电路,闪光联动自拍照像机构等,组成一套安全防盗系统。
元器件选用与制作
图中IC\(_{1}\)、IC2用C039两输入端四或非门CMOS集成电路,IC\(_{3}\)用C187。它们的管脚见图2。其它型号同类产品也可以用。继电器J0可用JRX—13F型(直流电阻300Ω)。电源变压器B用E1—9型铁心,叠厚为14mm,初级用线径为0.08mm的漆包线绕8640圈。次级用线径为0.17mm的漆包线绕432圈。其它元器件数据已标在图中,键盘可选用成品单接点按钮开关、微动开关或自制均可,要求开关接触可靠。印制电路板见图3(1:1)。电磁机构的剖视示意图见图4。线圈L用线径为0.23(mm)的漆包线绕7000匝左右,直流电阻约为200Ω。



安装与调整
本电子锁只要元器件完好,装配焊接无误,一般无需调整就能工作。如“限时”太长,可适当减小R\(_{1}\)或C1数值,反之,可增大R\(_{1}\)、C1数值,一般只要按键熟练,“限时”时间调整得短些更好。
焊接完毕,检查无误可接通电源,整机静态电流为1毫安以下。然后用万用表直流电压档根据前面讲述的工作原理检查各级的电平状态。若与文中状态不符,应先查出原因予以排除。再编制一个密码,先按“限时”键,再按密码键,便可见到电磁机构吸动锁舌而开锁。
电子锁的印制电路板部分装于一只150×110×40(mm)的有盖盒中。键盘部分只将按键露在门外,这部分安装应牢固些。电磁机构与一般安装碰锁的方法相同。
使用时,根据预先编排的密码通过按键,同时在限定时间内将密码输入,则锁就被打开了。若密码中出现重码,如上述例子中的555555,那么在开锁时就应连接6次“5”号码所对应的键,锁才能被打开。(胡少荣)