为了能够快速准确地选放磁带上某段节目,不少盒式录音机设置了自动选曲或电脑选曲装置。只要按下放音键后再按下快进/选听(FF/CUE)或倒带/复听(REW/REV)键,磁带快速行走,到达节目的始端就会自动转换为放音状态。这种功能是由录音机机芯和电路两部分配合构成机电自动控制系统来实现的。这种录音机机芯与普通机芯相比略有不同,电路部分增加了自动选曲或电脑选曲电路。
自动选曲系统工作原理
商品化的节目带在每两段节目之间均留有一段空白磁带不录信号。按放音走带速度4.76厘米/秒走带时,这段空白带的行走时间为3~5秒;快进和倒带的行走时间约为\(\frac{1}{3}\)~1;4秒。空白段上不录信号,则仅存在着磁带的本底噪声,其噪声磁平远低于节目段的录音磁平。在快进或倒带时,由于走带速度提高了15~20倍,放音磁头捡拾磁带上的信号及磁带本底噪声的频率也相应提高了同样倍数。信号变成了“啾啾……”的尖叫声;空白段噪声频谱的大部分向超音频区域移去,经放音均衡放大器放大,超音频成分被滤除,从而进一步增大了节目段与空白段的放音电平差,相当于在两段节目电信号的始末间隔处出现一个负脉冲。自动选曲系统正是利用这个负脉冲作为开关信号控制系统工作的。
图1所示为自动选曲机电自动控制系统原理方框图。虚线框图为一般录音机共有电路;实线框图为自动选曲特殊电路;点划线连接为机电联动环节。自动选曲开关多为装在录音机面板上的控制开关(如三洋产品M9998K立体声收录机上的AMSS开关;夏普产品GF-6060立体声收录机上的机芯按键APSS按键)。该开关接通,并在放音键与快进/选听或倒带/复听键同时按下时,则有电源电压供给选曲电路,使选曲电路工作。这时磁带快速行走,放音磁头捡拾的信号一部分送往录音机低放电路以供监听,一部分经选曲放大级送往检测电路。检测电路的作用是检测磁带空白段脉冲信号的到来,形成开关信号使驱动电路工作;驱动电路根据开关信号控制机芯上的电磁铁,带动机芯联锁片动作,释放快进/选听或倒带/复听键复位弹回,而保留放音键在原按下状态,改变机芯的工作状态由快进(或倒带)变为正常放音状态。此时磁带上的节目正处于一段节目的始端,放音也就从这段节目的始端开始。与此同时,随着快进/选听(或倒带/复听)键的复位,与其机械联动的簧片开关断路,自动选曲指示电路及选曲电路的电源被切断,选曲系统停止工作。设置指示电路的目的是为了通过面板上的显示装置(通常是发光二极管)便于操作者监视录音机自动选曲的工作状态。图1中另一个方框静噪电路则与指示电路同步工作。它实际是一个降低放音通道放大量的控制电路。如前所述,录音机处于自动选曲工作状态时,磁带快速行走,扬声器会发出“啾啾……”的尖叫声,若音量过大会令人厌烦,但少留一点能起监听作用。静噪电路即起减小音量的作用。

机芯的特殊结构
有自动选曲或电脑选曲的录音机芯结构与一般机芯比较,通常有三处不同。首先,联锁各功能键的锁片切口形状不同一般,它允许放音键与快进或倒带键同时按下,使磁带进入快速行走的放音状态。这时的快进状态称“选听”(CUE),倒带状态称“复听”(REV-IEW)。有这种结构特点的机芯快进、倒带键均标写为快进/选听、倒带/复听。处于选听或复听工作状态时,磁头与磁带间的距离与一般放音及快进、倒带时均不同。头、带之间稍为脱离,以减轻快速走带对磁头的磨损。而脱离的间距又不能过大,以保证放音磁头仍能捡拾一定强度的信号,供选曲系统动作(上述结构特点也体现在一般仅具有人工选曲功能的机芯上)。
第二,这类机芯多另具有一个锁住快进/选听和倒带/复听键的锁片(参见图2锁片B,图2为机芯背视图)。在仅有人工选曲功能的机芯上,这两种键之一和放音键同时按下后,其自身并不锁住,待操作者从录音机放声中判断已走带到了节目的空白区,放开该键便复位跳回。这完全是为了适用于手动操作。自动选曲机构的要求则不然,该键不但应该被锁住,且磁带快速行走到被选节目的始端空白区时,要能够自动释放该键,而放音键则不复位。图2下部局部动作图,绘出了放音键和倒带/复听键按下后两键锁定后各锁片的位置。图示可见:放音键被锁片A锁住,而倒带/复听键被锁片B锁住。注意图中另有一个滑片C,它不是锁片,不锁住任何按键。它和锁片A之间连有拉簧D,锁片B和锁片A间又连有拉簧E,当放音键按下时,锁片A向左移动,通过弹簧拉力作用,锁片B与滑片C也将稍向左位移,使滑片C斜开切口对准快进、倒带两键的锁钉,这时当按下倒带(如图示状态)或快进键便可被锁片B锁住。否则,不按下放音键时,仅按快进或倒带键,因滑片C与锁片B未向左位移,快进或倒带键的锁钉将从滑片C的直开切口进入,使它不能被锁片B锁住,而被锁片A锁住,即与普通机芯动作相同。

第三,这类机芯增设有电磁铁装置(见图2J),用以控制锁片B向右动作,释放快进/选听或倒带/复听键复位。电磁吸铁吸上时,杠杆动作将锁片B推向右方。电磁吸铁的动作受控于自动选曲电路,它是自动选曲系统机电转换环节,也常称执行元件。
自动选曲电路分析
图3所示为进口的夏普GF-9191立体声收录机自动选曲系统(英文缩写为APSS)电路。该电路具有典型代表性。

Q\(_{5}\)01、Q502及其周围电路构成了自动选曲指示部分。SW\(_{5}\)02、SW503都是与按键联动的簧片开关。当快进键与放音键同时按下时,SW\(_{5}\)02接通,电源电压经D502、D\(_{5}\)04供给Q501、Q\(_{5}\)02组成的多谐振荡器,共同时使发光二极管D504正极处于高电位。Q\(_{5}\)01、Q502多谐振荡器的振荡频率很低,Q\(_{5}\)01管间歇导通,则由D502与Q\(_{5}\)01串联的电流电路也间歇导通,于是D504以多谐振荡器的振荡频率闪亮,用来指示录音机正工作于快进选曲状态。另一发光二极管D\(_{5}\)05因其正端无高位电压(此时,SW503处于开路状态,由SW\(_{5}\)02来的电源电压又使D503反偏而截止)而不能导通发光。当将倒带键与放音键同时按下时,则复听开关SW\(_{5}\)03接通(SW502断开),变为D\(_{5}\)05闪亮,D504截止。此时显示录音机处于倒带选曲状态。当SW\(_{5}\)02或SW503接通时,选曲电路的其它部分也随之得到了供电,开始进入选曲工作状态。
选曲工作状态开始后,来自左、右两路放音均衡放大器的放音信号经过R\(_{247}\)、R248混合后注入选曲放大器IC—701的输入。IC—701是一个高放大倍数的集成电路电压放大器。正常放音时,均衡放大器从磁头上检拾的节目信号平均强度约为0.3毫伏左右,均衡放大器的平均增益约为40分贝,则注入选曲电路的信号强度也不过30毫伏左右。更何况选曲时磁头不紧贴磁带,这个信号强度就更小,远不足以推动检测电路。Q\(_{7}\)01是检测电路的第一级,作三极管检波,静态时Q701因处于近似零偏置而截止,只有信号电流足够大(大于0.3伏),该管才能工作。因此,IC—701应有足够的放大量,使得放音信号很弱时该管也能进入检波工作状态。R\(_{7}\)03是从IC—701输出端接入其反向输入端的负反馈电阻,用以调整该级的放大量。
检测管Q\(_{7}\)01在有节目信号注入时使集电极电容C706充电到近于电源电压(+15伏)。当磁带上两段节目间的空白区走到放音头前,开始无节目信号(也即可说是无信号)注入Q\(_{7}\)01,空白段的噪声电压不足以使Q701保持导通,则Q\(_{7}\)01变为截止。于是C706上的充电电荷向并联电阻R\(_{2}\)06放电,Q701集电极电压按R\(_{7}\)06、C706并联阻容电路时间常数逐渐降低至零电位(其波形见图4C)。

检测部分的后两管Q\(_{7}\)02、Q703组成斯密特触发器,用来将控制信号整形成方波。静态时,因Q\(_{7}\)01集电极处于零电位,Q702也随之处于零偏置状态而截止,其集电极处于高电位使Q\(_{7}\)03呈导通状态。这时Q703集电极则为低电位(图3所标明电压即为静态时各管脚电压)。有节目信号注入时:Q\(_{7}\)01导通,Q702也随之导通,Q\(_{7}\)03变为截止。当节目信号终止,磁带又走过了R706、C\(_{7}\)06所构成的时间常数值,仍没有信号出现,则Q701集电极放电到近于零电位,在该集电极电压降至Q\(_{7}\)02管B-E结电压差(约为0.6伏)时,Q702便截止,Q\(_{7}\)03导通。由于Q702集电极电阻R\(_{7}\)08取值很大(为33KΩ),当Q702由导通变为截止,R\(_{7}\)08两端的电压差变化也大,从而使后级直接耦合管Q703工作状态的翻转更锐敏。这就是说Q\(_{7}\)02截止时,Q703迅速导通,其集电极电压骤然猛跌,电压变化波形呈现为一个前沿十分陡峭的方波(见图4波形E)。这一电压突变,经过输出级C\(_{7}\)07R711的微分作用,便在Q\(_{7}\)04的基极上形成一个尖脉冲(波形如图4F)。
Q\(_{7}\)04与Q705组成了驱动电路。静态时Q\(_{7}\)04、Q705均处于零偏置,呈截止状态。当Q\(_{7}\)04基极出现尖脉冲使基极电压突然下降,下降值大于Q704管B-E结压差加上D\(_{7}\)02二极管的压降(约为0.3+0.7=1伏),则Q704管导通,有输出电流注入Q\(_{7}\)05基极,Q705随之导通,使电磁铁的线圈通电,电磁铁动作,完成选曲步骤。
由前述分析可见,R\(_{7}\)06、C706阻容电路的时间常数值是很重要的。时间常数过短,会在节目信号有短暂停顿情况下就使选曲系统误动作;过长则使时差为\(\frac{1}{3}\)~1;4秒的空带区内无法动作。取值应小于\(\frac{1}{3}\)秒大于1;4秒(图3电路R\(_{7}\)06、C706的时间常数为0.27秒)。
图3中并联于电磁铁线圈二端的二极管D\(_{5}\)01是保护管,防止线圈断电时,由于线圈的高感抗作用产生高反压脉冲击穿Q705。D\(_{7}\)02可使Q704在静态时进一步处于稳定的截止状态,在动态时可提高Q\(_{7}\)04管对杂波脉冲的抗干扰性。
Q\(_{111}\)对管与Q112组成了静噪电路。Q\(_{111}\)的两个集电极分别接至左、右放音通道推动级的输入端。静态时,Q111对管截止,两管相当于开路,不影响放音通道的增益。当选曲电路开始工作,R\(_{713}\)下端有电源电压出现,该电压使D701二极管导通,并将电压加于本来处于零偏置状态的Q\(_{112}\)管基极,使Q112饱和导通。于是Q\(_{112}\)发射极输出电流经D101、D\(_{1}\)02两个二极管平分至Q111的两管基极,两管导通,内阻降低,等效于两个分压电阻,将信号旁路一大部分,使输出级以小音量放声,以供监听。
电脑选曲系统
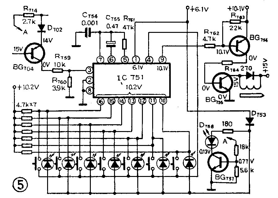
能够自动跳过几个节目进行间隔选曲的系统,相当于有了记忆与运算智能,故被誉为“电脑”选曲。实际上这种选曲系统并未采用微处理机等复杂器件,仅需在前述图3基础上增加了计数、存储和比较三种功能电路便可以了。图5所示为夏普GF-9494的电脑选曲电路,除图中所画外,它还包括图3所示除指示电路以外的其它电路。图中集成电路IC 751一块电路同时完成计数、存储和比较三种功能。注意,这里Q\(_{7}\)04管的集电极不再直接与Q705基极相接,也即随磁带空白区出现的脉冲信号不直接送至Q\(_{7}\)05,而是改送到IC751的③脚计数输入端。另有7个发光二极管接于⑩~,7个按钮开关一端并联后接至④脚计数存储输入端,由于④脚处于低电位,故每按一个按钮,相应的发光二极管瞬间与④脚通,变为正向偏置而点亮,同时有电流经发光管注入④脚,使该管负端对应的集成电路接脚翻转为低电位,保持二极管导通,存储器也记忆了一个数字。⑨脚为输出端,静态时⑨脚处于高电位(10.1伏),使Q754、Q\(_{755}\)截止。只有当③脚注入的脉冲数与存储器记忆的数字相等时,⑨脚电位才向低电平翻转一次,Q755随之导通,使电磁铁动作。

图5中,Q\(_{757}\)与发光二极管D768组成自动选曲指示电路。Q\(_{757}\)的偏置电压受控于图3的SW502、SW\(_{5}\)03开关。(高巍)