许多读者自装盒式录音机时都喜欢选用交流偏磁交流抹音方式,以得到优良的录音效果。但不少人对自制振荡线圈感到困难。本文介绍一种适合台式机用的超音频振荡电路,由于采用现成的成品振荡线圈,制作起来还是很方便的。
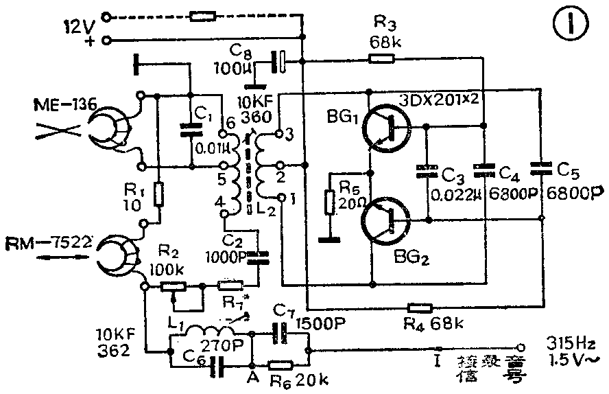
图1是一个双管推挽振荡电路。振荡管选用300mW的3DX201塑封管(宁波无线电二厂产品),12V供电时有足够的功率输出,可同时供给交流抹音电流和1至2组偏磁电流。该电路频率可调,波形失真很小。振荡线圈选用上海无线电28厂生产的10KF360型成品线圈,从而省去自制线圈的麻烦,线圈结构尺寸参考图2。


由图1、图2可见,线圈L\(_{2}\)次级与抹音头绕组及电容C1共同组成谐振电路,改变C\(_{1}\)容量可以调节振荡频率,线圈中的活动磁芯可作频率微调用。抹音电流从⑤⑥脚引出,该绕组和抹音磁头绕组的阻抗匹配。偏磁电流由④⑥脚引出。由于该绕组圈数较多,录音头能得到较高的超音频电压。但录音头比抹音头的阻抗高得多(例如RM-7522录放磁头在50KHz对阻抗为12.5KΩ,而抹音头ME-136X在50KHz时阻抗仅为330Ω),所以偏磁电流仅为0.6mA,而抹音电流可达50mA。
电路中R\(_{A}\)为供电电路的降压电阻,R3、R\(_{4}\)为振荡管的偏置电阻,R5起负反馈作用,可稳定振荡幅度并改善失真指标。R\(_{5}\)不能取得过大,过大会降低输出功率。C4、C\(_{5}\)为正反馈电容,C3并联到两管基极之间,有助于起振。C\(_{2}\)为输出耦合电容,R2为偏磁电流调节电阻,R\(_{1}\)(10Ω)用来测量偏磁电流。L1是10KF362型阻流线圈,电感量约15mH,它和C\(_{6}\)组成谐振电路用以阻止超音频电流漏到录音放大器去,调节其磁芯,使A点对地的超音频电压达最小值(一般应小于200毫伏)。C7、R\(_{6}\)组成录音高频补偿网络。此外,R6的数值还应保证录音磁头所需的录音电流。该电路在信号电压为1.5V,315Hz时,RM7522磁头的录音电流为73.9μA。
该电路在12V供电时抹音电流约54mA,满足ME-136X抹音头的要求(大于40mA)。若自制机器电源电压大于12V,应加R\(_{A}\)电阻降压,直到抹音电流合适。RA应选择足够的功率值,以防大电流下烧毁。
该电路中抹音头ME-136(成都无线电七厂生产)在抹音电流为50KHz40mA情况下,抹音效果大于62dB。录放头RM-7522,RM-7533(单声道,生产单位同上)在满足其偏磁电流和录音电流情况下,使用TDK(AC-212)带,对315Hz信号记录磁平为250nwb/m。
图3是该电路的印板图和元件排列图,读者也可根据需要改变走线自行排列元件。但应注意该电路输出功率较大,为避免超音频辐射的干扰,录音放大器的前级及收音部分的前组均应远离该振荡器。另外,传送偏磁电流的导线,磁头的引出线以及磁头至录放转换开关之间的连线均应采用屏蔽线。磁头的接地引线也应注意选择正确的位置入地。

调试方法如下:(1)首先按电路要求将供电电压调至12V。(2)测量④⑤和④⑥之间电压,应分别为交流27V和58V。(3)调整R\(_{2}\)阻值,使R1两端电压为交流6.5mV,此时偏磁电流为0.65mA。(4)调节L\(_{1}\)磁芯使A点对地的交流电压为最小。(5)复调R2仍使偏磁电流保持0.65mA。(6)自录自放检查录放音效果。如有仪器,可测量失真度、频响、信噪比等指标,并继续调节偏磁电流同时调磁头方位角,使各项指标及音质满意。注意,放音时并联在录放磁头上的补偿电容应换成与7522相适应的数值,一般取1500pF~2200pF。(7)检查抹音效果,业余条件下,将有节目的带子进行抹音,只要抹净就可以了。
本电路也可用于立体声机器,只需换用双声道磁头就行了,磁头选用成都无线电七厂生产的RS-1251录放头。电路参考图4,立体声磁头的两个磁头绕组如图并联在线圈10KF360④⑥两端上。RS-1251每个绕组1KHz阻抗为850Ω,偏磁电流在80KHz时为400μA。根据录音信号大小调整R使录音电流在315Hz时为30μA。(徐森 言国强)
