一九八一年第九期《无线电》曾介绍过日立牌CTP—216D型彩色电视机的开关电源的原理与检修。为了帮助读者进一步掌握开关电源的检修方法。现在以日立CTP—236D型彩色电视机的开关电源为例,介绍另外一种开关电源的检修方法。这种开关电源比“CTP—216D”开关电源要简单,使用元件也较少,因此维修也比较方便。
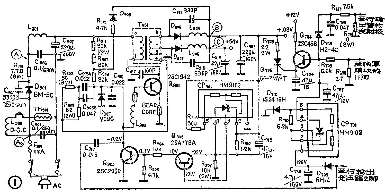
日立牌CTP—236D型彩色电视机开关电源的原理图如图1所示。根据我们的检修经验,常见的故障如下:

一、开机立即熔断保险丝F\(_{9}\)01
当电视机出现开机立即熔断保险丝F\(_{9}\)01的故障时,说明开关电源中有短路性故障。检查步骤如下:
1.首先测量Q\(_{9}\)01集电极对地电阻,如果测得电阻值很小,焊开Q901的B、E极,检查Q\(_{9}\)01是否击穿损坏。焊开Q901后,再测变压器T\(_{9}\)01①脚的对地电阻,如果仍很小,再焊开R901的一端,分区测量交流输入部分A\(_{0}\)和整流输出部分A的对地电阻。如果A部分对地电阻很小,C906、C\(_{9}\)07击穿损坏的可能性最大,可焊下电容进行检查,另外还应检查电路元件是否有碰地或短路故障。如果A0部分对地电阻很小,则应重点检查C\(_{9}\)01是否击穿损坏,消磁线圈和印制电路的铜箔是否有损坏或碰地现象。如果上述两部分的对地电阻都不小,则应检查D901、C\(_{9}\)02是否击穿,使交流电源被C906、C\(_{9}\)07短路,造成F901熔断。
2.如果上述检查都正常,则应检查开关变压器T\(_{9}\)01的好坏。比较简便的方法是用同型号的变压器进行代换,若故障消除了,说明原变压器有问题。如果没有备用变压器,用万用表又检查不出变压器的好坏时,可用音频信号发生器进行检查。方法如下:先将T901从电路板上拆下,把音频信号发生器的频率调整到15625Hz附近,再把音频信号发生器的输出端接到T\(_{9}\)01的①、②脚。调节输出电压为15V左右,然后用万用表交流电压档测量T901次级各绕组的电压,如图2所示,正常电压如表1。如果所测电压不正常,说明T\(_{9}\)01的线包有局部短路。

表1
T\(_{9}\)01绕组 1~2 3~4 3~7 3~8
初级输入电压(V) 15
次级输出电压(V) 1 7.5 14
根据我们的检修经验,损坏率较高的是Q\(_{9}\)01。这除了Q901本身的质量问题外,还有电路上的原因。因此,当查出Q\(_{9}\)01损坏时,不能盲目更换新管,应查出损坏原因后再更换,以免继续损坏Q901。
造成Q\(_{9}\)01损坏的主要原因有:
(1)当二极管D\(_{9}\)08损坏时,如果108V电源负载部分发生故障,就会使Q901得不到保护而烧坏。另外当54V电源负载出现短路故障时,由于D\(_{9}\)08对该路电源负载不起保护作用,所以也容易损坏Q901。
(2)当整流二极管D\(_{9}\)06、D907同时开路或其他原因造成空载时,在Q\(_{9}\)01由导通转入截止的瞬间、将会产生很高的反峰脉冲电压,使Q901击穿。
(3)取样反馈电路的CP901、Q\(_{9}\)02、Q903损坏,使输出电压过高,从而使Q\(_{7}\)05起控,在这种情况下,开机瞬间D908来不及导通,也有可能损坏Q\(_{9}\)01。
(4)C\(_{917}\)开路也会使Q901击穿。
当Q\(_{9}\)0l损坏后,如果没有原型号的管子替换,可用国产管3 DA58H、3DD 107代替。
二、保险丝F\(_{9}\)01完好,但B点电压为零
遇到这种情况,应先检查B点和C点对地电阻,看是否正常(正常阻值见表2)。然后测量Q\(_{9}\)01集电极有无260~340V电压,如果该电压为零,说明故障在电源线至Q901集电极之间的电路中。接着再测量图1中A点的电压,如果该点电压为零,再测C\(_{9}\)01两端有无220V交流电压,若有,则是D901开路;若无,进一步检查电源插头、电源开关、电源线,看是否有损坏、断路故障。如果A点有电压,再检查C\(_{9}\)07、开关变压器T901的初级,看是否有开路性故障。

如果Q\(_{9}\)01集电极有300V左右的电压,而B点电压仍为零。可先作试探性检查,将万用表的正表笔接B点,负表笔接地,在接通电源开关的瞬间,看有无几十伏的冲击电压。若有,说明故障在负载电路或过压、过流保护电路。然后采取分区方法进行检查。将电阻R729、行输出变压器的③脚与电路断开,开机测量B点电压,如果恢复正常,说明108V电压的负载电路有故障。如果B点仍无电压,接上上述焊开的元件,再焊开L\(_{9}\)06,开机测量B点电压,若电压恢复正常,说明54V电压的负载电路有故障。如果B点仍无电压,说明故障在电源本身,重点检查开关管Q901,看BC结是否击穿,C、E极是否开路。如果Q\(_{9}\)01正常,再检查D905、C\(_{916}\)是否击穿或严重漏电。另外当稳压部分的Q902、Q\(_{9}\)03、CP901发生故障时,尤其是当Q903的CE结击穿时,就会使Q\(_{9}\)01基极接地,也会造成Q901不工作。如果Q\(_{9}\)02、Q903损坏没有原型号的管子替换,Q\(_{9}\)02可用国产管3 CG21G代替,Q903可用国产管3DG12、3DK4代替,但β值要求大于100,否则会造成工作不正常。正常情况下CP901的①~③脚的电阻约为28KΩ,③~⑤脚的电阻约为2KΩ,③~④脚为稳压二极管,用万用表R×1K档测得正向电阻约为8.5KΩ,反向电阻用R×10K档测得130KΩ。如果测得结果与上述数值相差较大,说明CP901已经损坏。若开机瞬间B点无冲击电压,应重点检查R\(_{911}\)、R907、R\(_{9}\)08,看是否有开路、变值等故障。因为这三个电阻是Q901基极的上偏置电阻,当它们之中有一只损坏时,Q\(_{9}\)01得不到触发电压,所以不能工作。另外C908A、C\(_{9}\)08B开路或击穿,R902、R\(_{9}\)09同时开路,也会使Q901不工作。
三、B点电压偏高
当测得B点电压高达150~250V时应及时断开行输出级的供电电路,避免损坏显象管和其他元件。有条件的可将108V和54V的全部负载断开,改接为假负载(例如用1KΩ、50W的电阻)。另外加电时间应尽量短。
造成B点电压高的原因,常见的有稳压控制电路故障。应重点检查Q\(_{9}\)02、Q903、CP\(_{9}\)01。正常情况下,Q901、Q\(_{9}\)02、Q903各极的电压和对地电阻见表3、表4。当Q\(_{9}\)02、Q903发生断极或接触不良等故障时,使稳压控制电路失去作用,这时B、C点输出电压就会变高,具体高多少,视电路元件损坏的情况而定。有条件时,可用脉冲示波器检查Q\(_{9}\)01集电极、Q903集电极和Q\(_{9}\)03基极的波形,正常时如图3所示。



四、B点电压偏低
当开关电源的负载电流增大或C\(_{9}\)09严重漏电时,B点电压就会降到40~80V。检查方法是:先把108V和54V的负载分别从电路中断开(不能同时断开,否则会烧坏Q901),然后再检查B点电压,看能否恢复正常。若能恢复正常,说明被切断的负载电路有故障。若两次切断负载电路后,B点电压都不能恢复正常,说明故障在电源内部。常见的有C\(_{9}\)09严重漏电、D906损坏等。
五、B点电压不稳
当B点电压在108V上下无规则变化,一般是行逆程脉冲没有加到Q\(_{9}\)03集电极,使开关电源工作不稳定造成的。应重点检查C912,看是否断线或失效。另外,有关电路接触不良,也会使输出端电压不稳。(李福祥 汪锡明)