随着农村养殖业的发展,饲养鹌鹑、鸡等小家禽的家庭越来越多。为此我们制作了一只孵蛋温度控制器,它的测温及控温范围为20°C~45°C,它的触点带负载能力为500W,能同时孵化500只蛋。
工作原理
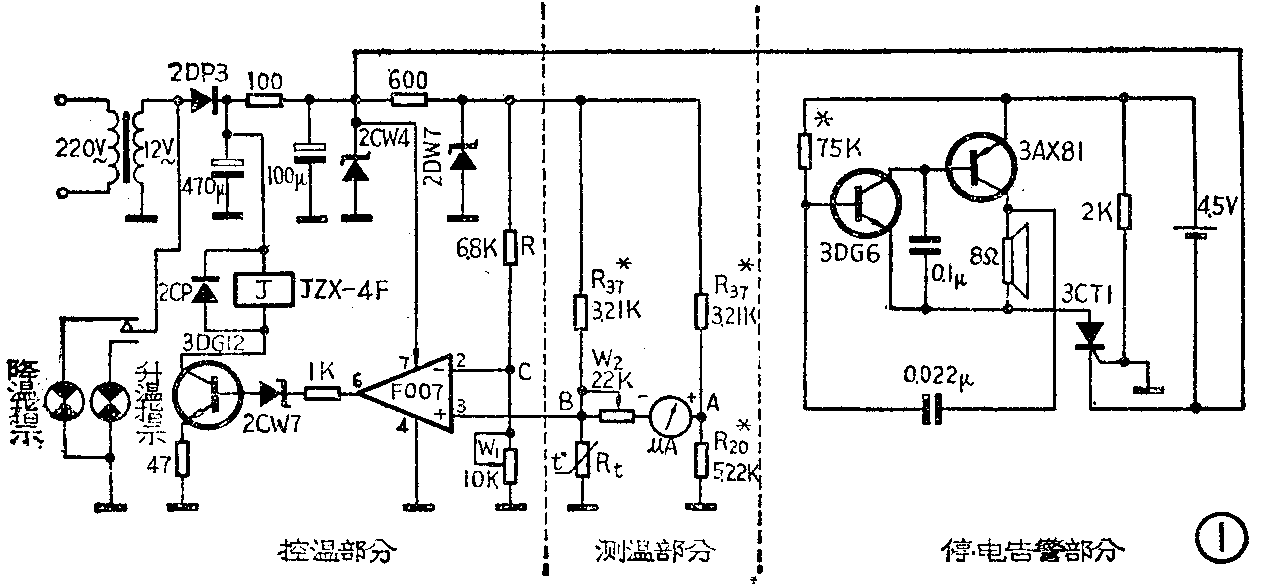
图1为温度控制器的电原理图,它可分成三部分:测温部分、控温部分和停电告警部分。

测温部分是一个普通的不平衡电桥配上微安表头进行指示。大家知道,负温度系数的热敏电阻,其阻值是随着温度的升高而减小的;温度降低时,其阻值则增大,有很高的温度灵敏度。这里采用一只圆珠状热敏电阻通过引线接入电桥,由于它的热惯性小,有很好的温度测量特性。随着被测物的温度不同,AB两点间的电位差也就不同,故流过表头的电流也就不同。只要把表头指示按温度进行刻画,就能读出被测物体的温度了。
控温部分包括由运算放大器F007组成的电压比较器以及晶体管3DG12带继电器组成的功率驱动器。电位器W\(_{1}\)是作为温度设定用的。合上电源后,把电位器W1调至预先设定的温度时,由于热敏电阻R\(_{t}\)处在冷态下,阻值较大,此时B点电压较C点电压为高,即UBC>0。F007 6脚输出正电压,击穿2CW7使3DG12管导通,带动继电器J吸合,加温开始。烘箱内的温度逐渐升高,R\(_{t}\)的阻值逐渐下降,也就是B点电位逐渐下降。当UBC<0时,比较器翻转,6脚输出低电压,继电器释放,停止加温。等到温度降低至\(_{U}\)BC>0时,又重复加温过程。这样周而复始,就使温度控制在设定值附近。只要改变电位器W1即可改变被控温度。
停电告警部分包括由可控硅3CT1组成的电子开关和由晶体管3DG6、3AX81等组成的音响告警器。在有电时,3CT1控制极和阴极间的电压由两部分组成:一部分是由2CW4处引出来的接向3CT1阴极的10V稳压电源,另一部分是通过2KΩ电阻引向3CT1控制极的4.5V干电池电源。对于可控硅来说,如控制极电压大于阴极电压,可控硅即导通,反之则截止。在有电时,在3CT1控制极和阴极间的电压U\(_{CT}\)小于0伏,可控硅截止,报警电源是断开的。当市电停电时,在3CT1控制极和阴极间的电压仅由4.5V电池供电,UCT大于可控硅的触发电压,可控硅导通,音响器工作,发出报警信号,提醒人们注意,采取措施防止温度下降。需要说明的是,由于电解电容的存在,停电后延迟数秒钟才开始报警。
元器件的选择
本仪器的测温元件是一只MF51型负温度系数热敏电阻。由于桥路的电源电压选得较高,故热敏电阻在常温时的阻值应选用稍大些的。由于热敏电阻的离散性较大,且业余爱好者一般无法在预先指定的温度下(例如工厂标定在20°C或25°C时测量)测量热敏电阻的阻值,本文提供一个参考办法,就是把热敏电阻象口腔体温表一样含在嘴里,然后用万用表测量其阻值,如果口腔温度为37°C,则测得的阻值即37°C时的热敏电阻阻值,若阻值在2.5KΩ以上、5KΩ以下,此热敏电阻就可以采用。(从口腔测得的体温不一定是37°C,此处以37°C为例,如测得为其它数值,工作原理还是一样的)。
F007为通用Ⅲ型运算放大器,也可采用其它型号低功耗运算放大器,但5G23、5G24在本仪器上工作不理想,请勿选用。
表头选用50μA的动圈式微安表。W\(_{1}\)用多圈线绕电位器。
图1中R\(_{2}\)0是指20°C时热敏电阻的阻值,R37是指37°C时热敏电阻的阻值。对于不同的热敏电阻,其阻值是不一样的,图1上标注的数值(5.22K,3.21K)仅是针对我们采用的这只热敏电阻而言的。实际制作时要根据所用热敏电阻更动阻值。
制作与调试
把口腔体温表放入口中,测定体温如果等于37°C,然后把热敏电阻放人口中1分钟后测热敏电阻阻值,即为热敏电阻在37°C时的阻值,用锰铜丝绕好电阻R\(_{37}\)。R20用一电位器来代替。把50μA电表表头的刻度标记0~50μA按下表进行更改:
0 10 20 30 40 50
20 25 30 35 40 45 ℃
把仪器组装好,用来控制烘箱。调节W\(_{1}\)使被控制的烘箱恒温在20°C(可参看水银温度计,但水银温度计必须与热敏电阻放在同一个被测点),此时调节R20使电表指示为20°C(0点)。然后调节W\(_{1}\)使烘箱恒温在37°C,调节W2使表头指针指在37°C。反复校几次,拆下(R\(_{2}\)0)电位器,测量其阻值,用锰铜丝绕制一个相同阻值的电阻换上,再按上述办法复调几次即告成功。这时,在20°C~45°C范围内的温度指示误差大约为±0.5°C。如要进一步提高精确度,可用水银温度计配合烘箱在20°C~45°C范围内进行刻度,但此时不能变动R2及W\(_{2}\)。
最后要说明一点的是,一般普通水银温度计对温度的测量并不是很精确的。举例来说对于分度值为1°C的普通水银温度计其误差可达±1°C。而且由于各人自制的热箱形式不同,很难保证水银温度计所标出的温度就是热敏电阻所在点的温度。为此必须选用分度值小的标准水银温度计及恒温得相当好的热槽。考虑到业余爱好者的具体情况我们这儿选用口腔体温表和口腔作为温度绝对标定器和热槽。它能确定一点(如37°C)的精确温度。其方法是:把口腔表含在口内,测得口腔内的温度,再把热敏电阻放入口内,读取电表的指示温度数。如这两个温度数近似相等,则仪器的温度指示就算是校正好了。否则要进行重新校正。读者如有分度值为0.1°C的标准温度计来校正各点温度刻度效果将更为理想。面板排列图见图2。

目前该仪器已由江苏太仓县王秀福利电器厂生产,为解决部分读者自制仪器的困难,该厂可配套供应热敏电阻和桥路电阻,详细情况可参阅本刊函购消息。(太仓纺织仪器厂 王骏康)