声宝NS—12K电视机的行输出变压器损坏率很高,本刊今年第二期已介绍过用国产行输出变压器经改绕后进行代换的方法,后来又介绍了修复的方法。这里再介绍一种用声宝12P—37MC电视机行输出变压器直接代换的方法。经过多次实践,证明效果较好。
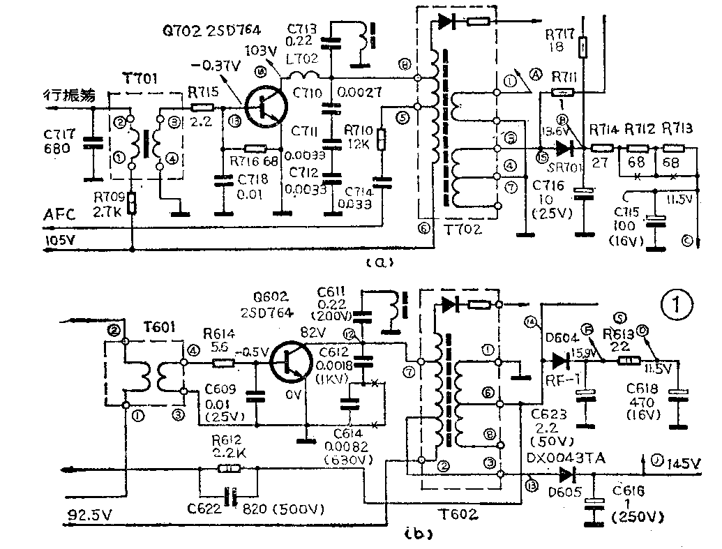
这两种电视机在线路和结构上有很多相似之处,如图1所示。从供电上看:NS—12K稳压电源输出的105V与12P—37MC稳压电源输出的92.5V两者比较接近;低压11.5V供电,两者都是由行输出变压器的次级绕组经整流供给;从结构上看这两种行输出变压器都是一体化结构,体积大小相似,引出脚的相互距离和几何位置几乎一致,如图2(a)、(b)所示。所以可直接将代用变压器固定到原机印制板上。但是,两者也有几点不同的地方:(1)NS—12K行输出部分供电为105V而12P—37MC行输出供电为92.5V,两者相差12.5V,所以,直接代用后,会使第三阳极高压增高,行幅不足。另外,11.5V低压增高,各部分工作状态会发生变化,因此需要采取一些措施;(2)NS—12K电视机采用键控AGC,但12P—37mC行输出变压器无键控AGC绕组,可以在U型磁心的另一侧如绕键控AGC绕组,(3)两机行输出变压器的AFC绕组相位相反,所以用12P—37MC行输出变压器代用时,AFC绕组不能用,但是该变压器有一组145V绕组空着不用,做AFC绕组能满足相位要求,不必另外加绕AFC绕组。


具体做法:
1.由于两种行输出变压器各绕组引出线排列不同,需要重新改接。先将原来的行输出变压器1、3、6、8脚的印制板铜箔用刀断开2mm左右(见图2a),其中8脚上有1000V左右的脉冲电压,所以该脚断开的距离应大于2mm。
2.将代用的行输出变压器底坐突出的螺丝剪掉,底坐上两个固定焊片折成90°,目的是安装时,使底坐与印制板无空隙。
3.在代用行输出变压器另一侧磁心下部加绕AGC绕组,用φ0.3或φ0.4mm的单股塑料线或高强度漆包线,反时针平绕5匝(也可顺时针绕,但接线时要将头尾对调一下)。加绕的AGC绕组的起始端接C254(即原来的第1脚接点),末端接地。
4.将要代用的变压器插在底坐上,用单股塑料线将该变压器的①脚接地(即原来的第4脚接点);②脚接稳压电源(即接原来的第6脚接点);③脚接AFC(即接原来的第5脚接点);⑦脚接L702(即原来的第8脚接点);⑥脚串一只2W的电阻后,接到R\(_{711}\)和SR701的正端(即原来的第3脚接点),串联电阻的大小,根据电源电压不同在12~13Ω之间选用,直接焊在印制板上;
5.为了解决供电电源调到95~100V后高压升高、行幅变小的问题,可将原机逆程电容中的C\(_{71}\)0用导线短接,这样可使逆程电容加大,可降低高压、增大行幅。
6.为了将稳压电源调整在95~100V,应先断开负载电路。在稳压电源和地之间接一个600Ω/20W的电阻,作为假负载。开机后调整R\(_{9}\)06,使稳压电源输出电压达95~100V。如达不到此值,一般是电源调整管Q901断;如电压高于此值且不可调,则是电源调整管CE结击穿。输出电压调好后,去掉假负载,接上负载电路(行输出变压器的②脚暂时先不接),用万用表直流2.5V电压档,测量行输出管Q\(_{7}\)02基极电压,应有0.4V左右的负压。正常时,将万用表直流电流档500mA串接在稳压电源输出端与行输出变压器②脚之间。如果行输出管Q702的集电极电流小于120mA,就可将②脚与稳压电源输出端接上。这时电视机会出现光栅和伴音。再测量一下二极管SR\(_{7}\)0l负端到地的电压,若不是13.6V,可微调R906或改变接在⑥脚上串联降压电阻,使该点电压为13.6V。
几点说明:(一)由于供电电压有所变化,接收图象时,可能出现行频偏低、行不同步的现象,可用无感改锥微调一下L\(_{7}\)01的磁心;(二)收看中,如果发现图象上部扭曲,则是AGC绕组两端接反,只要对调一下即可;(三)该机行频线圈L70l在机器内部,外部无法调整。在收看中,若行频捕捉范围小,出现行失步现象,可减小AFC积分电路的时间常数,方法是根据用户地区的情况把R\(_{71}\)0(12K)减小到2~10KΩ适当的阻值。(许维学)