电视机开关型稳压电源(简称开关电源)是目前电视机中效率较高的一种供电电源。它与普通串联型稳压电源的工作原理不同,串联型稳压电源的调整管是工作在线性工作状态(或者说是放大状态),而开关型稳压电源的调整管是工作在开关状态(即导通与截止状态)。它是把市电(220V)直接整流,变换成含有脉动成分的直流电压,再经变压器和开关三极管组成的脉冲形成电路,转换为脉冲宽度可调节的脉冲电压,把这个脉冲电压整流、滤波转换成平滑的直流电压,供给电视机其它各电路。为了使开关电源输出的直流电压稳定,该电源利用调节脉冲宽度的方法进行稳压。而脉冲宽度的调节是控制开关三极管的导通时间来实现的,因而可以使稳压范围较宽。由于三极管工作在开关状态比工作于线性状态的损耗要小得多,所以开关电源的效率高。由于篇幅所限,这里以19和24英寸黑白电视机开关电源为例,介绍它的制作。
组成及工作原理
用于19和24英寸电视机的开关电源电路如图1,其中包括三只三极管、四只二极管、一只稳压管和一个储能变压器。特点是采用隔离取样,其工作原理如下述。

市电经半波整流滤波及限流电阻R\(_{1}\)后对电容C4充电,在A点形成含有脉动成分的直流电压。该电压一路经变压器绕组n\(_{1}\)加到BG1管集电极;另一路经电阻R\(_{3}\)给BG1基极以正偏置,使其导通。变压器绕组n\(_{2}\)与n1使电压形成正反馈,R\(_{3}\)、R4及C\(_{11}\)为充放电回路,使电路形成间歇振荡,产生脉冲电压。n1上的脉冲电压感应到n\(_{2}\)、n4、n\(_{5}\)各绕组上,分别得到一定数值的脉冲电压,然后由二极管整流并经积分后输出所需直流电压,脉冲宽度愈宽,输出的直流电压愈高。
在负载和输入的市电电压变化时,怎样保持输出的直流电压稳定呢?其稳压过程如下,由n\(_{3}\)绕组感应得到的脉冲电压,经整流积分得到取样电压VD,稳压管D\(_{W}\)的稳压值决定了取样放大管BG3发射极e对D点的电压值V\(_{eD}\)。VD经由R\(_{6}\)、W1和R\(_{9}\)组成的分压电路分压,取其一部分电压加到BG3的基极,形成BG\(_{3}\)基极对D点的电压VbD。V\(_{bD}\)随VD的改变而变化,从而控制BG\(_{3}\)的工作。当负载或输入电压变化引起输出的直流电压上升时,VD也上升,使V\(_{bD}\)+0.6V=VeD时(其中0.6V是BG\(_{3}\)eb结电压值),BG3开始导通,其导通电流流过电阻R\(_{8}\)建立起一定数值的电压,使BG2导通。BG\(_{2}\)导通后把电容C11对BG\(_{1}\)基极放电电流分流,使BG1基极电压降低,BG\(_{1}\)所产生的脉冲宽度变窄,使输出的直流电压不随输入电压的上升而上升。同理,当负载或输入电压变化使输出直流电压下降时,通过该稳压环路的调整,使输出直流电压不致下降,保持了输出电压的稳定。
制作与调试
1.元器件的选择:由于该电源工作在25KHz~50KHz,所以一些元器件的选择和制作很重要,主要有开管三极管、储能变压器和无感电解电容器。开关三极管须选用硅高频大功率开关管,最好是开关电源专用管DK311,也可用性能较好的硅大功率管如3DA58F、3DD104B等;无感电解电容器以选用40V100μ的为最好,也可用CD型35V100μ电解电容器代替;储能变压器磁心选用锰锌 MXO—2000E\(_{12}\)型磁心;取样管选用高β值的硅PNP型三极管,调宽控制管选用Vces低的3DX203B,其它无特殊要求。
2.储能变压器制作:储能变压器是高效开关电源的关键部件,对它的要求是漏感小(小于2%)、紧耦合、脉冲上冲小于80V\(_{pp}\),否则不能使用。其1—4绕组电感量L145~7mH,E\(_{12}\)磁心气隙δ=0.2~1mm,气隙大小与L14有密切关系,δ增大,L\(_{14}\)则减小。磨气隙只能磨中间腿(如图2),不能采用垫高两边腿的方法,要求磨得平滑。变压器绕制方法是:按图3a所示数据,从“1”头开始同方向平绕,在1~4绕组中间夹绕9~12绕组,在9~12绕组中间夹绕13~14绕组,最后绕5~6绕组,见图3b绕组排列图。绕线层间垫一层0.03mm电缆纸作绝缘层,绕组之间用0.05mm厚电缆纸一层作绝缘层。绕好后在线包最外层用两层0.05mm电缆纸包好。然后,插入磁心,测量L14绕组电感量,再把其它各绕组短路,测量L\(_{14}\)的漏感,应都符合要求。变压器装上固定夹后,要进行煮蜡或浸漆,并使气隙处不悬空。变压器绕组引出线头的排列位置如图3c所示。


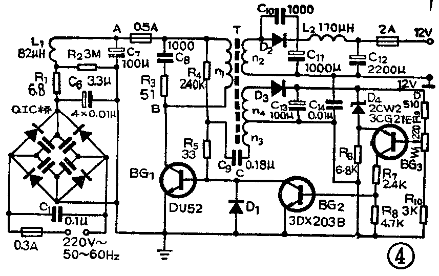
12、14英寸黑白电视机所用开关电源与19、24英寸的大致相同,其电路如图4,只是因12、14英寸电视机所需直流电压较低,所以开关电源所用储能变压器的参数与之有异。12、14英寸开关电源采用直接取样方式,其储能变压器参数如图5a所示,具体绕制方法如下:按图5b所示绕制次序,先从“1”头开始,同方向平绕,线间不要有间隙,要排紧。1~2绕组要绕两层,每层约46匝;7~9、9~12两组绕在同一层;3~4绕组以“3”为始端平绕两层,每层也为46匝,层间用0.03mm厚电缆纸作绝缘层,绕组间用0.03mm厚电缆纸两层作绝缘。最后绕5~6绕组、线包最外层用0.03mm厚电缆纸两层包好即可。然后,装入MXO—2000磁心测量L\(_{14}\)绕组电感量。若电感值稍大些,可通过磨磁心中腿(即磨气隙)调整电感量,使L14在10~11mH即可。该电源输出的27V电压是供行扫描输出级和伴音末级用的。这可使扫描电路省去行提升二极管,由电源直接供电。但伴音末级晶体管基极偏置电阻需加大1/3。由于这种12、14英寸电视机用开关电源采用直接取样方式,缺点是使机壳带电,但符合IEC—65国家安全标准的要求。而19、24英寸机开关电源采用的是隔离取样方式,仅是电源本身带电。


制作好变压器后,按图6所示印制电路板图制作印制板,并根据印制板图元件所占尺寸,选取大小和性能合适的元器件,当然也可根据已选好的元器件规格尺寸,参考印制板图制作尺寸合适的印制板。制好印制板后便可进行组装。

3.调试:
(1)将开关电源输出端接上负载进行调试。6.3V端接5瓦15Ω电阻;100V端接40瓦300Ω电阻,也可用75瓦电烙铁芯子代替作100V端负载。
(2)为了安全,调试时应先在电源输入端加直流30V~50V电压。电路起振后,测量开关脉冲波形和输出端各电压值。如没有明显的寄生振荡,脉冲上冲在1/4范围以内,电压值符合要求,就算正常。装电路不起振,可检查变压器引线是否接错,可把5、6两头调换一下试试看;BG\(_{1}\)管集电极有无输入电压,若无电压应予以排除。如果有寄生振荡,其振荡幅度大于脉冲幅度时,则属变压器性能不良,不能使用,应重新绕制。
(3)升高输入直流电压的同时测量输出端电压值,100V端不应大于105V。调整取样电位器(或分压电阻)使输出电压稳定在100V。测量6.3V端电压值,应在6.3±0.4V范围内,若电压值偏差较大应重绕变压器的7~8绕组(图1电路)。
(4)脉冲上冲的峰值应小于80V\(_{pp}\)。若不合要求,可由调整C5和R\(_{2}\)加以解决。C5可改变上冲寄生振荡的周期,R\(_{2}\)可改变上冲寄生振荡的幅度。C5<1500P,R\(_{2}\)<200Ω,脉冲前后沿时间应小于0.5μS。
(5)开关电源输入端经隔离变压器和调压器。输入市电交流电压;并从 0到 260V变化,该电源应在100V~150V进入稳压状态。然后,调整取样电位器,使100V电压输出端输出稳定的100V电压。升高输入的交流电压至260V,此时仍应工作正常。
该电源的效率比较高,当负载消耗功率约35W时,输入功率约38~40W,电源效率大于或等于90%,而且在稳压范围内,输入电压的变化对稳压电源的效率无影响。
注意事项
1.电源线的插头、插座都须标明火线位置,以便保证开关电源输入端接市电火线,而接地端与市电中线相接(见图1)。每次使用都须注意勿插错。
2.调试开关电源时,应先加直流电,后加交流电。加交流电调试时,应采用隔离变压器,而且人体对地要保证良好绝缘,并用单只手进行操作,以免触电。
3.对于使用需要预热的显象管的机器,在直流100V输出端应加转接电阻。

4.调试完成后再把印制板安装在图7所示底座上。(吴玉金)